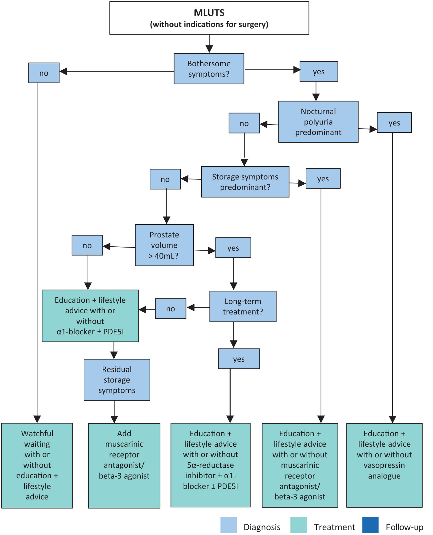
5. DISEASE MANAGEMENT
5.1. Conservative treatment
5.1.1. Watchful waiting
Many men with LUTS are not troubled enough by their symptoms to need drug treatment or surgical intervention. All men with LUTS should be formally assessed prior to any allocation of treatment in order to establish symptom severity and to differentiate between men with uncomplicated (the majority) and complicated LUTS. Watchful waiting is a viable option for many men with non-bothersome LUTS as few will progress to AUR and complications (e.g. renal insufficiency or stones) [145,146], whilst others can remain stable for years [147]. In one study, approximately 85% of men with mild LUTS were stable on WW at one year [148].
A study comparing WW and transurethral resection of the prostate (TURP) in men with moderate LUTS showed the surgical group had improved bladder function (flow rates and PVR volumes), especially in those with high levels of bother; 36% of WW patients crossed over to surgery within five years, leaving 64% doing well in the WW group [149,150]. Increasing symptom bother and PVR volumes are the strongest predictors of WW failure. Men with mild-to-moderate uncomplicated LUTS who are not too troubled by their symptoms are suitable for WW.
5.1.2. Behavioural and dietary modifications
It is customary for this type of management to include the following components:
- education (about the patient’s condition);
- reassurance (that cancer is not a cause of the urinary symptoms);
- periodic monitoring;
- lifestyle advice [147,148,151,152] such as:
- reduction of fluid intake at specific times aimed at reducing urinary frequency when most inconvenient (e.g., at night or when going out in public);
- avoidance/moderation of intake of caffeine or alcohol, which may have a diuretic and irritant effect, thereby increasing fluid output and enhancing frequency, urgency and nocturia;
- use of relaxed and double-voiding techniques;
- urethral milking to prevent post-micturition dribble;
- distraction techniques such as penile squeeze, breathing exercises, perineal pressure, and mental tricks to take the mind off the bladder and toilet, to help control OAB symptoms;
- bladder retraining that encourages men to hold on when they have urgency to increase their bladder capacity and the time between voids;
- reviewing the medication and optimising the time of administration or substituting drugs for others that have fewer urinary effects (these recommendations apply especially to diuretics);
- providing necessary assistance when there is impairment of dexterity, mobility, or mental state;
- treatment of constipation.
Evidence exists that self-management as part of WW reduces both symptoms and progression [151,152]. Men randomised to three self-care management sessions in addition to standard care had better symptom improvement and QoL than men treated with standard care only, for up to a year [151]. A SR and meta-analysis found reasonable certainty in estimates that self-management intervention significantly reduced symptom severity in terms of IPSS at six months compared with usual care [153]. The reduction in IPSS score with self-management was similar to that achieved with drug therapy at six to twelve weeks. Self-management had a smaller, additional benefit at six weeks when added to drug therapy [153].
5.1.3. Practical considerations
The components of self-care management have not been individually studied. The above components of lifestyle advice have been derived from formal consensus methodology [154]. Further research in this area is required.
Summary of evidence | LE |
Watchful waiting is usually a safe alternative for men who are less bothered by urinary difficulty or who wish to delay treatment. The treatment failure rate over a period of five years was 21%; 79% of patients were clinically stable. | 1b |
An additional study reported 81% of patients were clinically stable on WW after a mean follow-up of seventeen months. | 2 |
Men randomised to three self-management sessions in addition to standard care had better symptom improvement and QoL than men treated with standard care alone at up to a year. Self-care management as part of WW reduces both symptoms and progression. | 1b |
Self-management achieved a clinically meaningful reduction in symptom severity at six months compared to usual care. There was also a small but significant additional benefit of adding self-management to drug therapy. | 1b |
Recommendations | Strength rating |
Offer men with mild/moderate symptoms, minimally bothered by their symptoms, watchful waiting. | Strong |
Offer men with LUTS lifestyle advice and self-care information prior to, or concurrent with, treatment. | Strong |
5.2. Pharmacological treatment
5.2.1. α1-Adrenoceptor antagonists (α1-blockers)
Mechanism of action: α1-blockers aim to inhibit the effect of endogenously released noradrenaline on smooth muscle cells in the prostate and thereby reduce prostate tone and BOO [155]. However, α1-blockers have little effect on urodynamically determined bladder outlet resistance [156], and treatment-associated improvement of LUTS correlates poorly with obstruction [157]. Thus, other mechanisms of action may also be relevant.
Alpha 1-adrenoceptors located outside the prostate (e.g. urinary bladder and/or spinal cord) and α1-adrenoceptor subtypes (α1B- or α1D-adrenoceptors) may play a role as mediators of effects. Alpha 1-adrenoceptors in blood vessels, other non-prostatic smooth muscle cells, and the central nervous system may mediate adverse events.
Currently available α1-blockers are: alfuzosin hydrochloride (alfuzosin); doxazosin mesylate (doxazosin); silodosin; tamsulosin hydrochloride (tamsulosin); terazosin hydrochloride (terazosin); and naftopidil. Alpha 1-blockers exist in different formulations. Although different formulations result in different pharmacokinetic and tolerability profiles, the overall difference in clinical efficacy between the difference formulations seems negligible.
Efficacy: Indirect comparisons and limited direct comparisons between α1-blockers demonstrate that all α1-blockers have a similar efficacy in appropriate doses [158]. Clinical effects take a few weeks to develop fully, but significant efficacy over placebo can occur within hours to days [157].
Controlled studies show that α1-blockers typically reduce IPSS by approximately 30-40% and increase Qmax by approximately 20-25%. However, substantial improvements also occurred in the corresponding placebo arms [63,159]. In open-label studies, an IPSS improvement of up to 50% and Qmax increase of up to 40% were documented [63,159]. A SR and meta-analysis suggested that Qmax variation underestimates the real effect of α1-blockers on BPO, as small improvements in Qmax correspond to relevant improvements in BOO index in PFS [160].
Alpha 1-blockers can reduce both storage and voiding LUTS. Prostate size does not affect α1-blocker efficacy in studies with follow-up periods of less than one year, but α1-blockers do seem to be more efficacious in patients with smaller prostates (< 40 mL) in longer-term studies [65,161-164]. The efficacy of α1-blockers is similar across age groups [159]. A pooled analysis of phase III and IV trials of silodosin 8 mg demonstrated that improvements in total, storage, voiding, and QoL IPSS scores were similar for the severe and not severe LUTS cohorts [165]. In addition, α1-blockers neither reduce prostate size nor prevent AUR in long-term studies [162-164]; however, evidence suggests that the use of α1-blockers (alfuzosin, tamsulosin and silodosin) improve resolution of AUR [166,167]. Nonetheless, IPSS reduction and Qmax improvement during α1-blocker treatment appears to be maintained over at least four years.
Tolerability and safety: Tissue distribution, subtype selectivity, and pharmacokinetic profiles of certain formulations may contribute to the tolerability profile of specific drugs. The most frequent adverse events of α1-blockers are asthenia, dizziness and (orthostatic) hypotension. Vasodilating effects are most pronounced with doxazosin and terazosin and are less common with alfuzosin and tamsulosin [168]. Patients with cardiovascular co-morbidity and/or vaso-active co-medication may be susceptible to α1-blocker-induced vasodilatation [169]. In contrast, the frequency of hypotension with the α1A-selective blocker silodosin is comparable with placebo [170]. In a large retrospective cohort analysis of men aged > 66 years treated with α1-blockers the risks of falling (odds ratio [OR] 1.14) and of sustaining a fracture (OR 1.16) was increased, most likely as a result of induced hypotension [171]. In terms of cardiovascular risk, a large population-based study reported an increased risk of cardiac failure with long-term α-blocker use (HR 1.22), which was higher for non-selective α-blockers [172]. Whilst there has been concern about a possible risk of dementia with long-term use of α1-blockers, a large Finnish nationwide case-control study of 24,602 cases and 98,397 controls did not find evidence of a significant association [173].
An adverse ocular event termed intra-operative floppy iris syndrome (IFIS) was reported in 2005, affecting cataract surgery [174]. A meta-analysis on IFIS after alfuzosin, doxazosin, tamsulosin or terazosin exposure showed an increased risk for all α1-blockers [175]. However, the OR for IFIS was much higher for tamsulosin. It appears prudent not to initiate α1-blocker treatment prior to scheduled cataract surgery, and the ophthalmologist should be informed about α1-blocker use.
A SR concluded that α1-blockers do not adversely affect libido, or erectile function (ED), but can cause abnormal ejaculation (OR: 7.53) [176]. Originally, abnormal ejaculation was thought to be retrograde, but more recent data demonstrate that it is due to a decrease or absence of seminal fluid during ejaculation, with young age being an apparent risk factor. In a meta-analysis ejaculatory dysfunction (EjD) was significantly more common with α1-blockers than with placebo (OR: 5.88). In particular, EjD was significantly more commonly related with tamsulosin or silodosin (OR: 8.57 and 32.5) than placebo, while both doxazosin and terazosin (OR: 0.80 and 1.78) were associated with a low risk of EjD [177]. In the meta-regression, the occurrence of EjD was independently associated with the improvement of urinary symptoms and flow rate, suggesting that the more effective the α1-blocker is the greater the incidence of EjD.
Practical considerations: α1-blockers are usually considered the first-line drug treatment for male LUTS because of their rapid onset of action, good efficacy, and low rate and severity of adverse events. However, α1-blockers do not prevent occurrence of urinary retention or need for surgery. Ophthalmologists should be informed about α1-blocker use prior to cataract surgery. Elderly patients treated with non-selective α1-blockers should be informed about the risk of orthostatic hypotension. Sexually active patients treated with selective α1-blockers should be counselled about the risk of EjD.
Summary of evidence | LE |
Alpha 1-blockers are effective in reducing urinary symptoms (IPSS) and increasing the peak urinary flow rate (Qmax) compared with placebo. | 1a |
Alfuzosin, terazosin and doxazosin showed a statistically significant increased risk of developing vascular-related events compared with placebo. | 1a |
Alfuzosin, doxazosin, tamsulosin and terazosin exposure has been associated with an increased risk of IFIS. | 1a |
Ejaculatory dysfunction is significantly more common with α1-blockers than with placebo, particularly with more selective α1-blockers such as tamsulosin and silodosin. | 1a |
Recommendation | Strength rating |
Offer α1-blockers to men with moderate-to-severe LUTS. | Strong |
5.2.2.5 α-reductase inhibitors
Mechanism of action: Androgen effects on the prostate are mediated by dihydrotestosterone (DHT), which is converted from testosterone by the enzyme 5α-reductase [178], which has two isoforms:
- 5α-reductase type 1: predominant expression and activity in the skin and liver.
- 5α-reductase type 2: predominant expression and activity in the prostate.
Two 5-ARIs are available for clinical use: dutasteride and finasteride. Finasteride inhibits only 5α-reductase type 2, whereas dutasteride inhibits both 5α-reductase types (dual 5-ARI). The 5-ARIs induce apoptosis of prostate epithelial cells [179] leading to prostate size reduction of about 18-28% and a decrease in circulating PSA levels of about 50% after six to twelve months of treatment [180]. Mean prostate volume and PSA reduction may be even more pronounced after long-term treatment. Continuous treatment reduces the serum DHT concentration by approximately 70% with finasteride and 95% with dutasteride. However, prostate DHT concentration is reduced to a similar level (85-90%) by both 5-ARIs.
Efficacy: Clinical effects relative to placebo are seen after treatment of at least six months. After two to four years of treatment 5-ARIs improve IPSS by approximately 15-30%, decrease prostate volume by 18-28%, and increase Qmax by 1.5-2.0 mL/s in patients with LUTS due to prostate enlargement [65,163,164,181-187]. An indirect comparison and one direct comparative trial (twelve months duration) indicated that dutasteride and finasteride are equally effective in the treatment of LUTS [180,188]. Symptom reduction depends on initial prostate size.
Finasteride may not be more efficacious than placebo in patients with prostates < 40 mL [189]. However, dutasteride seems to reduce IPSS, prostate volume, and the risk of AUR, and to increase Qmax even in patients with prostate volumes of between 30 and 40 mL [190,191]. A long-term trial with dutasteride in symptomatic men with prostate volumes > 30 mL and increased risk for disease progression showed that dutasteride reduced LUTS at least as much as the α1-blocker tamsulosin [163,187,192]. The greater the baseline prostate volume (or serum PSA level), the faster and more pronounced the symptomatic benefit of dutasteride as compared to tamsulosin.
5α-reductase inhibitors, but not α1-blockers, reduce the long-term (> 1 year) risk of AUR or need for surgery [65,185,193]. In the PLESS study, finasteride reduced the relative risk of AUR by 57% and need for surgery by 55% (absolute risk reduction 4% and 7%, respectively) at four years, compared with placebo [185]. In the MTOPS study, finasteride reduced the relative risk of AUR by 68% and need for surgery by 64% (absolute risk reduction 2% and 3%, respectively), also at four years [65]. A pooled analysis of three RCTs with two-year follow-up data, reported that treatment with finasteride decreased the relative risk of AUR by 57%, and surgical intervention by 34% (absolute risk reduction 2% for both) in patients with moderately symptomatic LUTS [194]. Dutasteride has also demonstrated efficacy in reducing the risks for AUR and BPO-related surgery. Open-label trials have demonstrated relevant changes in urodynamic parameters [195,196]. Furthermore, finasteride might reduce blood loss during transurethral prostate surgery, probably due to its effects on prostatic vascularisation, although evidence for a clinically significant effect is mixed [197-199].
Tolerability and safety: The most common adverse events are reduced libido, erectile dysfunction (ED) and less frequently, ejaculation disorders such as retrograde ejaculation, ejaculation failure, or decreased semen volume [65,164,180,200]. Gynaecomastia (with breast or nipple tenderness) develops in 1-2% of patients. Two studies have suggested that treatment with 5-ARIs is associated with a higher incidence of high-grade cancers although no causal relationship has been proven [201,202]. There is a long-standing debate regarding potential cardiovascular side effects of 5-ARIs, in particular dutasteride [203]. Population-based studies in Taiwan and Ontario did not find an association between the use of 5-ARIs and increased cardiovascular side effects [203,204]. In a British-Taiwanese population-based cohort study, the risk of type II diabetes was higher in men with 5-ARIs than in men receiving tamsulosin but did not differ between dutasteride and finasteride [205]. A large Swedish cohort study showed an increased risk of depression with both finasteride (HR 1.61) and dutasteride (HR 1.68), but no long-term association with dementia or suicide risk [206].
Practical considerations: Treatment with 5-ARIs should be considered in men with moderate-to-severe LUTS and an enlarged prostate (> 40 mL) and/or elevated PSA concentration (> 1.4-1.6 ng/mL). They can prevent the risk of AUR and need for surgery. Due to the slow onset of action, they are not suitable for short-term use. Their effect on PSA needs to be considered in relation to PCa screening.
Summary of evidence | LE |
After two to four years of treatment, 5-ARIs improve IPSS by approximately 15-30%, decrease prostate volume by 18-28%, and increase Qmax by 1.5-2.0 mL/s in patients with LUTS due to prostate enlargement. | 1b |
5α-reductase inhibitors can prevent disease progression with regard to AUR and the need for surgery. Due to 5-ARIs slow onset of action, they are suitable only for long-term treatment (years). | 1a |
The most relevant adverse effects of 5-ARIs are related to sexual function, and include reduced libido, ED and less frequently, ejaculation disorders such as retrograde ejaculation, ejaculation failure, or decreased semen volume as well as breast enlargement and breast tenderness. | 1b |
Recommendations | Strength rating |
Use 5α-reductase inhibitors (5-ARIs) in men who have moderate-to-severe LUTS and an increased risk of disease progression (e.g., prostate volume > 40 mL). | Strong |
Counsel patients about the slow onset of action of 5-ARIs. | Strong |
5.2.3. Muscarinic receptor antagonists
Mechanism of action: The detrusor is innervated by parasympathetic nerves whose main neurotransmitter is acetylcholine, which stimulates muscarinic receptors (M-cholinoreceptors) on the smooth muscle cells. Muscarinic receptors are also present on other cell types, such as bladder urothelial cells and epithelial cells of the salivary glands. Five muscarinic receptor subtypes (M1-M5) have been described, of which M2 and M3 are predominant in the detrusor. The M2 subtype is more numerous, but the M3 subtype is functionally more important in bladder contractions [207,208]. Antimuscarinic effects might also be induced or modulated through other cell types, such as the bladder urothelium or by the central nervous system [209,210].
The following muscarinic receptor antagonists are licensed for treating OAB/storage symptoms: darifenacin hydrobromide (darifenacin); fesoterodine fumarate (fesoterodine); oxybutynin hydrochloride (oxybutynin); propiverine hydrochloride (propiverine); solifenacin succinate (solifenacin); tolterodine tartrate (tolterodine); and trospium chloride. Transdermal preparations of oxybutynin have been formulated and evaluated in clinical trials [211,212].
Efficacy: Antimuscarinics were mainly tested in females in the past, as it was believed that LUTS in men were caused by the prostate, so should be treated with prostate-specific drugs. However, there is no scientific data for this assumption [213]. A sub-analysis of an open-label trial of OAB patients showed that age, but not gender had an impact on urgency, frequency, or urgency incontinence [214]. In a pooled analysis, which included a sub-analysis of male patients, fesoterodine 8 mg was superior to tolterodine extended release (ER) 4 mg for the improvement of severe urgency episodes/24 hours and the OAB-q Symptom Bother score at week twelve, the urinary retention rate was around 2% [215].
The efficacy of antimuscarinics as single agents in men with OAB in the absence of BOO have been tested [216-221]. Most trials lasted only twelve weeks. Four post hoc analyses of large RCTs on the treatment of OAB in women and men without presumed BOO were performed focusing only on the men [213,217,222]. Tolterodine can significantly reduce urgency incontinence, daytime or 24-hour frequency and urgency-related voiding whilst improving patient perception of treatment benefit [223]. Solifenacin significantly improved mean patient perception of bladder condition scores, mean OAB questionnaire scores, and overall perception of bladder problems. Fesoterodine improved micturition frequency, urgency episodes, and UUI episodes. In open-label trials with tolterodine, daytime frequency, nocturia, UUI, and IPSS were significantly reduced compared with baseline values after twelve to 25 weeks [218,221]. The TIMES RCT reported that tolterodine ER monotherapy significantly improved UUI episodes per 24 hours compared to placebo, at week twelve. Tolterodine ER did not significantly improve urgency, IPSS total or QoL score compared with placebo [220].
A further analysis showed that men with PSA levels of < 1.3 ng/mL (smaller prostates) might benefit more from antimuscarinics [224]. Two other studies found a positive effect of antimuscarinics in patients with OAB and concomitant BPO [221,225]. In a small RCT propiverine improved frequency and urgency episodes [225].
Tolerability and safety: Antimuscarinic drug trials generally show approximately 3-10% withdrawals, which is similar to placebo. Drug-related adverse events include dry mouth (up to 16%), constipation (up to 4%), micturition difficulties (up to 2%), nasopharyngitis (up to 3%), and dizziness (up to 5%).
Increased PVR in men without BOO is minimal and similar to placebo. Nevertheless, fesoterodine 8 mg showed higher PVRs (+20.2 mL) than placebo (-0.6 mL) or fesoterodine 4 mg (+9.6 mL) [218]. Incidence of urinary retention in men without BOO was similar to placebo for tolterodine (0-1.3% vs. 0-1.4%). With fesoterodine 8 mg, 5.3% had symptoms, which was higher than placebo or fesoterodine 4 mg (both 0.8%). These symptoms appeared during the first two weeks of treatment and mainly affected men aged 66 years or older.
Theoretically antimuscarinics might decrease bladder strength, and hence might be associated with PVR or urinary retention. A twelve week safety study on men with mild-to-moderate BOO showed that tolterodine increased the PVR (49 mL vs. 16 mL) but not AUR (3% in both arms) [226]. The urodynamic effects included larger bladder volumes at first detrusor contraction, higher maximum cystometric capacity, and decreased bladder contractility index, Qmax was unchanged. This trial indicated that short-term treatment with antimuscarinics in men with BOO is safe [213].
Practical considerations: Not all antimuscarinics have been tested in elderly men, and long-term studies on the efficacy of muscarinic receptor antagonists in men of any age with LUTS are not yet available. In addition, only patients with low PVR volumes at baseline were included in the studies. These drugs should therefore be prescribed with caution, and regular re-evaluation of symptom scores and PVR is advised. Men should be advised to discontinue medication if worsening voiding LUTS or urinary stream is noted after initiation of therapy.
Summary of evidence | LE |
Antimuscarinic monotherapy can significantly improve urgency, UUI, and increased daytime frequency. | 2 |
Antimuscarinic monotherapy can be associated with increased PVR after therapy, but acute retention is a rare event in men with a PVR volume of < 150 mL at baseline. | 2 |
Recommendations | Strength rating |
Use muscarinic receptor antagonists in men with moderate-to-severe LUTS who mainly have bladder storage symptoms. | Strong |
Do not use antimuscarinic overactive bladder medications in men with a post-void residual volume > 150 mL. | Weak |
5.2.4. Beta-3 agonist
Mechanism of action: Beta-3 adrenoceptors are the predominant beta receptors expressed in the smooth muscle cells of the detrusor and their stimulation is thought to induce detrusor relaxation. The mode of action of beta-3 agonists is not fully elucidated [227].
Efficacy: Mirabegron 50 mg is the first clinically available beta-3 agonist with approval for use in adults with OAB. Mirabegron has undergone extensive evaluation in RCTs conducted in Europe, Australia, North America, and Japan [228-232]. Mirabegron demonstrated significant efficacy in treating the symptoms of OAB, including micturition frequency, urgency and UUI and also patient perception of treatment benefit. These studies had a predominantly female study population. A meta-analysis of eight RCTs including 10,248 patients (27% male) found that mirabegron treatment resulted in reduced frequency, urgency and UUI rates, as well as an improved voided volume with a statistically significant improvement of nocturia compared with both placebo and tolterodine [233].
Mirabegron has been evaluated in male patients with OAB in the context of LUTS either associated or not associated with BPO confirmed by urodynamics [234]. Mirabegron 25 mg daily led to increased satisfaction and improved QoL, but symptoms assessed by validated questionnaires (IPSS and OAB-SS), only improved in non-obstructed patients. Mirabegron as an add-on therapy has been studied in OAB patients with incontinence despite antimuscarinic therapy [235], again in a predominantly female study population. An Asian study with a higher proportion of male subjects (approximately one third) reported superiority over placebo in reducing frequency of micturition but did not report the results separately for the genders [236].
In a study of more than 1,000 patients of whom approximately 30% were male, combination therapy of mirabegron 25/50 mg and solifenacin 5/10 mg was associated with statistically significant improvements in patient outcomes and health related QoL vs. solifenacin 5 mg and placebo; however, they did not separate out the effects in men and women [237]. In another study, in which 28% patients were male, mirabegron significantly improved patient reported perception of their condition and QoL whether or not patients were incontinent [238]. A phase IV study, with a small proportion of male subjects, reported addition of mirabegron in people with persisting urgency despite solifenacin in a Japanese population [239].
An RCT has suggested Mirabegron might lead to improvement of urinary symptoms and sexual function in patients suffering from BPO and concurrent erectile dysfunction [240]. The study showed a significant improvement in the IIEF-15 total score and IPSS score in patients treated with Mirabegron + Doxazosin [240]. Nevertheless, further multicentre RCTs with large numbers of patients are required to consolidate these data.
Tolerability and safety: The most common treatment-related adverse events in the mirabegron groups were hypertension, UTI, headache and nasopharyngitis [228-231]. Mirabegron is contraindicated in patients with severe uncontrolled hypertension (systolic blood pressure ≥ 180 mmHg or diastolic blood pressure ≥ 110 mmHg, or both). Blood pressure should be measured before starting treatment and monitored regularly during treatment. A combination of thirteen clinical studies including 13,396 patients, 25% of whom were male, showed that OAB treatments (anticholinergics or mirabegron) were not associated with an increased risk of hypertension or cardiovascular events compared to placebo [241]. The proportion of patients with dry mouth and constipation in the mirabegron groups was notably lower than reported in RCTs of other OAB agents or of the active control tolterodine [228]. Evaluation of urodynamic parameters in men with combined BOO and OAB concluded that mirabegron did not adversely affect voiding urodynamic parameters compared to placebo in terms of Qmax, detrusor pressure at maximum flow and BCI [242]. The overall change in PVR with mirabegron is small [242].
A small prospective study (mainly focused on males) has shown that mirabegron 25 mg is safe in patients aged 80 years or more with multiple co-morbidities [243]. A pooled analysis of three trials, each of twelve weeks and a one-year trial showed, in patients aged > 65 years, a more favourable tolerability profile for mirabegron than antimuscarinics [244]. The PILLAR phase IV study also showed that in a large population of 888 patients ≥ 65 years (approx. 30% of males), mirabegron 50 mg was safe and effective [245]. In an eighteen-week study of 3,527 patients (23% male), the incidence of adverse events was higher in the combination (solifenacin 5 mg plus mirabegron 25 mg) group (40%) than the mirabegron 25 mg alone group (32%). Events recorded as urinary retention were low (< 1%) but were reported slightly more frequently in the combined group when compared with the monotherapy and placebo groups. The PVR volume was slightly increased in the combined group compared with solifenacin 5 mg, and the mirabegron monotherapy and placebo groups. Combined therapy with solifenacin 5 mg plus mirabegron 25 mg and solifenacin 5 mg plus mirabegron 50 mg provided improvements in efficacy generally consistent with an additive effect [246].
In a retrospective analysis of persistence and adherence in 21,996 patients, of whom 30% were male, the median time to discontinuation was significantly longer for mirabegron (169 days) compared to tolterodine (56 days) and other antimuscarinics (30-78 days). There was no statistical difference between men and women [247].
The phase III EMPOWUR trial comparing vibegron to placebo and tolterodine showed once daily 75 mg vibegron provided statistically significant reductions in micturitions, urgency episodes and UUI [248]. Treatment was well tolerated with a favourable safety profile. However, the majority of the study population (85%) were female and vibegron is not yet licenced in Europe.
Practical considerations: Long-term studies on the efficacy and safety of mirabegron in men of any age with LUTS are not yet available. Available studies on mirabegron in combination with antimuscarinics in OAB patients had a predominantly female study population, while further trials are still pending.
Summary of evidence | LE |
Mirabegron improves storage LUTS, including urinary frequency, urgency and UUI. | 2 |
Patients prescribed mirabegron remained on treatment longer than those prescribed antimuscarinics. | 3 |
Recommendation | Strength rating |
Use beta-3 agonists in men with moderate-to-severe LUTS who mainly have bladder storage symptoms. | Weak |
5.2.5. Phosphodiesterase 5 inhibitors
Mechanism of action: Phosphodiesterase 5 inhibitors (PDE5Is) increase intracellular cyclic guanosine monophosphate, thus reducing smooth muscle tone of the detrusor, prostate, and urethra. Nitric oxide and PDE5Is might also alter reflex pathways in the spinal cord and neurotransmission in the urethra, prostate, or bladder [249]. Moreover, chronic treatment with PDE5Is seems to increase blood perfusion and oxygenation in the LUT [250]. Phosphodiesterase 5 inhibitors could also reduce chronic inflammation in the prostate and bladder [251]. The exact mechanism of PDE5Is on LUTS remains unclear.
Although clinical trials of several selective oral PDE5Is have been conducted in men with LUTS, only tadalafil (5 mg once daily) has been licensed for the treatment of male LUTS.
Efficacy: Randomised controlled trials have demonstrated that PDE5Is reduce IPSS, storage and voiding LUTS, and improve QoL. However, Qmax did not significantly differ from placebo in most trials [252]. A Cochrane review included a total of sixteen RCTs that examined the effects of PDE5Is compared to placebo and other standard of care drugs (α1-blockers and 5-ARIs) in men with LUTS [253]. In the updated meta-analysis, PDE5Is led to a small reduction (mean difference (MD) 1.89 lower; 95% CI: 2.27 lower to 1.50 lower; n = 4293) in IPSS compared to placebo [253]. There was no difference between PDE5Is and α1-blockers in IPSS [254]. Most evidence was limited to short-term treatment up to twelve weeks. In other meta-analyses, PDE5Is were also found to improve IPSS and IIEF score, but not always Qmax [255,256]. A meta-regression suggested that younger men with low body mass index and more severe LUTS benefit the most from treatment with PDE5Is [255].
In a post hoc analysis of data pooled from four blinded trials of tadalafil 5 mg vs. placebo once daily, a minimum improvement of 25% in IPSS score was found in 60% in the tadalafil and in 44% in the placebo group [257]. The maximum trial duration was 52 weeks [258]. A subgroup analysis of pooled data from four RCTs demonstrated a significant reduction in LUTS, regardless of baseline severity, age, previous use of α-blockers or PDE5Is, total testosterone level or predicted prostate volume [259]. In a post hoc analysis of pooled data from four RCTs, tadalafil was shown to also be effective in men with cardiovascular risk factors/co-morbidities, except for patients receiving more than one antihypertensive medication. Among sexually active men > 45 years, tadalafil improved both LUTS/BPH and ED [259].
An integrated data analyses from four placebo controlled clinical studies showed that total IPSS improvement was largely attributed to direct (92.5%) vs. indirect (7.5%) treatment effects via IIEF-EF improvement [260]. Another analysis showed a small but significant increase in Qmax without any effect on PVR [261]. An integrated analysis of RCTs showed that tadalafil was not superior to placebo for IPSS improvement at twelve weeks in men ≥ 75 years (with varied effect size between studies) but was for men < 75 years [262]. An open label urodynamic study of 71 patients showed significant improvements in both voiding and storage symptoms, confirmed by improvements in BOO index (61.3 to 47.1), and resolution of DO in fifteen (38%) of 38 patients. Flow rate improved from 7.1 to 9.1 mL/s and mean IPSS from 18.2 to 13.4 [263].
A multicentre, double blind, placebo controlled RCT compared once daily tadalafil 20 mg vs. placebo during twelve weeks in men with LUTS with or without BOO. Urodynamic measures including detrusor pressure at maximum urinary flow rate, Qmax, maximum detrusor pressure, BOO or bladder capacity remained largely unchanged during the study with no statistically significant or clinically adverse event differences between tadalafil and placebo [264].
A study has shown that in patients with OAB and LUT obstruction unresponsive to previous treatment, the simultaneous administration of solifenacin, tadalafil, and dutasteride could be an effective and safe choice [265].
Tolerability and safety: Reported adverse effects in RCTs comparing the effect of all PDE5Is vs. placebo in men with LUTS include flushing, gastroesophageal reflux, headache, dyspepsia, back pain and nasal congestion [255].
Tadalafil is contraindicated in patients using nitrates or guanylate cyclase stimulators, such as riociguat, and in men with cardiac disease for whom sexual activity is inadvisable [266]. Tadalafil is also contraindicated in patients with myocardial infarction within the last 90 days, - patients with unstable angina or angina occurring during sexual intercourse, - patients with New York Heart Association Class 2 or greater heart failure in the last six months, - patients with uncontrolled arrhythmias, hypotension (< 90/50 mm Hg), or uncontrolled hypertension, - patients with a stroke within the last six months or if anterior ischaemic optic neuropathy with sudden loss of vision is known or was reported after previous use of PDE5Is [266]. Detailed information regarding tolerability/safety of all available PDE5Is for the treatment of erectile dysfunction in men treated with α-blockers for LUTS are provided by the EAU Guidelines on Sexual and Reproductive Health [267].
Practical considerations: To date, only tadalafil 5 mg once daily has been officially licensed for the treatment of male LUTS with or without ED. Long-term experience with tadalafil in men with LUTS is limited to one trial with a one-year follow-up [258]; limiting conclusions about efficacy or tolerability greater than one year. There is limited information on reduction of prostate size and no data on disease progression.
Summary of evidence | LE |
Phosphodiesterase 5 inhibitors significantly improve IPSS and IIEF score, but not Qmax. | 1a |
Recommendation | Strength rating |
Use phosphodiesterase type 5 inhibitors in men with moderate-to-severe LUTS with or without erectile dysfunction. | Strong |
5.2.6. Plant extracts – phytotherapy
Potential mechanism of action: Herbal drug preparations are made of roots, seeds, pollen, bark, or fruits. There are single plant preparations (mono-preparations) and preparations combining two or more plants in one pill (combination preparations) [268].
Possible relevant compounds include phytosterols, ß-sitosterol, fatty acids, and lectins [268]. In vitro, plant extracts can have anti-inflammatory, anti-androgenic and oestrogenic effects; decrease sexual hormone binding globulin; inhibit aromatase, lipoxygenase, growth factor-stimulated proliferation of prostatic cells, α-adrenoceptors, 5 α-reductase, muscarinic acetylcholine receptors, dihydropyridine receptors and vanilloid receptors; and neutralise free radicals [263,268,269]. The in vivo effects of these compounds are uncertain, and the precise mechanisms of plant extracts remain unclear.
Efficacy: The extracts of the same plant produced by different companies do not necessarily have the same biological or clinical effects; therefore, the effects of one brand cannot be extrapolated to others [270]. In addition, batches from the same producer may contain different concentrations of active ingredients [271]. A review of recent extraction techniques and their impact on the composition/biological activity of available Serenoa repens based products showed that results from different clinical trials must be compared strictly according to the same validated extraction technique and/or content of active compounds [272], as the pharmacokinetic properties of the different preparations can vary significantly.
Heterogeneity and a limited regulatory framework characterise the current status of phytotherapeutic agents. The European Medicines Agency (EMA) has developed the Committee on Herbal Medicinal Products (HMPC). European Union (EU) herbal monographs contain the HMPC’s scientific opinion on safety and efficacy data about herbal substances and their preparations intended for medicinal use. The HMPC evaluates all available information, including non-clinical and clinical data, whilst also documenting long-standing use and experience in the EU. European Union monographs are divided into two sections: a) Well established use (marketing authorisation): when an active ingredient of a medicine has been used for more than ten years and its efficacy and safety have been well established (including a review of the relevant literature); and b) Traditional use (simplified registration): for herbal medicinal products which do not fulfil the requirements for a marketing authorisation, but there is sufficient safety data and plausible efficacy on the basis of long-standing use and experience.
The HPMC periodically invites all interested parties to submit any scientific data that the Committee should consider during their periodic review of the monographs. Table 1 lists the available EU monographs for herbal medicinal products and the current calls for update.
Table 1: European Union monographs for herbal medicinal products [273]
Herbal substance | HMPC evaluation | Therapeutic Indication by HMPC | Date of monograph |
Serenoa repens, fructus (saw palmetto, fruit) Extraction solvent: hexane [274] | Well established use | Symptomatic treatment of BPH | 14/01/2016 Addendum 1/9/21** |
Serenoa repens, fructus (saw palmetto, fruit) Extraction solvent: ethanol [274] | Traditional use | LUTS related to BPH* | 14/01/2016 Addendum 1/9/21** |
Cucurbita pepo L, semen (pumpkin seed) Preparation as defined in the monograph [275] | Traditional use | LUTS related to BPH or related to an OAB* | 25/03/2013 |
Prunus africana (Hook f.) Kalkm., cortex (pygeum africanum bark) Preparation as defined in the monograph [276] | Traditional use | LUTS related to BPH* | 01/09/2017 |
Urtica dioica L., Urtica urens L., their hybrids or their mixtures, radix Preparation as defined in the monograph [277] | Traditional use | LUTS related to BPH* | 05/11/2012 |
Epilobium angustifolium L. and/or Epilobium parviflorum Schreb., herba (Willow herb) Preparation as defined in the monograph [278] | Traditional use | LUTS related to BPH* | 13/01/2016 |
* After serious conditions have been excluded by a medical doctor.
** Addendum concluded that no revision was needed.
Panel interpretation: Only hexane extracted Serenoa repens (HESr) has been recommended for well-established use by the HMPC. Based on this a detailed scoping search covering the timeframe between the search cut-off date of the EU monograph and May 2021 was conducted for HESr.
A large meta-analysis of 30 RCTs with 5,222 men and follow-up ranging from four to 60 weeks, demonstrated no benefit of treatment with S. repens in comparison to placebo for the relief of LUTS [279]. It was concluded that S. repens was not superior to placebo, finasteride, or tamsulosin with regard to IPSS improvement, Qmax, or prostate size reduction; however, the similar improvement in IPSS or Qmax compared with finasteride or tamsulosin could be interpreted as treatment equivalence. Importantly, in the meta-analysis all different brands of S. repens were included regardless or not of the presence of HESr as the main ingredient in the extract.
Another SR focused on data from twelve RCTs on the efficacy and safety of HESr [280]. It was concluded that HESr was superior to placebo in terms of improvement of nocturia and Qmax in patients with enlarged prostates. Improvement in LUTS was similar to tamsulosin and short-term use of finasteride. An updated SR analysed fifteen RCTs and also included twelve observational studies. It confirmed the results of the previous SR on the efficacy of HESr [281]. Compared with placebo, HESr was associated with 0.64 (95% CI: 0.98 - 0.31) fewer voids/night and an additional mean increase in Qmax of 2.75 mL/s (95% CI: 0.57 - 4.93), both were significant. When compared with α-blockers, HESr showed similar improvements in IPSS (WMD 0.57; 95% CI: 0.27 - 1.42) and a comparable increase in Qmax when compared to tamsulosin (WMD 0.02; 95% CI: 0.71 - 0.66). Efficacy assessed using IPSS was similar after six months of treatment between HESr and 5-ARIs. Analysis of all available published data for HESr showed a mean significant improvement in IPSS from baseline of 5.73 points (95% CI: 6.91 - 4.54) [281].
A network meta-analysis tried to compare the clinical efficacy of S. repens (HESr and non-HESr) against placebo and α1-blockers in men with LUTS. Interestingly, only two RCTs on HESr were included in the analysis. It was found that S. repens achieved no clinically meaningful improvement against placebo or α1-blockers in short-term follow-up. However, S. repens showed a clinical benefit after a prolonged period of treatment, and HESr demonstrated a greater improvement than non-HESr in terms of IPSS [282].
With respect to safety and tolerability data from the SRs showed that HESr had a favourable safety profile with gastrointestinal disorders being the most frequent adverse effects (mean incidence 3.8%) while HESr had very limited impact on sexual function.
A cross-sectional study compared the combination of HESr with silodosin, to silodosin monotherapy in patients treated for at least twelve months (mean duration 13.5 months) [283]. It was reported that 69.9% of the combination therapy patients achieved the predefined clinically meaningful improvement (improvement more than three points in baseline IPSS) compared to 30.1% of patients treated only with silodosin. In addition, a greater than 25% improvement in IPSS was found in 68.8% and 31.2% of the patients in the combination and the monotherapy groups, respectively. These data suggest that combination of a α1-blocker with HESr may result in greater clinically meaningful improvements in LUTS compared to α1-blocker monotherapy [283].
Practical considerations: Available RCTs do not use the same endpoints (e.g., IPSS). More studies on the use of HESr in combination with other pharmacotherapeutic agents for male LUTS are pending. There is a need to define the subpopulation of patients who will benefit most from therapy with HESr.
Summary of evidence | LE |
Hexane extracted Serenoa repens improves Qmax and results in fewer voids/night (0.64 [95% CI: 0.98 to 0.31]) compared to placebo. | 2 |
Hexane extracted Serenoa repens has a very limited negative impact on sexual function. | 2 |
Recommendations | Strength rating |
Offer hexane extracted Serenoa repens to men with LUTS who want to avoid any potential adverse events especially related to sexual function. | Weak |
Inform the patient that the magnitude of efficacy may be modest. | Strong |
5.2.7. Combination therapies
5.2.7.1. α1-blockers + 5α-reductase inhibitors
Mechanism of action: Combination therapy consists of an α1-blocker (Section 5.2.1) together with a 5-ARI (Section 5.2.2). The α1-blocker exhibits clinical effects within hours or days, whereas the 5-ARI needs several months to develop full clinical efficacy. Finasteride has been tested in clinical trials with alfuzosin, terazosin, doxazosin or terazosin, and dutasteride with tamsulosin.
Efficacy: Several studies have investigated the efficacy of combination therapy against an α1-blocker, 5-ARI, or placebo alone. Initial studies with follow-up periods of six to twelve months demonstrated that the α1-blocker was superior to finasteride in symptom reduction, whereas combination therapy of both agents was not superior to α1-blocker monotherapy [182,183,284]. In studies with a placebo arm, the α1-blocker was consistently more effective than placebo, but finasteride was not. Data at one year in the MTOPS study showed similar results [65].
Long-term data (four years) from the MTOPS and CombAT studies showed that combination treatment is superior to monotherapy for symptoms and Qmax, and superior to α1-blocker alone in reducing the risk of AUR or need for surgery [65,163,164].
The CombAT study demonstrated that combination treatment is superior to either monotherapy regarding symptoms and flow rate starting from month nine, and superior to α1-blocker for AUR and the need for surgery after eight months [164]. Thus, the differences in MTOPS may reflect different inclusion and exclusion criteria and baseline patient characteristics.
Discontinuation of the α1-blocker after six to nine months of combination therapy was investigated in an RCT and an open-label multicentre trial [285,286]. The first trial evaluated the combination of tamsulosin with dutasteride and the impact of tamsulosin discontinuation after six months [285], with almost three quarters of patients reporting no worsening of symptoms. However, patients with severe symptoms (IPSS > 20) at baseline may benefit from longer combination therapy.
A more recent trial evaluated the symptomatic outcome of finasteride monotherapy at three and nine months after discontinuation of nine-month combination therapy [286]. Lower urinary tract symptom improvement after combination therapy was sustained at three months (IPSS difference 1.24) and nine months (IPSS difference 0.4). The limitations of the studies include short duration and short follow-up period after discontinuation.
In both the MTOPS and CombAT studies, combination therapy was superior to monotherapy in preventing clinical progression as defined by an IPSS increase of at least four points, AUR, UTI, incontinence, or an increase in creatinine > 50%. The MTOPS study found that the risk of long-term clinical progression (primarily due to increasing IPSS) was reduced by 66% with combined therapy vs. placebo and to a greater extent than with either finasteride or doxazosin monotherapy (34% and 39%, respectively) [65]. In addition, finasteride (alone or in combination), but not doxazosin alone, significantly reduced both the risks of AUR and the need for BPO-related surgery over the four-year study. In the CombAT study, combination therapy reduced the relative risks of AUR by 68%, BPO-related surgery by 71%, and symptom deterioration by 41% compared with tamsulosin, after four years [287]. To prevent one case of urinary retention and/or surgical treatment, thirteen patients need to be treated for four years with dutasteride and tamsulosin combination therapy compared to tamsulosin monotherapy while the absolute risk reduction (risk difference) was 7.7%.
The CONDUCT study compared efficacy and safety of a fixed-dose combination of dutasteride and tamsulosin to a WW approach with the potential initiation of tamsulosin (step-up approach) in a two-year RCT with a total of 742 patients. In both arms detailed lifestyle advice was given. This fixed-dose combination resulted in a rapid and sustained improvement in men with moderate LUTS at risk of disease progression, the difference in IPSS at 24 months was 5.4 in the active arm and 3.6 in the placebo arm [288]. Furthermore, tamsulosin plus dutasteride significantly reduced the relative risk of clinical progression (mainly characterised as a worsening in symptoms) by 43.1% when compared with WW, with an absolute risk reduction of 11.3% (number needed to treat [NNT] = 9).
The influence of baseline variables on changes in IPSS after combination therapy with dutasteride plus tamsulosin or either monotherapy was tested based on the four-year results of the CombAT study. Combination therapy provided consistent improvement of LUTS over tamsulosin across all analysed baseline variables at 48 months [289].
A combination of the 5-ARI finasteride and tadalafil 5 mg was tested in a large scale RCT against finasteride monotherapy. This study supports the concept of this novel combination therapy and is described in more detail in section 5.2.5 [290].
Tolerability and safety: Adverse events for both drug classes have been reported with combination treatment [65,163,164]. The adverse events observed during combination treatment were typical of α1-blockers and 5-ARIs. The frequency of adverse events was significantly higher for combination therapy. The MTOPS study demonstrated that the incidence of treatment related adverse events is higher during the first year of combined treatment between doxazosin and finasteride [291]. A meta-analysis measuring the impact of medical treatments for LUTS/BPH on ejaculatory function, reported that combination therapy with α1-blockers and 5-ARIs resulted in a three-fold increased risk of EjD compared with each monotherapy [177].
Practical considerations: Compared with α1-blockers or 5-ARI monotherapy, combination therapy results in a greater improvement in LUTS and increase in Qmax and is superior in prevention of disease progression. However, combination therapy is also associated with a higher rate of adverse events. Combination therapy should therefore be prescribed primarily in men who have moderate-to-severe LUTS who are at risk of disease progression (higher prostate volume, higher PSA concentration, advanced age, higher PVR, lower Qmax, etc.). Combination therapy should only be used when long-term treatment (more than twelve months) is intended, and patients should be informed of this. Discontinuation of the α1-blocker after six months might be considered in men with moderate LUTS.
Summary of evidence | LE |
Long-term data (four years) from the MTOPS and CombAT studies showed that combination treatment is superior to monotherapy for symptoms and Qmax, and superior to α1-blocker alone in reducing the risk of AUR or need for surgery. | 1b |
The MTOPS study found that the risk of long-term clinical progression (primarily due to increasing IPSS) was reduced by 66% with combined therapy vs. placebo and to a greater extent than with either finasteride or doxazosin monotherapy. | 1b |
The CombAT study found that combination therapy reduced the relative risks of AUR by 68%, BPH-related surgery by 71%, and symptom deterioration by 41% compared with tamsulosin, after four years. | 1b |
Adverse events of both drug classes are seen with combined treatment using α1-blockers and 5-ARIs. | 1b |
Recommendation | Strength rating |
Offer combination treatment with an α1-blocker and a 5α-reductase inhibitor to men with moderate-to-severe LUTS and an increased risk of disease progression (e.g. prostate volume > 40 mL). | Strong |
5.2.7.2. α1-blockers + muscarinic receptor antagonists
Mechanism of action: Combination treatment consists of an α1-blocker together with an antimuscarinic aiming to antagonise both α1-adrenoceptors and muscarinic receptors. The possible combinations have not all been tested in clinical trials to date.
Efficacy: Several RCTs and prospective studies investigated combination therapy, lasting four to twelve weeks, either as an initial treatment in men with OAB and presumed BPO or as a sequential treatment for storage symptoms persisting while on an α1-blocker [212,223,287,292-296]. Combination treatment has marginal efficacy in reducing urgency, UUI, voiding frequency, nocturia, or IPSS compared with α1-blockers or placebo alone, and improves QoL [223,296]. A SR and meta-analysis of RCTs (six studies of treatment-naïve patients, and five studies of men with persistent storage LUTS despite prior treatment with α-blockers) concluded that the addition of antimuscarinics to α-blockers marginally reduced number of micturition episodes per day (standard mean difference -0.19) but did not have a significant impact on number of urgency episodes, and had a higher side effect profile [297]. Similar findings were also reported in a Cochrane review of RCTs of men with LUTS secondary to BPO, with a small improvement in IPSS (mean difference 2.04) and QoL (mean difference 0.71) with combination therapy compared to α-blocker monotherapy, although overall certainty of evidence was deemed moderate to very low [298].
Symptom improvement is higher regardless of PSA concentration with combination therapy, whereas tolterodine alone improved symptoms mainly in men with a serum PSA of < 1.3 ng/mL [224].
In a meta-analysis of sixteen studies with 3,548 patients with BPH/OAB, initial combination treatment of an α1-blocker with anticholinergic medication showed no difference in total IPSS and Qmax between the two groups [299].
Effectiveness of therapy is evident primarily in those men with moderate-to-severe storage LUTS [300]. Long term use of combination therapy has been reported in patients receiving treatment for up to one year, showing symptomatic response is maintained, with a low incidence of AUR [301]. In men with moderate-to-severe storage symptoms, voiding symptoms and PVR < 150 mL, the reduction in symptoms using combination therapy is associated with patient-relevant improvements in health related QoL compared with placebo and α1-blocker monotherapy [302].
Combined behavioural and drug therapy yielded greater improvements in OAB symptoms than drug therapy alone, but not behavioural therapy alone in a RCT evaluating the effectiveness of combined behavioural strategies and drug therapy for OAB symptoms in men [303].
Tolerability and safety: Adverse events of both drug classes are seen with combined treatment using α1-blockers and antimuscarinics. The most common side-effect is dry mouth. Some side-effects (e.g. dry mouth or ejaculation failure) may show increased incidence which cannot simply be explained by summing the incidence with the drugs used separately. Increased PVR may be seen, but is usually not clinically significant, and risk of AUR is low up to one year of treatment [220,304,305]. Antimuscarinics do not cause evident deterioration in Qmax used in conjunction with an α1-blocker in men with OAB symptoms [296,306].
An RCT investigated safety in terms of maximum detrusor pressure and Qmax for solifenacin (6 mg or 9 mg) with tamsulosin in men with LUTS and BOO compared with placebo [307]. The combination therapy was non-inferior to placebo for the primary urodynamic variables; Qmax was increased vs. placebo [307].
Practical considerations: Class effects are likely to underlie efficacy and QoL using an α1-blocker and antimuscarinic. Trials used mainly storage symptom endpoints, were of short duration, and included only men with low PVR volumes at baseline. Therefore, measuring PVR is recommended during combination treatment.
Summary of evidence | LE |
Combination treatment with α1-blockers and antimuscarinics is effective for improving LUTS-related QoL impairment. | 2 |
Combination treatment with α1-blockers and antimuscarinics is more effective for reducing urgency, UUI, voiding frequency, nocturia, or IPSS compared with α1-blockers or placebo alone. | 2 |
Adverse events of both drug classes are seen with combined treatment using α1-blockers and antimuscarinics. | 1 |
There is a low risk of AUR using α1-blockers and antimuscarinics in men known to have a PVR volume of < 150 mL. | 2 |
Recommendations | Strength rating |
Use combination treatment of a α1-blocker with a muscarinic receptor antagonist in patients with moderate-to-severe LUTS if relief of storage symptoms has been insufficient with monotherapy with either drug. | Weak |
Do not prescribe combination treatment in men with a post-void residual volume > 150 mL. | Weak |
5.2.7.3.α1-blockers + Beta-3 agonist
Mechanism of action: Combination therapy consists of an α1-blocker (Section 5.2.1) together with a beta-3-agonist (Section 5.2.4) as an add-on therapy in males receiving α1-blockers with persisting OAB symptoms.
Efficacy: The MATCH study explored the effect of the addition of mirabegron 50 mg to tamsulosin 0.2 mg compared to tamsulosin plus placebo in 544 patients [308]. A statistically significant difference of 0.52 voids per day was seen in favour of mirabegron. Total IPSS score also improved but was not significant between the groups. Another RCT evaluated add-on therapy with mirabegron for OAB symptoms persisting after treatment with tamsulosin 0.2 mg daily in men with BPO [309]. Combination therapy was associated with greater improvements in OAB symptom score, in urinary urgency and daytime frequency as well as the storage sub-score of IPSS and QoL index compared to monotherapy with tamsulosin [310].
The PLUS phase IV trial [309] compared mirabegron and placebo in a population of males treated with a standard dose of tamsulosin 0.4 mg. After a four-week run-in period of treatment with tamsulosin 0.4 mg alone, 715 patients were randomised between placebo and mirabegron 25 mg, upgraded to 50 mg after one month. While mean number of micturition’s were significantly reduced in the experimental arm, the effect size was deemed as low (mean adjusted difference of 0.39 voids per day). Similar results were seen for mean voided volume and urgency episodes, but total IPSS, IPSS sub-scores and OAB-q symptom score were not significantly different between the groups.
An RCT comparing the efficacy of mirabegron 50 mg or fesoterodine 4 mg add-on therapy to silodosin in LUTS patients with persisting OAB symptoms reported that at three months, fesoterodine add-on therapy showed a significantly greater improvement than mirabegron add-on therapy in OAB symptom score and urgency score and IPSS-QoL score [237]. Fesoterodine was also superior in alleviating DO.
Tolerability and safety: In the MATCH study main adverse events were in line with previous trials, and cardiovascular events were uncommon in the studied populations [308]. The PLUS phase IV trial also reported adverse events similar to those seen in previous trials (hypertension, headache and nasopharyngitis being the most frequent) [309]. There were six episodes of retention recorded (1.7%) and overall, no clinically significant specific change was seen in Qmax and PVR. An open-label, randomised, 2-arm, 2-sequence study reported that the addition of mirabegron or tamsulosin to patients under tamsulosin or mirabegron mono therapy did not cause clinically relevant changes in cardiovascular safety or safety profiles [311].
Solifenacin and mirabegron were also compared in another RCT that has shown comparable efficacy but a better safety profile for mirabegron [312].
Practical consideration: Add-on therapy with mirabegron in patients with remaining symptoms under α1-blocker therapy has been evaluated only in short-term clinical trials. The short-term benefit remains uncertain with a low effect size in urinary frequency compared to placebo, and more studies with longer follow-up are required
Summary of evidence | LE |
Combination treatment with α1-blockers and mirabegron results in a slight decrease of number of voids and urgency episodes per day compared with α1-blockers alone. | 1b |
Adverse events of both drug classes are seen with combined treatment using α1-blockers and mirabegron. | 1b |
Recommendations | Strength rating |
Use combination treatment of a α1-blocker with mirabegron in patients with persistent storage LUTS after treatment with α1-blocker monotherapy. | Weak |
5.2.7.4.α1-blockers + Phosphodiesterase 5 inhibitors
Mechanism of action: Combination treatment consists of an α1-blocker together with a phosphodiesterase 5 inhibitor (Section 5.2.5) with the intent to achieve better improvements in LUTS.
Efficacy: A meta-analysis of five RCTs (two studies with tadalafil 20 mg daily, two with sildenafil 25 mg, and one with vardenafil 20 mg), showed that combination therapy significantly improved IPSS score (-1.8), IIEF score (+3.6) and Qmax (+1.5 mL/s) compared with α-blockers alone [255]. Both a SR and Cochrane review found similar findings, and a network meta-analysis of 55 RCTs (excluding 5-ARIs) found that the combination of PDE5Is and α-blockers had greater IPSS improvement than monotherapy and any other combination therapy [253,313,314]. These results have been confirmed by prospective studies which have shown an improvement in the IPSS QoL, IIEF-5 score and Qmax in patients taking PDE5Is and α-blockers [252,315].
Tolerability and safety: No serious AEs have been reported in the association of PDE5-Is and α-blockers. In RCT comparing α-blockers alone with combined therapy, AEs occur with similar incidence across the two treatments arms suggesting that the addition of PDE5Is to α-blockers is well tolerated [316].
Practical consideration: The combination of α-blockers and PDE5Is versus α-blockers monotherapy leads to greater improvements in LUTS, QoL, erectile function and Qmax without increase in AEs.
Data from meta-analyses suggest how younger men with low body mass index and more severe LUTS may be the population that benefits most from this association [255]. However, further studies with large populations and longer follow-up are needed to confirm these findings.
Summary of evidence | LE |
Combination of PDE5Is and alpha blockers improves IPSS, but magnitude of effect of clinical significance is low. | 1a |
Recommendations | Strength rating |
Use combination treatment of a α1-blockers + Phosphodiesterase 5 inhibitors in patients with bothersome LUTS, particularly in patients willing to improve their erectile function. | Weak |
Inform the patients that the magnitude of the effect is modest. | Weak |
Note: All patients should be counselled about pharmacological treatment related adverse events in order to select the most appropriate treatment for each individual patient
5.3. Surgical treatment of benign prostatic obstruction
Surgical treatment is one of the cornerstones of LUTS/BPO management. Based on its ubiquitous availability, as well as its efficacy, monopolar TURP (M-TURP) has long been considered as the reference technique for the surgical management of LUTS/BPO. However, in recent years various techniques have been developed with the aim of providing a safe and effective alternative to M-TURP. Previously, the surgical section of the Guidelines was based on technology rather than surgical approach. As the clinical reality is primarily reflected by surgical approach and not necessarily by a specific technology, the chapter on surgical management has been restructured. It is now divided into the following five sections:
- Resection;
- Enucleation;
- Vaporisation;
- Alternative ablative techniques; and
- Non-ablative techniques.
In addition, most of the studies are restricted by prostate size, which is also reflected in the present Guidelines. Notably, only a small fraction of RCTs are performed in patients with a prostate > 80 mL; therefore, high-level evidence for larger prostates are limited.
Based on Panel consensus, timeframes defining short-, mid- and long-term follow-up of patients submitted to surgical treatments are twelve, 36, and over 36 months, respectively. The durability of a technique is reflected by the re-operation rate during follow-up, the failure to wean patients off medication as well as the initiation of novel LUTS medication after surgery. However, for the majority of techniques only the re-operation rate is reported, and clinicians should inform patients that long-term surgical RCTs are often lacking. Some patients value sexual function and perceived higher safety over maximum efficacy and it is not therefore surprising that some patients consciously choose an alternative ablative or non-ablative technique despite the knowledge that it might not be their definitive treatment. In contrast, many urologists are critical about these procedures due to their inferior relief of BOO.
Recommendations on new devices or interventions will only be included in the Guidelines once supported by a minimum level of evidence. To clarify this the Panel have published their position on certainty of evidence (CoE) [317]. In summary, a device or technology is only included once supported by RCTs looking at both efficacy and safety, with adequate follow-up, and secondary studies to confirm the reproducibility and generalisability of the first pivotal studies [317]. Otherwise, there is a danger that a single pivotal study can be overexploited by device manufacturers. Studies that are needed include proof of concept, RCTs on efficacy and safety, as well as cohort studies with a broad range of inclusion and exclusion criteria to confirm both reproducibility and generalisability of the benefits and harms [317]. The panel assesses the quality of all RCTs and if they do not meet the standard required the intervention will continue to have no recommendation i.e., an RCT does not guarantee inclusion in the Guidelines.
In addition, the Guidelines continues to include techniques under investigation. These are devices or technologies that have shown promising results in initial studies; however, they do not meet the aforementioned criteria yet to provide a CoE which allows the Panel to regard these devices or technologies as recommended alternatives. To account for evolving evidence, recommendations for some techniques under investigation have been made; however, these techniques remain under investigation until further studies provide the recommended CoE.
5.3.1. Resection of the prostate
5.3.1.1. Monopolar and bipolar transurethral resection of the prostate
Mechanism of action: Transurethral resection of the prostate is either performed in a M-TURP or bipolar TURP (B-TURP) fashion. Transurethral resection of the prostate removes tissue from the transition zone of the gland in various degrees resulting in a volume and PSA reduction of 25 -58%. Contrary to M-TURP, in B-TURP systems, the energy does not travel through the body to reach a skin pad. Bipolar circuitry is completed locally; energy is confined between an active (resection loop) and a passive pole situated on the resectoscope tip (“true” bipolar systems) or the sheath (“quasi” bipolar systems) using normal saline for irrigation thereby eliminating TUR-syndrome [318,319].
Efficacy: In a meta-analysis of twenty RCTs with a maximum follow-up of five years, M-TURP resulted in a substantial mean Qmax improvement (+162%), a significant reduction in IPSS (-70%), QoL score (-69%), and PVR (-77%) [320]. Monopolar-TURP delivers durable outcomes as shown by studies with a follow-up of eight to 22 years [321]. One study with a mean follow-up of thirteen years reported a significant and sustained decrease in most symptoms and improvement in urodynamic parameters. Failures were associated with DUA rather than re-growth of BPH [109]. A second prostatic operation, usually re-TURP, has been reported at a constant annual rate of approximately 1-2%. A SR analysing 29 RCTs found a retreatment rate of 2.6% after a mean follow-up of sixteen months [322]. Data from an Austrian nationwide study of two cohorts totalling 41,059 men submitted to M-TURP showed that the overall retreatment rates (re-TURP, urethrotomy and bladder neck incision) remained unchanged during the last decade (0.9%, 3.7%, 9.5% and 12.7% at three months, one year, five years, and eight years, respectively), and that the respective incidence of re-TURP was 0.8%, 2.4%, 6.1% and 8.3%, respectively [323,324].
Bipolar TURP is the most widely investigated alternative to M-TURP. Pooled results from 59 RCTs have been reported to date [325]. Early pooled results as well as at twelve months, concluded that no clinically relevant differences exist in short-term efficacy (IPSS, QoL score and Qmax) [325,326]. Subsequent meta-analyses supported these conclusions though trial quality was generally poor [320,327-330]. The largest meta-analysis published to date, confirmed that B-TURP compared to M-TURP results in little to no difference in urological symptoms and bother (IPSS and QoL score) at twelve months [325]. Data from RCTs with mid- to long-term follow-up (up to 60 months) showed no differences in efficacy parameters [331-339]. A meta-analysis of RCTs comparing B-TURP vs. M-TURP, reported similar efficacy at 36 months in terms of IPSS, and Qmax [340].
A meta-analysis was conducted to evaluate the quasi-bipolar transurethral resection in saline (TURis), Olympus Medical system vs. M-TURP. Ten unique RCTs (1,870 patients) were included, and it was concluded that TURis was of equivalent efficacy to M-TURP [341].
Tolerability and safety: Peri-operative mortality and morbidity of M-TURP have decreased over time, but morbidity remains considerable (0.1% and 11.1%, respectively) [342]. Data from an Austrian nationwide study of two cohorts totalling 41,059 men submitted to M-TURP showed a 20% reduction in mortality rate over time, to 0.1% at 30 days and 0.5% at 90 days [323,324].
The risk of TUR-syndrome decreased to < 1.1% [322,343]. Data from 10,654 M-TURPs reported bleeding requiring transfusion in 2.9% [342]. Short- to mid-term complications reported in an analysis of RCTs using M-TURP as a comparator were: bleeding requiring transfusion 2% (0-9%), TUR-syndrome 0.8% (0-5%), AUR 4.5% (0-13.3%), clot retention 4.9% (0-39%), and UTI 4.1% (0-22%) [320]. Long-term complications of M-TURP comprise urinary incontinence (UI), urinary retention and UTIs, bladder neck contracture (BNC), urethral stricture, retrograde ejaculation and ED [322].
Early pooled results concluded that no differences exist in short-term urethral stricture/BNC rates, but B-TURP is preferable to M-TURP due to a more favourable peri-operative safety profile (elimination of TUR-syndrome; lower clot retention/blood transfusion rates; shorter irrigation, catheterisation, and possibly hospitalisation times) [326]. Subsequent meta-analyses supported these conclusions [320,327-330,340]; however, trial quality was relatively poor and limited follow-up might cause under-reporting of late complications, such as urethral stricture/BNC [326] The largest meta-analysis published to date, concluded that B-TURP compared to M-TURP reduced TUR-syndrome and blood transfusion events by twenty and 28 fewer events per 1,000 participants, respectively [325]. The study also concluded that B-TURP may carry a similar risk of UI and may result in similar rates of re-TURP in the short-term (four fewer events and one more re-TURP per 1000 participants, respectively), compared to M-TURP [325]. An RCT based meta-analysis has shown that TURis reduces the risk of TUR-syndrome and the need for blood transfusion compared to M-TURP [330]. It was concluded that TURis is associated with improved peri-operative safety, eliminating the risk of TUR-syndrome, reducing the risk of blood transfusion/clot retention and hospital stay. No significant difference was detected in urethral stricture rates.
Data from the vast majority of individual RCTs with mid- to long-term follow-up (up to 60 months), showed no differences between M-TURP and B-TURP in urethral stricture/BNC rates [331-339], in accordance with all published meta-analyses. However, two individual RCTs have shown opposing results [338,344]. A significantly higher stricture (urethral stricture + BNC) rate was detected in the B-TURP arm performed with a “quasi” bipolar system (TURis, Olympus Medical) in patients with a prostate volume > 70 mL at 36-months follow-up [338]. In addition, a significantly higher BNC, but not urethral stricture, rate was detected in the B-TURP arm performed with a “true” bipolar system (Gyrus PK SuperPulse, Olympus Medical) in 137 patients at twelve months follow-up [344].
Randomised controlled trials using the erectile function domain of the IIEF (IIEF-ED) and the ejaculatory domain of the male sexual-health questionnaire (Ej-MSHQ) showed that M-TURP and B-TURP have a similar effect on erectile and ejaculatory function [345,346]. Comparative evaluations of the effects on overall sexual function, quantified with IIEF-15, showed no differences between B-TURP and M-TURP at twelve months follow-up (erection, orgasmic function, sexual desire, intercourse satisfaction, overall satisfaction) [346,347]. Furthermore, the largest meta-analysis published to date, showed that erectile function measured by IIEF-5 appears to be similar at twelve months follow-up after B-TURP and M-TURP [325].
A comparative study [348] evaluated the safety of B-TURP in patients taking therapeutic oral anticoagulation (phenprocoumon) or anti-platelet drug therapy (acetylsalicylic acid or clopidogrel), without stopping or bridging the medication. Outcomes under acetylsalicylic acid were comparable to the unmedicated control group. Under oral anticoagulation therapy catheterisation (median 41-hours vs. 24-hours) and hospitalisation time was longer (median four days vs. three days), AUR rate was higher (18% vs. 6%), but blood transfusion rates did not differ to the control group. Under anti-platelet therapy blood transfusion (19% vs. 1%) and re-hospitalisation rates (19% vs. 3%) were higher.
Practical considerations: Monopolar-TURP is an effective treatment for moderate-to-severe LUTS secondary to BPO. The choice should be based primarily on prostate volume (30-80 mL suitable for M-TURP). No studies on the optimal cut-off value exist, but the complication rates increase with prostate size [342]. The upper limit for M-TURP is suggested as 80 mL (based on Panel consensus, under the assumption that this limit depends on the surgeon’s experience, choice of resectoscope size and resection speed), as surgical duration increases, there is a significant increase in the rate of complications and the procedure is safest when performed in under 90 minutes [349].
Bipolar TURP in patients with moderate-to-severe LUTS secondary to BPO has similar efficacy with M-TURP but lower peri-operative morbidity. The duration of improvements with B-TURP were documented in a number of RCTs with mid-term follow-up. Long-term results (up to five years) for B-TURP showed that safety and efficacy are comparable to M-TURP [331-339]. The choice of B-TURP should be based on equipment availability, surgeon’s experience, and patient’s preference.
Summary of evidence | LE |
Bipolar- or M-TURP is the current standard surgical procedure for men with prostate sizes of 30-80 mL and bothersome moderate-to-severe LUTS secondary of BPO. | 1a |
Bipolar-TURP achieves short-, mid- and long-term results comparable with M-TURP, but B-TURP has a more favourable peri-operative safety profile. | 1a |
Recommendation | Strength rating |
Offer bipolar- or monopolar-transurethral resection of the prostate to surgically treat moderate-to-severe LUTS in men with prostate size of 30-80 mL. | Strong |
5.3.1.2. Holmium laser resection of the prostate
With the advent of holmium laser enucleation of the prostate (section 5.3.2.3) and the fact that no relevant publications on holmium laser resection of the prostate (HoLRP) have been published since 2004, HoLRP of the prostate does not play a role in contemporary treatment algorithms.
5.3.1.3. Thulium:yttrium-aluminium-garnet laser vaporesection of the prostate
Mechanism of action: In the Thulium:yttrium-aluminium-garnet laser (Tm:YAG), a wavelength between 1,940 and 2,013 nm is emitted in continuous wave mode. The laser is primarily used in front-fire applications [350]. Different applications such as vaporesection (ThuVARP) have been published [351].
Efficacy: Several meta-analyses with pooled data from both RCTs, and non-RCTs have evaluated ThuVARP vs. M-TURP [352-354], and B-TURP [355-357]. The largest meta-analyses included nine RCTs and seven non-RCTs and reported no clinically relevant differences in efficacy (IPSS, QoL score and Qmax) between ThuVARP and M-TURP or B-TURP at twelve months [356]. A multicentre, RCT with 410 men reported that ThuVARP and TURP are equivalent in terms of IPSS but not Qmax, with TURP deemed superior at twelve months follow-up [358]. The beneficial effect of TURP in terms of Qmax was strengthened in men aged < 70 years and in those diagnosed with LUTS rather than urinary retention. No differences in individual patient-reported urinary symptoms were seen between arms, with the exception of some evidence to indicate potential reduction in nocturia in the TURP arm. Data from one RCT with long-term follow-up showed no difference in efficacy and re-operation rates between ThuVARP and M-TURP (2.1% vs. 4.1%, respectively) [359]. A prospective multicentre study on ThuVARP, including 2,216 patients, showed durable post-operative improvement in IPSS, QoL, Qmax, and PVR for the entire eight years of follow-up [360].
Tolerability and safety: In a number of meta-analyses longer operation times, shorter catheterisation/hospitalisation times and less blood loss without significant differences in transfusion rates or in any other short-term complication rates have been reported for ThuVARP compared to TURP [352-357]. A significantly higher transfusion rate was reported after M-TURP in two meta-analyses [354,356]. However, overall RCT quality was relatively low with limited follow-up potentially accounting for under-reporting of late complications, such as urethral stricture/BNC [356]. A multicentre RCT with 410 men, followed up for twelve months reported that ThuVARP and TURP show similar operation, catheterisation, and hospitalisation times between arms with no difference in the frequency or severity of surgical complications or in blood transfusions rate or haemoglobin change [358,361]. Patients with urinary retention had similarly positive outcomes to those with LUTS [358,361]. Data from three RCTs with mid- to long-term follow-up (18 to 48 months) showed no differences in late complication rates between ThuVARP and TURP [359,362,363].
Haemoglobin drop was significantly higher in the bridging group in a retrospectively analysed case series of 103 patients who underwent ThuVARP and received either low molecular weight heparin bridging or continued antiplatelet/anticoagulant therapy [364].
Practical considerations: As a limited number of RCTs with mid- to long-term follow-up support the efficacy of ThuVARP, there is a need for ongoing investigation of the technique.
Summary of evidence | LE |
Laser vaporesection of the prostate using Tm:YAG laser (ThuVARP) has similar operation, catheterisation and hospitalisation times compared to TURP. ThuVARP and TURP are equivalent in terms of IPSS but not Qmax, with TURP deemed superior at twelve months follow-up. ThuVARP and TURP show similar short-term safety. Mid- to long-term results on efficacy and safety compared to TURP are very limited. | 1b |
Recommendation | Strength rating |
Offer laser resection of the prostate using Tm:YAG laser (ThuVARP) as an alternative to TURP. | Weak |
5.3.1.4. Transurethral incision of the prostate
Mechanism of action: Transurethral incision of the prostate (TUIP) involves incising the bladder outlet without relevant tissue removal. Transurethral incision of the prostate is conventionally performed with Collins knife using electrocautery; however, alternative energy sources such as holmium laser may be used [365]. The mainstay of this technique is in prostate sizes < 30 mL without a middle lobe.
Efficacy: An RCT comparing conventional TUIP vs. TUIP using holmium laser in prostates ≤ 30 mL with a follow-up of twelve months, found both procedures to be equally effective in relieving BOO with similarly low re-operation rates [365]. A meta-analysis of ten RCTs found similar LUTS improvements and lower but significant improvements in Qmax for TUIP [366]. In this meta-analysis, an upper limit of prostate size was reported as an entry criterion for eight studies with five < 30 mL and three < 60 mL. A meta-analysis of six trials showed that re-operation was more common after TUIP (18.4%) than after M-TURP (7.2%) [366].
Tolerability and safety: An RCT comparing conventional TUIP vs. TUIP using holmium laser reported both procedures to be safe with low complication rates; however, the operation time and retrograde ejaculation rate was significantly lower in the conventional TUIP arm [365]. No cases of TUR-syndrome have been recorded after TUIP. The risk of bleeding after TUIP is small [366].
Practical considerations: Transurethral incision of the prostate is an effective treatment for moderate-to-severe LUTS secondary to BPO. The choice between M-TURP and TUIP should be based primarily on prostate volume (< 30 mL TUIP) [366].
Summary of evidence | LE |
Transurethral incision of the prostate shows similar efficacy and safety to M-TURP for treating moderate-to-severe LUTS secondary to BPO in men with prostates < 30 mL. | 1a |
No case of TUR-syndrome has been recorded, the risk of bleeding requiring transfusion is negligible and retrograde ejaculation rate is significantly lower after TUIP, but the re-operation rate is higher compared to M-TURP. | 1a |
The choice between TUIP and TURP should be based primarily on prostate volume (< 30 mL and 30-80 mL suitable for TUIP and TURP, respectively). | 4 |
Recommendation | Strength rating |
Offer transurethral incision of the prostate to surgically treat moderate-to-severe LUTS in men with prostate size < 30 mL, without a middle lobe. | Strong |
5.3.2. Enucleation of the prostate
5.3.2.1. Open prostatectomy
Mechanism of action: Open prostatectomy (OP) is the oldest surgical treatment for moderate-to-severe LUTS secondary to BPO. Obstructive adenomas are enucleated using the index finger, approaching from within the bladder (Freyer procedure) or through the anterior prostatic capsule (Millin procedure). It is used for substantially enlarged glands (> 80-100 mL).
Efficacy: Open prostatectomy reduces LUTS by 63-86% (12.5-23.3 IPSS points), improves QoL score by 60-87%, increases mean Qmax by 375% (+16.5-20.2 mL/s), and reduces PVR by 86-98%. Efficacy is maintained for up to six years [367-372]. Data from an Austrian nationwide study of 2,452 men submitted to OP showed that the endourological re-intervention rates after primary OP were 0.9%, 3.0%, 6.0%, and 8.8%, at three months, one year, five years, and eight years, respectively [323].
Two meta-analyses [373,374] evaluated the overall efficacy of OP performed via a transvesical approach vs. two transurethral enucleation techniques for treating patients with large glands, namely bipolar transurethral enucleation of the prostate (B-TUEP) and holmium laser enucleation of the prostate (HoLEP). Five RCTs compared OP with B-TUEP [372,375-378] and four RCTs compared OP with HoLEP [367,368,379,380]. At three, six, twelve and 24-months follow-up there were no significant differences in Qmax [374]. Post-void residual, PSA, IPSS and QoL score showed no significant differences during twelve-months follow-up [374]. Open prostatectomy and HoLEP had similar improvements regarding Qmax, IPSS score and re-operation rates after five years in one RCT [367].
Tolerability and safety: Two meta-analyses evaluated the overall safety of OP performed via a transvesical approach vs. B-TUEP and HoLEP [373,374]. Operation time did not differ significantly between OP and B-TUEP but was significantly shorter for OP compared to HoLEP. Catheterisation and hospitalisation time were significantly longer for OP, which was also associated with more blood transfusions. There were no significant differences regarding other complications. There was no significant difference in IIEF-5 at three, six, twelve and 24-months follow-up.
Open prostatectomy mortality has decreased significantly during the past two decades (< 0.25%) [371,381]. Data from a study of 1,286 men submitted to OP showed mortality rates of 0.2% at 30 days and 0.4% at 90 days [324].
The estimated transfusion rate was about 7-14% [367,370,371,373] Long-term complications include transient UI (up to 10%), BNC and urethral stricture (about 6%) [367-369,373,382].
Practical considerations: Open prostatectomy is the most invasive surgical method, but it is an effective and durable procedure for the treatment of LUTS/BPO. In the absence of an endourological armamentarium including a holmium laser or a bipolar system and with appropriate patient consent, OP is a reasonable surgical treatment of choice for men with prostates > 80 mL.
Summary of evidence | LE |
Open prostatectomy is an effective and durable procedure for the treatment of LUTS/BPO, but it is the most invasive surgical method. | 1b |
Open prostatectomy shows similar short- and mid-term efficacy to B-TUEP and HoLEP for treating moderate-to-severe LUTS secondary to BPO in patients with large prostates. | 1a |
Open prostatectomy has a less favourable peri-operative safety profile compared to B-TUEP and HoLEP. | 1a |
The long-term functional results of OP are comparable to HoLEP. | 1b |
Recommendation | Strength rating |
Offer open prostatectomy in the absence of anatomical endoscopic enucleation of the prostate to treat moderate-to-severe LUTS in men with prostate size > 80 mL. | Strong |
5.3.2.2. Bipolar transurethral enucleation of the prostate
Mechanism of action: Following the principles of bipolar technology (section 5.3.1.1), the obstructive adenoma is enucleated endoscopically by the transurethral approach. Currently, two technologies exist, namely plasmakinetic (PK) enucleation of the prostate (PKEP) and bipolar plasma enucleation of the prostate (BPEP) [378,383,384]. Bipolar transurethral enucleation of the prostate is followed by either morcellation [378,385] or resection [383,386-390] of the enucleated adenoma.
Efficacy: Two meta-analyses, reported similar efficacy at twelve months in terms of IPSS, QoL score and Qmax for B-TUEP (PKEP or BPEP) vs. B-TURP [391,392]. Another meta-analysis evaluating B-TUEP vs. B-TURP, reported similar efficacy at 36 months in terms of IPSS, and Qmax [340]. One RCT evaluating PKEP vs. M-TURP reported a significant improvement in IPSS, QoL score, and Qmax, with urodynamically proven de-obstruction favouring PKEP at 36-months follow-up [387]. One RCT evaluating PKEP vs. B-TURP in patients with prostate volume > 80 mL reported no clinically relevant differences in IPSS, QoL score, and Qmax, at six months follow up [393]. Another RCT evaluating BPEP vs. B-TURP in patients with prostate volume > 80 mL reported not clinically relevant differences in IPSS, QoL score, Qmax and PVR at 24-months follow-up [394] Two RCTs evaluated the mid-term efficacy of PKEP vs. B-TURP at 36 months [388,389] and one RCT evaluated long-term efficacy at 60 months [390]. Efficacy was significantly better for PKEP in patients with large prostates at 36, 48 and 60 months [388,390]. Comparative data on efficacy for B-TUEP vs. OP and the various forms of laser enucleation are presented in section 5.3.2.1 – 5.3.2.5, respectively.
Tolerability and safety: Two meta-analyses evaluating B-TUEP vs. B-TURP reported similar operation, catheterisation and hospitalisation times; lower acute urine retention rates; significantly reduced haemoglobin drop and blood transfusion rates; no difference in ED; and no difference in all other reported complication rates including urethral stricture/BNC rates for B-TUEP at 24-months follow-up [391,392]. [394]. A meta-analyses evaluating PKEP vs. TURP reported that mid-term IIEF-5 scores were comparable [395]. Another meta-analyses reported less bleeding with B-TUEP compared to M-TURP but similar UI rates and AUR after catheter removal [340]. An RCT evaluating PKEP vs. M-TURP in patients with prostate volume < 80 mL and 36-month follow-up reported that PKEP is superior to M-TURP in terms of catheterisation, and hospitalisation time [387]. No significant differences between the arms were reported in operation time, blood transfusion rates, sexual function, or any other reported complications (TUR-syndrome, clot retention, incontinence, retrograde ejaculation, urethral structures/BNC) [387]. One RCT evaluating PKEP vs. B-TURP in patients’ prostate volume > 80 mL and six months follow-up reported that PKEP is superior to B-TURP in terms of operation, catheterisation and hospitalisation time [393]. Significant differences were reported in blood transfusion, BNC and retrograde ejaculation rates favouring PKEP, but no differences in urethral stricture and ED rates were reported [393]Another RCT evaluating BPEP vs. B-TURP in patients with prostate volume > 80 mL reported that BPEP had longer operative time but shorter catheterisation, hospitalisation time with no differences in blood transfusion, urethral stricture and UI rates at 24-months follow-up [394]. No difference in urethral stricture/BNC rates was reported at 60 months follow-up [390]. Comparative data on efficacy for B-TUEP vs. OP and the various forms of laser enucleation are presented in section 5.3.2.1 – 5.3.2.5, respectively.
Summary of evidence | LE |
Bipolar transurethral PKEP shows favourable mid- to long-term efficacy compared to TURP. | 1b |
Bipolar transurethral PKEP has a favourable peri-operative safety profile and demonstrates similar mid- to long-term safety compared to TURP. | 1b |
Recommendation | Strength rating |
Offer bipolar transurethral (plasmakinetic) enucleation of the prostate to men with moderate-to-severe LUTS as an alternative to transurethral resection of the prostate. | Weak |
5.3.2.3. Holmium laser enucleation of the prostate
Mechanism of action: The holmium:yttrium-aluminium garnet (Ho:YAG) laser (wavelength 2,140 nm) is a pulsed solid-state laser that is absorbed by water and water-containing tissues. Tissue coagulation and necrosis are limited to 3-4 mm, which is enough to obtain adequate haemostasis [396].
Efficacy: An initial meta-analyses reported no significant differences in short-term efficacy (Qmax) and re-intervention rates (4.3% vs. 8.8%) between HoLEP and M-TURP [397]; however, subsequent meta-analyses reported favourable short-term efficacy (Qmax and IPSS) for HoLEP [320,353,391,398]. Meta-analyses reported similar efficacy at 24-months in terms of IPSS, and Qmax [340]. Three meta-analyses evaluating HoLEP vs. B-TURP showed no significant differences in short-term efficacy (IPSS, QoL score and Qmax) [340,391,399]. One RCT comparing HoLEP with B-TURP in patients with prostate volume < 80 mL reported no significant difference in IPSS, QoL score and Qmax at 24-months [400]. One RCT comparing HoLEP with M-TURP in a small number of patients with mean prostate volume < 80 mL and a seven year follow-up found that the functional long-term results were comparable [396]. Another RCT comparing HoLEP with B-TURP in patients with prostate volume > 80 mL reported no significant difference in IPSS, QoL score and Qmax at 36 months, however, the overall re-treatment rate was significantly lower following HoLEP with less patients restarting α-blockers and less re-operations [401]. Comparative efficacy data for HoLEP vs. OP is presented in section 5.3.2.1. One RCT evaluating HoLEP vs. PKEP in patients with mean prostate volume < 80 mL reported similar improvements in IPSS and Qmax at twelve months follow-up [385]. In another RCT comparing HoLEP with PkEP improvements of IPSS, QoL, PVR, and Qmax were stable at 3-year follow-up without differences between the groups [402,403].
An RCT comparing HoLEP vs. bipolar transurethral enucleation reported no significant difference in IPSS, QoL score, PVR, and Qmax at one, three-, and twelve-months follow-up [404].
A SR and meta-analysis based on retrospective series, revealed a superior enucleation efficiency associated with en-bloc and the two-lobe techniques compared to the three-lobe technique, but no superiority on functional outcomes were reported [405].
Tolerability and safety: Several meta-analyses found that HoLEP has longer operation times, shorter catheterisation and hospitalisation times, reduced blood loss, fewer blood transfusions but no significant differences in urethral strictures (2.6% vs. 4.4%) and stress urinary incontinence (SUI) (1.5% vs. 1.5%) rates compared to M-TURP [353,391,397,398,406]. Another meta-analysis reported that HoLEP has shorter catheterisation times, fewer blood transfusions, urethral strictures and UTIs but no significant differences in clot retention rates and AUR after catheter removal compared to M-TURP [340]. Three meta-analyses evaluated HoLEP vs. B-TURP [391,399,407]. One, reported longer operation times for HoLEP, but no significant differences in hospitalisation time or complication rates [391] whilst another reported no significant differences in operation and catheterisation times or short-term complication rates [399]. Data from a large national database on peri-operative outcomes of 2,869 laser enucleation of the prostate and 37,577 TURP procedures supports that laser enucleation of the prostate is associated with longer operation times, shorter hospitalisation times, similar complication rates (including transfusions, and re-operations), but lower rates of infectious complications [408]. A SR reported that HoLEP has lower AUR rates after catheter removal but similar haemoglobin drop, UTI, urethral stricture, and UI rates [340]. An RCT comparing HoLEP with B-TURP in patients with prostate volume < 80 mL reported longer operation time, shorter catheterisation and hospitalisation times and a lower risk for haemorrhage for HoLEP with no significant differences in blood transfusion rates or other complication rates at 24 months [400]. Another RCT comparing HoLEP with B-TURP in patients with prostate volume > 80 mL reported shorter operation, catheterisation and hospitalisation times and lower blood transfusion rates for HoLEP but no differences in complication rates including UI and IIEF-5 score at 36 months [401] Comparative data on safety of HoLEP vs. OP are presented in section 5.3.2.1. One RCT evaluating HoLEP vs. PKEP in patients with mean prostate volume < 80 mL reported significantly shorter operation times for HoLEP, but similar catheterisation and hospitalisation times and complication rates at twelve months follow-up [385]. Another RCT comparing HoLEP with PkEP found a higher haemoglobin drop and a prolonged haematuria in the PkEP group but no clinical significant blood loss in either arm occurred [402,403]. An RCT comparing HoLEP vs. bipolar B-TUEP demonstrated shorter operation and hospitalisation times and earlier catheter removal for HoLEP [404].
Another RCT comparing high (2J, 50 Hz) with medium power (2J, 30 Hz) HoLEP demonstrated comparable peri-operative safety and long-term durability [409].
A double-blind RCT of pulse modulation use in HoLEP (Virtual basket) demonstrated statistically significantly outcomes related to haemostasis (18 vs. 29 min, p < 0.01) and operation time (101 vs. 126 min, p < 0.01), when compared to conventional HoLEP [410]. This was confirmed in a SR and meta-analysis of seven studies comparing pulse modulation use with standard HoLEP. Shorter enucleation, better haemostasis and shorter total surgical time was found with pulse modulating HoLEP [411].
One RCT evaluating tranexamic acid use in HoLEP surgery did not find any difference with regard to bleeding complications and peri-operative safety [412].
Holmium laser enucleation of the prostate has been safely performed in patients using anticoagulant and/or antiplatelet medications. However, current limitations include: a lack of RCTs; limited data on short- and mid-term complications and bridging therapy; data presentation does not allow for separate interpretation of either antiplatelet and anticoagulant therapy [413].
A meta-analysis of seven RCTs evaluating HoLEP vs. TURP reported that short- and mid-term IIEF-5 scores were comparable, whilst long-term scores were significantly better for HoLEP [414]. Two other meta-analyses detected no difference in mid-term retrograde ejaculation rates [415].
The impact on erectile function is comparable [416,417] however the conclusion that retrograde ejaculation is also comparable between HoLEP and TURP is highly dependent on the use template [416,417]. Erectile function did not decrease from baseline in either group; three quarters of sexually active patients had retrograde ejaculation after HoLEP. Data have shown that ejaculation and orgasm perception are the two most impacted domains after HoLEP [418]. Attempts to maintain ejaculatory function with HoLEP have been reported to be successful in up to 46.2% of patients [419].
An RCT comparing HoLEP vs. B-TUEP, reported shorter operation and hospitalisation times and earlier catheter removal for HoLEP [404].
Practical considerations: The experience of the surgeon is the most important factor affecting the overall occurrence of complications in HoLEP [420,421]. Mentorship programmes are advised to improve surgical performance from both an institutional and personal learning curve perspective [422-424]. Pulse modulation use in HoLEP (Virtual basket) demonstrated statistically significantly outcomes related to haemostasis and operation times, clinical and health economic benefits remains to be determined.
Summary of evidence | LE |
Laser enucleation of the prostate using Ho:YAG laser (HoLEP) demonstrates similar mid- to long-term efficacy when compared to TURP. | 1b |
Laser enucleation of the prostate using Ho:YAG laser (HoLEP) demonstrates similar short-term safety when compared to TURP. | 1a |
Laser enucleation of the prostate using Ho:YAG laser (HoLEP) demonstrates longer operation times, but a more favourable peri-operative profile when compared to TURP. | 1a |
Recommendation | Strength rating |
Offer laser enucleation of the prostate using Ho:YAG laser (HoLEP) to men with moderate-to-severe LUTS as an alternative to transurethral resection of the prostate or open prostatectomy. | Strong |
5.3.2.4. Thulium:yttrium-aluminium-garnet laser enucleation of the prostate
Mechanism of action: The Tm:YAG laser has been described in section 5.3.1.3. Enucleation using the Tm:YAG laser includes thulium vapoenucleation of the prostate (ThuVEP) and thulium Laser enucleation of the prostate (ThuLEP) (blunt enucleation). (Super) pulsed or continuous wave (CW) thulium:yttrium-aluminium garnet (wavelength 2,013 nm) or thulium fibre lasers (wavelength 1,940 nm) are be used for laser enucleation of the prostate and are well absorbed by water and water-containing tissues.
Efficacy: Two meta-analyses evaluating ThuLEP vs. M-TURP and B-TURP reported no clinically relevant differences in short-term efficacy (Qmax, IPSS and QoL score) [340,391]. An RCT with five years follow-up comparing ThuLEP with B-TURP found no difference between the two procedures for Qmax, IPSS, PVR, and QoL [425]. A meta-analysis [426] evaluating ThuLEP vs. HoLEP showed no clinically relevant differences in IPSS, QoL score and Qmax at twelve months in accordance with one RCT showing similar results at eighteen months [427]. Furthermore, ThuLEP and PKEP were compared in one RCT with twelve months follow-up with no difference with regard to efficacy [428]. There are mainly prospective case studies on ThuVEP showing a significant improvement in IPSS, Qmax, and PVR after treatment [429-432]. In a retrospective comparative series, there were no differences between (super)pulsed and CW ThuLEP with regard to intra-operative, peri-operative data and clinical efficacy (Qmax, IPSS, QoL) [433].
Tolerability and safety: Two meta-analyses evaluating ThuLEP vs. M-TURP and B-TURP reported a longer operation time and shorter catheterisation time for ThuLEP compared to M-TURP and a shorter hospitalisation time for ThuLEP compared to B-TURP [340,391]. Lower blood transfusion rates compared to M-TURP, lower clot retention rates compared to B-TURP, and no difference in the other complication rates were also reported for ThuLEP [340,391]. One meta-analysis [426] evaluating ThuLEP vs. HoLEP showed a significant difference in enucleation time favouring ThuLEP, but no significant differences in operation, catheterisation and hospitalisation times, and short-term complication rates. One RCT showed no urethral and bladder neck strictures at eighteen months after ThuLEP and HoLEP, respectively [427]. ThuLEP and PKEP were compared in one RCT with twelve months follow-up [428]. No significant difference in complication rates was detected, but haemoglobin level decrease and catheterisation time was significantly lower for ThuLEP. An RCT comparing ThuLEP with B-TURP reported a significant difference in IIEF-5 score favouring ThuLEP at twelve months [434].
In comparative studies ThuVEP shows high intra-operative safety [435], also in case series of patients with large prostates [429] and anticoagulation or bleeding disorders [430,431]. A study focusing on post-operative complications after ThuVEP reported adverse events in 31% of cases, with 6.6% complications greater then Clavien grade 2 [436]. One case control study on ThuVEP with 48 month follow-up reported long-term durability of voiding improvements and overall re-operation rates of 2.4% [431].
Practical considerations: ThuLEP seems to offer similar efficacy and safety when compared to TURP, bipolar enucleation and HoLEP; whereas, ThuVEP is not supported by RCTs. Based on the limited number of RCTs there is a need for ongoing investigation of these techniques [437,438].
Summary of evidence | LE |
Enucleation of the prostate using the Tm:YAG laser demonstrates similar efficacy when compared to M-TURP/bipolar transurethral (plasmakinetic) enucleation, HoLEP and B-TURP in the short-, mid-, and long-term, respectively. | 1b |
Enucleation of the prostate using the Tm:YAG laser (ThuLEP) demonstrates similar safety compared to TURP/bipolar transurethral (plasmakinetic) enucleation, and HoLEP in the short- and mid-term, respectively. | 1b |
Vapoenucleation of the prostate using a Tm:YAG laser (ThuVEP) seems to be safe in patients with large prostates and those receiving anticoagulant or antiplatelet therapy. | 2b |
Recommendations | Strength rating |
Offer enucleation of the prostate using the Tm:YAG laser (ThuLEP, ThuVEP) to men with moderate-to-severe LUTS as an alternative to transurethral resection of the prostate, holmium laser enucleation or bipolar transurethral (plasmakinetic) enucleation. | Weak |
Offer Tm:YAG laser enucleation of the prostate to patients receiving anticoagulant or antiplatelet therapy. | Weak |
5.3.2.5. Diode laser enucleation of the prostate
Mechanism of action: For prostate surgery, diode lasers with a wavelength of 940, 980, 1,318, and 1,470 nm (depending on the semiconductor used) are marketed for vaporisation and enucleation. Only a few have been evaluated in clinical trials [439].
Efficacy: One RCT comparing 1,318 nm diode laser enucleation of the prostate (DiLEP) with B-TURP in patients with mean prostate volume < 80 mL reported no significant differences in IPSS, QoL score, Qmax and PVR at six months follow-up [440]. Another RCT comparing 1,470 nm DiLEP with B-TURP in patients with mean prostate volume < 80 mL also reported no significant differences in IPSS, QoL score, Qmax and PVR at twelve months follow-up [441]. In addition, three RCTs comparing 980 nm DiLEP with PKEP in patients with mean prostate volume < 80 mL [442,443] and > 80 mL [444] reported no significant differences in IPSS, QoL score, Qmax and PVR at twelve months follow-up. An RCT of DilEP (980 nm) vs. HoLEP detected no significant difference in Qmax, PVR, IPSS, and QoL within twelve months follow‐up [445].
Tolerability and safety: One small RCT comparing 1,318 nm DiLEP with B-TURP in patients with mean prostate volume < 80 mL and six months follow-up reported a significantly longer operation time for DiLEP, but shorter catheterisation and hospitalisation times, as well as less blood loss (without differences in blood transfusion rates) [440]. No differences in complication rates were reported between the two arms [440]. Another RCT comparing 1,470 nm DiLEP with B-TURP in patients with prostate volume < 80 mL and twelve months follow-up reported significantly shorter operation, catheterisation, and hospitalisation times with less blood loss (without differences in blood transfusion rates) for DiLEP, with no differences in complication rates between the two arms [441]. Three RCTs comparing 980 nm DiLEP with PKEP in patients with prostate volume < 80 mL [442,443] and > 80 mL [444] and twelve months follow-up reported conflicting peri-operative outcomes. All trials reported no differences in blood transfusion rates and complication rates [442-444].
An RCT of DiLEP (980 nm) vs. HoLEP with twelve months follow-up demonstrated no significant difference in peri-operative outcomes including operation and hospitalisation times [445].
Practical considerations: Diode laser enucleation seems to offer similar efficacy and safety when compared to either B-TURP or bipolar transurethral (plasmakinetic) enucleation. Based on the limited number of mainly low-quality RCTs, and controversial data on the retreatment rate, results for DiLEP should be evaluated in further higher quality RCTs.
Summary of evidence | LE |
Laser enucleation of the prostate using the 1,318 nm or 1,470 laser showed comparable short-term efficacy and safety to B-TURP. Peri-operative parameters like blood loss, catheterisation time and hospital stay are in favour of diode enucleation. | 1b |
Laser enucleation of the prostate using the 980 nm laser showed comparable short-term efficacy and safety to bipolar transurethral (plasmakinetic) enucleation. | 1b |
Recommendation | Strength rating |
Offer 120-W 980 nm, 1,318 nm or 1,470 nm diode laser enucleation of the prostate to men with moderate-to-severe LUTS as a comparable alternative to bipolar transurethral (plasmakinetic) enucleation or bipolar transurethral resection of the prostate. | Weak |
5.3.2.6. Enucleation techniques under investigation
5.3.2.6.1. Minimal invasive simple prostatectomy
Mechanism of action: The term minimal invasive simple prostatectomy (MISP) includes laparoscopic simple prostatectomy (LSP) [446] and robot-assisted simple prostatectomy (RASP) [447]. Both LSP and RASP are performed using different personalised techniques, based on the transcapsular (Millin) or transvesical (Freyer) approach.
Efficacy: A SR and meta-analyses showed that in 27 observational studies including 764 patients mean increase in Qmax was 14.3 mL/s, and the mean improvement in IPSS was 17.2 [448]. There were no differences in improvements in Qmax and IPSS [448]. A meta-analysis comparing MISP vs. OP reported no significant differences with regard to functional and symptom parameters between the two techniques [449]. A multicentre RCT with median follow-up of 26 months did not demonstrate any significantly different functional or peri-operative results between LSP, RASP and HoLEP [450]. A SR and meta-analysis of five non-randomised comparative trials comparing RASP with LSP demonstrated a shorter length of hospital stay after RASP as well as a higher post-operative Qmax [451,452]. An RCT comparing HoLEP versus MISP for large volume (≥ 120 mL) prostate glands resulted in longer catheterisation time, in the LSP group than RASP and HoLEP groups (p=0.002). Furthermore, MISP resulted in longer hospitalisation, and lower rate of patients with new-onset of storage LUTS [452].
Tolerability and safety: A meta-analysis comparing MISP vs. OP demonstrated shorter hospital stay, as well as blood loss and transfusion rates for MISP [449,453]. In In comparative studies to OP, length of hospital stay, length of catheter use, and estimated blood loss were significantly lower in the MISP group, while the duration of surgery was longer. There were no differences in peri-operative complications between both procedures [448]. In a multicentre RCT comparing LSP, RASP and HoLEP LSP demonstrated significantly longer catheterisation times than RASP and HoLEP, whilst RASP and LSP showed longer hospitalisation times and lower rates of de novo bladder storage symptoms [450]. In a comparative analysis of robotic vs. OP for large-volume prostates, a propensity score-matched analysis was performed with five covariates. Robotic compared with OP demonstrated a significant shorter average length of hospital stay, but longer mean operative time. The robotic approach was associated with a lower estimated blood loss. Improvements in maximal flow rate, IPSS, QoL, PVR and post-operative PSA levels were similar for both groups. There was no difference in complications between the groups [454].
Practical considerations: Currently, most studies on MISP are of a retrospective nature. Adequately powered RCT against reference options are needed to compare efficacy, safety, and hospitalisation times, learning curve and costs of MISP and both OP and endoscopic methods.
Summary of evidence | LE |
Minimal invasive simple prostatectomy is feasible in men with prostate sizes > 80 mL needing surgical treatment; however, RCTs are needed. | 2a |
5.3.2.6.2. 532 nm (‘Greenlight’) laser enucleation of the prostate
Two approaches for Potassium-Titanyl-Phosphate (KTP) and the lithium triborate (LBO) laser-based enucleation technique exist [455]. GreenLEP is an anatomical enucleation technique following the principle of blunt dissection of the adenoma with the sheath and laser energy for incision as described for ThuLEP [456]. A variation is the in-situ vaporisation of apically enucleated tissue, also referred to as anatomic vaporisation-incision technique [456,457]. To date, no high quality adequate RCTs evaluating enucleation using the KTP/LBO laser have been carried out [458,459].
5.3.3. Vaporisation of the prostate
5.3.3.1. Bipolar transurethral vaporisation of the prostate
Mechanism of action: Mechanism of action: Bipolar transurethral vaporisation of the prostate (B-TUVP) utilises a bipolar electrode and a high-frequency generator to create plasma field (thin layer of highly ionised particles) to vaporise prostatic tissue [460]. Bipolar transurethral vaporisation of the prostate displays thinner (< 2 mm) coagulation zones [461], compared to monopolar TUVP (up to 10 mm) [462], potentially resulting in fewer irritative side-effects and SUI [461,463,464].
Efficacy: Bipolar-TUVP has been compared to TURP in thirteen RCTs, including a total of 1,244 men with a prostate size of < 80 mL [334,465-476]. Early RCTs evaluated the PK B-TUVP system [465-469]; however, during the last decade, only the “plasma” B-TUVP system with the “mushroom- or button-like” electrode (Olympus, Medical) has been evaluated [334,470-476]. Results have been pooled in three meta-analyses [320,477,478], and a narrative synthesis has been produced in two SRs [320,479].
Follow-up in most RCTs is twelve months [465-468,470-472,474,476] with the longest being 36 months in a small RCT (n = 40) and eighteen months in a subsequent RCT (n = 340); evaluating PK [469] and plasma B-TUVP [334], respectively. Pooled results from meta-analyses concluded that no significant differences exist in short-term efficacy (IPSS, QoL score, Qmax and PVR) between PK B-TUVP and TURP [320,340,478] and this was confirmed in a separate SR of seven RCTs [479]. However, the promising initial efficacy profile of the former may be compromised by inferior clinical outcomes (IPSS and Qmax) at mid-term. Higher quality RCTs with longer follow-up are necessary to draw definite conclusions on mid and long-term outcomes [320,469].
Tolerability and safety: Early pooled results concluded that no statistically significant differences exist for intra-operative and short-term complications between PK B-TUVP and TURP, but peri-operative complications are significantly fewer after B-TUVP [320]. However, the results of a statistical analysis comparing pooled specific complication rates were not directly reported in this meta-analysis [320]. Mid-term complications (urethral stricture, ED, and retrograde ejaculation) are similar [469], but larger RCTs with longer follow-up are necessary to draw definite conclusions [320,469]. A SR of seven RCTs comparing PK and plasma B-TUVP with TURP concluded that most RCTs shorter catheterisation (42.5 vs. 77.5 hours) and hospitalisation times (3.1 vs. 4.4 days) with B-TUVP [479], but another SR concluded that heterogeneity of RCTs, and methodological limitations do not permit firm conclusions [320]. A meta-analysis reported that B-TUVP has shorter and similar catheterisation time compared to M-TURP and B-TURP, respectively; significantly fewer clot retentions/blood transfusions compared to M-TURP but not B-TURP; and no difference in other complication rates compared to either TURP technique [340]. A meta-analysis of six RCTs specifically evaluating plasma B-TUVP vs. TURP, concluded that no significant differences exist between the techniques in overall complication and transfusion rates [478]. However, a statistically significant difference was detected in major complication rates (Clavien 3, 4), including urethral stricture, severe bleeding necessitating re-operation and UI, and in the duration of catheterisation, favouring plasma B-TUVP.
Practical considerations: Bipolar-TUVP and PK TUVP have similar short-term efficacy to TURP, but with a favourable short-term safety profile. However, heterogeneity of RCTs, non-standardised techniques and methodological limitations do not permit firm conclusions, and multicentre, long-term RCTs s are needed.
Summary of evidence | LE |
Bipolar-TUVP and TURP have similar short-term efficacy. | 1a |
Plasmakinetic B-TUVP has a favourable peri-operative profile, similar mid-term safety but inferior mid-term efficacy compared to TURP. | 1a |
Plasma B-TUVP has a lower short-term major morbidity rate compared to TURP. | 1a |
Recommendation | Strength rating |
Offer bipolar transurethral vaporisation of the prostate as an alternative to transurethral resection of the prostate to surgically treat moderate-to-severe LUTS in men with a prostate volume of 30-80 mL. | Weak |
5.3.3.2. 532 nm (‘Greenlight’) laser vaporisation of the prostate
Mechanism of action: The KTP and LBO lasers have been described in section 5.3.2.6.2.
Efficacy: Meta-analyses of RCTs comparing photoselective vaporisation of the prostate (PVP) using the 80-W and 120-W lasers with TURP have reported no difference in Qmax and IPSS between 80-W or 120-W PVP and TURP [480,481]. Another meta-analysis of four RCTs including 559 patients, on the 120-W laser, demonstrated no significant difference in functional and symptomatic parameters at 24-month follow-up when compared to TURP [482]. A meta-analysis of two RCTs reported similar efficacy of 120-W PVP, compared to M-TURP at 36-months follow-up [340].
The only available RCT for the 180-W laser reported non-inferiority to TURP in terms of IPSS, Qmax, PVR, prostate volume reduction, PSA decrease and QoL questionnaires. Efficacy outcomes were similar to TURP with stable results at 24-months follow-up [483].
One RCT comparing HoLEP to PVP, in patients with prostates > 60 mL, showed comparable symptom improvement, but significantly higher flow rates and lower PVR volume after HoLEP at short-term follow-up; in addition, PVP showed a 22% conversion rate to TURP [484].
One RCT compared B-TUVP with PVP with the 180-W XPS Laser. Comparable improvement in IPSS and Qmax were reported at 24-months follow-up [485].
Tolerability and safety: A meta-analysis of RCTs comparing the 80-W and 120-W lasers with TURP showed shorter catheterisation time (mean difference 32 hours) and length of hospital stay (mean difference 1.85 days) after PVP [320]. Blood transfusions and clot retention were less with PVP. No difference was noted in post-operative urinary retention, UTI, meatal stenosis, urethral stricture, or bladder neck stenosis [320]. A meta-analysis including trials with the 120-W laser likewise reported lower transfusion rates, catheterisation time and duration of hospital stay compared to TURP. Re-operation rates and operation time were in favour of TURP. No significant differences were demonstrated for treatment for urethral stricture, BNC, incidence of incontinence and UTI [482]. A meta-analysis confirmed that PVP was superior to both M-TURP/B-TURP with regard to catheterisation and to M-TURP but not to B-TURP with regard to transfusion rate and clot retention [340]. In an RCT comparing the 120-W HPS laser with TURP, with a follow-up of 36-months, the re-operation rate was significantly higher after PVP (11% vs. 1.8%) [486].
180-W Greenlight laser prostatectomy is non-inferior to TURP in terms of peri-operative complications. Re-operation free survival during a 24-month follow-up was comparable between the TURP-arm and the 180-W XPS laser-arm [483].
A retrospective feasibility study on 537 patients with a median follow-up of 31 months, of which 517 were treated in an outpatient basis, showed that outpatient PVP with the 180-W XPS laser can be performed safely with a low re-admission and complication rate [487].
One retrospective long-term follow up study on 21,869 patients treated in twenty centres in Finland compared short-term and long-term morbidity in patients undergoing monopolar or bipolar TURP or any of the three generations of PVP [488]. Re-operations for bleeding were less frequent after PVP. Cumulative incidence for re-operation was higher after PVP (23.5%) than after TURP in long-term follow-up (17.8%) [488].
Based mostly on case series, the 80-,120- and 180-W Greenlight laser appears to be safe in high-risk patients undergoing anticoagulation treatment [489-492]; however, patients under anticoagulation therapy were either excluded from or represented a very small sample in currently available RCTs. In one study, anticoagulated patients had significantly higher rates of bladder irrigation (17.2%) compared with those not taking anticoagulants (5.4%) [492]. In contrast, another retrospective study focusing on the 180-W LBO laser did not find any significant differences between patients receiving or not receiving anticoagulants [493]. A retrospective study of a mixed cohort of patients, treated with 80-W KTP PVP and 120-W LBO HPS, revealed that delayed gross haematuria was common in patients (33.8%) during an average follow-up of 33 months [494]. A retrospective review of a database of patients undergoing 180-W PVP, without interruption of anticoagulation therapy, had a 30.5% rate of peri-operative adverse events with a significant occurrence of high grade Clavien Dindo events [495].
Safety in patients with urinary retention, impaired detrusor contractility, elderly patients or prostates > 80 mL was shown in various prospective short-term non-randomised trials.
A retrospective study on 1,077 patients [496] with a median eighteen months follow-up, compared the functional results and the safety profile of PVP in patients younger and older than 75 years of age. The authors did not find any differences in terms of complications in older patients, with only 0.6% of Clavien III and an overall complications rate of 29.6%. Data on functional outcomes in the older group of patients, showed amelioration of all parameters from the baseline, with 111.7% of improvement of peak flow and 69.5% of IPSS reduction without statistical differences with the counterparts at twelve months. However this similarity of results disappears by extending the study period up to a median of eighteen months, underlying the fact that younger patients maintain their improvement more than older patients, who nevertheless maintain a relevant improvement compared to their baseline [496].
No RCT including prostates > 100 mL has been reported; therefore, comparison of retreatment rates between prostate volumes of different sizes is not possible [497-499].
A meta-analysis of five RCTs comparing collectively all three “Greenlight” lasers with TURP detected no difference in retrograde ejaculation rates [415]. Additional studies have also reported no difference between OP/TURP and Greenlight PVP for erectile function [500,501]. However, IIEF-5 scores were significantly decreased at six-, twelve-, and 24- months in patients with pre-operative IIEF-5 greater than nineteen [502].
No significant difference with respect to peri- and post-operative complications was reported in an RCT comparing B-TUVP and PVP with the 180-W XPS Laser. Redo TURP for recurrent adenoma was required in 9.8% (B-TUVP) and 1.7% (PVP) of the patients during 24-months follow-up, respectively [485].
Practical considerations: The 180-W XPS represents the current standard of generators for PVP; however, the number and quality of supporting publications are low, especially for large glands (> 100 mL), with no long-term follow-up.
Summary of evidence | LE |
Laser vaporisation of the prostate using the 80-W KTP and the 120-W LBO laser (PVP) demonstrated higher intra-operative safety with regard to haemostatic properties when compared to TURP. Peri-operative parameters such as catheterisation time and hospital stay are in favour of PVP, whereas operation time and risk of re-operation are in favour of TURP. Short-term results for the 80-W KTP laser and mid-term results for the 120-W LBO laser were comparable to TURP. | 1a |
Laser vaporisation of the prostate using the 180-W LBO laser (PVP) demonstrated higher intra-operative safety with regard to haemostatic properties when compared to TURP. Peri-operative parameters such as catheterisation time and hospital stay were in favour of PVP, whereas operation time was in favour of TURP. Short- to mid-term results are comparable to TURP. | 1b |
Laser vaporisation of the prostate using the 80-W KTP and 120-W LBO lasers seems to be safe for the treatment of patients receiving antiplatelet or anticoagulant therapy. | 2 |
Laser vaporisation of the prostate using the 180-W LBO laser seems to be safe for the treatment of patients receiving antiplatelet or anticoagulant therapy; however, the level of evidence available is low. | 3 |
Recommendations | Strength rating |
Offer 80-W 532-nm Potassium-Titanyl-Phosphate (KTP) laser vaporisation of the prostate to men with moderate-to-severe LUTS with a prostate volume of 30-80 mL as an alternative to transurethral resection of the prostate (TURP). | Strong |
Offer 120-W 532-nm Lithium Borat (LBO) laser vaporisation of the prostate to men with moderate-to-severe LUTS with a prostate volume of 30-80 mL as an alternative to TURP. | Strong |
Offer 180-W 532-nm LBO laser vaporisation of the prostate to men with moderate-to-severe LUTS with a prostate volume of 30-80 mL as an alternative to TURP. | Strong |
Offer laser vaporisation of the prostate using 80-W KTP, 120- or 180-W LBO lasers for the treatment of patients receiving antiplatelet or anticoagulant therapy with a prostate volume < 80 mL. | Weak |
5.3.3.3. Vaporisation techniques under investigation
5.3.3.3.1. Diode laser vaporisation of the prostate
Mechanism of action: Diode lasers with a wavelength of 980 nm are marketed for prostate vaporisation; however, only a few have been evaluated in clinical trials [350].
Efficacy: Two RCTs for 120-W 980 nm diode laser vaporisation vs. M-TURP are available [503,504]. The first RCT with 24-month follow-up reported similar efficacy (IPSS, Qmax and PVR) at one and six months. However, at twelve- and 24-months improvements in IPSS and Qmax were significantly in favour of TURP, and repeat TURP was more frequent in the diode laser group [503]. The second RCT reported equivalent results for both interventions at three-month follow-up [504].
Tolerability and safety: A meta-analysis comparing diode laser vaporisation vs. M-TURP reported shorter catheterisation time and lower transfusion rates for diode laser vaporisation [340]. In an RCT reflecting on peri-operative and post-operative complications no significant differences were demonstrated for clot retention, AUR after catheter removal, UUI and UTI [503]. Moreover, for late complications no significant differences could be demonstrated for re-operation rate, urethral stricture, bladder neck sclerosis, de novo sexual dysfunction and mean time of dysuria [503]. Published studies on 980 nm diode laser vaporisation indicate high haemostatic potential, although anticoagulants or platelet aggregation inhibitors were taken in 24% and 52% of patients, respectively [505,506]. In a number of studies, a high rate of post-operative dysuria was reported [503,505-507].
Early publications on diode vaporisation reported high re-operation rates (8-33%) and persisting SUI (9.1%) [503,505-507].
Practical considerations: Diode laser vaporisation leads to similar improvements in clinical and symptomatic parameters during short-term follow-up and provides good haemostatic properties. Based on the limited number of mainly low quality RCTs, and controversial data on the retreatment rate, results for diode laser vaporisation should be evaluated in further higher quality RCTs.
Summary of evidence | LE |
Laser vaporisation of the prostate using the 120-W 980 nm diode laser demonstrated high intra-operative safety with regard to haemostatic properties when compared to TURP. Peri-operative parameters like catheterisation time and hospital stay were in favour of diode lasers. Evidence is limited by the number and quality of the available studies. | 1b |
In a number of studies, post-operative complications such as severe storage symptoms and persisting incontinence, occurred with laser vaporisation of the prostate using the 120-W 980 nm diode laser. | 3 |
Laser vaporisation using the 120-W 980 nm diode laser seems to be safe with regard to haemostasis in patients receiving anticoagulant therapy. | 3 |
5.3.4. Alternative ablative techniques
5.3.4.1. Aquablation – image guided robotic waterjet ablation: AquaBeam
Mechanism of action: AquaBeam uses the principle of hydro-dissection to ablate prostatic parenchyma while sparing collagenous structures like blood vessels and the surgical capsule. A targeted high velocity saline stream ablates prostatic tissue without the generation of thermal energy under real-time transrectal ultrasound guidance. After completion of ablation haemostasis is performed with a Foley balloon catheter on light traction or diathermy or low-powered laser if necessary [508].
Efficacy: In a double-blind, multicentre, pivotal RCT, 181 patients with a prostate size of 30-80mL were randomised to TURP or Aquablation [509,510]. Mean total operative time was similar for Aquablation and TURP (33 vs. 36 minutes), but resection time was significantly lower for Aquablation (4 vs. 27 minutes). At six months patients treated with Aquablation and TURP experienced large IPSS improvements (-16.9 and -15.1, respectively), satisfying the non-inferiority hypothesis. At one year follow-up, mean IPSS reduction was 15.1 with a mean reduction in IPSS score of 67% for both groups. No significant difference in improvement of IPSS, QoL, Qmax and reduction of PVR was reported between the groups [511].
Improvements in IPSS and Qmax were maintained after five years in both groups [512]. Mean IPSS decrease were 16.9 and 15.1 points in the Aquablation and TURP groups, respectively. Similarly, 5-year improvements in Qmax were 125% and 89% compared to baseline for Aquablation and TURP, respectively. Over five years, surgical retreatments were 5.1% and 1.5% respectively [512].
Results of AquaBeam in patients with large prostates (80-150mL) were evaluated in a cohort study of 101 men (WATER II) [509]. After twelve months, significant improvements were seen in IPSS (mean decrease of 17 points), Qmax (increase of 12.5 cc/sec) and PVR (a drop of 171 cc in those with PVR > 100 at baseline). At 5-years follow-up, 3% of patients required surgical retreatment [513].
Urodynamic studies of 66 patients enrolled in the WATER trial at six months follow-up showed significant changes in pdetQmax (reductions of 35 and 34 cm H20, respectively) and large improvements in BOO index in both groups [514].
Tolerability and safety: Results for the WATER trial have shown comparable hospital stay and catheterisation duration (1.4 and 1 day, respectively) [509]. One case of blood transfusion was reported after Aquabeam and none after TURP. In a SR of seven patient groups involving 446 patients treated by aquablation, although there was a significant haemoglobin drop (2.06 g/dL), it did not translate into increased transfusion rates. In WATER, fewer men in the Aquablation group had a persistent Clavien-Dindo grade 1 or 2 or higher adverse event compared to TURP (26% vs. 42%) at three months. Among sexually active men the rate of anejaculation was lower in those treated with Aquablation compared to TURP (10% vs. 36%, respectively). There were no procedure-related adverse events after six months [511].
In patients with a prostate volume between 80-150 mL (WATERII trial), bleeding related events were observed in fourteen patients (13.9%) of which eight (7.9%) occurred prior to discharge and six (5.9%) occurred within one month of discharge. Blood transfusions were required in eight patients, return to the theatre for fulguration in three patients, and both transfusion and fulguration in two patients [515]. Maintenance of antegrade ejaculation was slightly lower in WATER II at 81% compared to 90% in the smaller prostates of WATER I [516]. In WATER II there was a 2% de novo incontinence rate at twelve months [517].
In an analysis of procedural differences including data from WATER I and II, compared to a single pass of ablation, the use of two or more passes during Aquablation resulted in lower IPSS scores by four points, and lower IPSS QoL scores by 0.7 points at 24 and 36 months. Similarly, 36-month Qmax values were higher by 5 ml/sec in those with two or more passes than in those with one pass [518].
Practical considerations: During long-term follow-up, aquablation provides non-inferior functional outcomes compared to TURP in patients with LUTS and a prostate volume between 30-80 mL. Additional longer term, higher quality follow-up is necessary to assess better the clinical value of aquablation. There are still concerns about management of bleeding and bladder neck cautery is often performed at the end of the procedure.
Summary of evidence | LE |
Aquablation appears to be as effective as TURP both subjectively and objectively. | 1b |
Recommendations | Strength rating |
Offer Aquablation* to patients with moderate-to-severe LUTS and a prostate volume of 30-80 mL as an alternative to transurethral resection of the prostate. | Weak |
Inform patients about the risk of bleeding and the lack of long-term follow-up data. | Strong |
* Aquablation remains under investigation as evidence levels as described by Speakman et al. [317] has not been reached.
5.3.4.2. Prostatic artery embolisation
Mechanism of action: Prostatic artery embolisation (PAE) can be performed as a day procedure under local anaesthesia with access through the femoral or radial arteries. Digital subtraction angiography displays arterial anatomy, and the appropriate prostatic arterial supply is selectively embolised to effect stasis in treated prostatic vessels. Different technical variations (including bead size) have been described for PAE, which needs specific training [519,520].
Efficacy: Superior efficacy of PAE compared with a sham procedure was found in a six-month randomised, single-blind, sham-controlled trial in 80 patients with LUTS, refractory to medical treatment. The decrease in IPSS at six months was 5.03 +/- 8.13 in the sham group and 17.1 +/- 7.25 in the PAE group [521].
A SR and meta-analysis including RCTs and two non-RCTs comparative studies (n = 708 patients) showed that TURP achieved a significantly higher mean post-operative difference for IPSS and IPSS-QoL, 3.80 and 0.73 points, respectively compared to PAE [522]. All of the functional outcomes assessed were significantly superior after TURP: 3.62 mL/s for Qmax, 11.51 mL for prostate volume, 11.86 mL for PVR, and 1.02 ng/mL for PSA [522].
According to a Cochrane network meta-analysis, PAE may result in little to no difference in urologic symptoms scores as well as QoL compared to TURP at short-term follow-up of three to twelve months [523]. A network meta-analysis included outcome data at three to six months follow-up and concluded that improvement of IPSS was similarly high after TURP and PUL.
A meta-analysis of eleven RCTs comparing TURP and PAE found no significant difference between TURP and PAE for patient-reported outcomes including IPSS and QoL at twelve months. PAE was less effective regarding improvements in most functional outcomes such as maximum flow rate, prostate volume, and prostate-specific antigen [524].
A Cochrane review reported that compared to TURP, the impact on urological symptoms and QoL improvement as perceived by patients appears to be similar following PAE [525]. This review did reveal major uncertainty as to how major adverse events compare.
According to a non-inferiority trial, 21% of patients who initially had PAE underwent TURP within two years [526]
In a single-centre retrospective analysis of 75 PAE patients over a three-year period, PAE was shown to be a safe, effective, and durable treatment option for non-index patients with urinary retention (87% catheter free) or gross haematuria (resolved 87.5%) [527].
Tolerability and safety: Available RCTs, as well as SR and meta-analysis show conflicting results about the comparative rate of adverse events after PAE or TURP, depending on studies included, definition of adverse events, and follow-up. In a SR of comparative studies PAE resulted in significantly more adverse events than TURP/OP (41.6% vs. 30.4%). The frequency of AUR after the procedures was significantly higher in the PAE group (9.4% vs. 2.0%) [528]. In another compilation of studies, PAE was associated with significantly fewer overall adverse events but similar rates of severe side effects, as well as and shorter hospitalisation times (mean difference = -1.94 days), but longer procedural times (mean difference = 51.43 min) [529].
Another SR and meta-analysis of four studies (506 patients) comparing PAE and TURP found no significant difference in the post-operative complication rate between TURP and PAE [530].
According to a Cochrane network meta-analysis, PAE may also result in a large reduction in major adverse events than TURP, but the confidence interval includes substantial benefits and harms [523]. In addition, uncertainty exists about the effect of PAE on retreatment compared to TURP at follow-up from 12 to 60 months.
A meta-analysis did reveal major uncertainty as to how major adverse events compare between TURP and PAE [525].
Concerning sexual adverse events, the mean differences in IIEF-5 score were not significantly different between TURP and PAE in a meta-analysis [529]. Another meta-analysis of two RCTs detected no difference in retrograde ejaculation rates [415]. Post-operative erectile function measured by IIEF-5 was in favour of PAE with mean difference in change of 2.56 points. In another updated meta-analysis PAE was consistently associated with lower sexual dysfunction than TURP (OR 0.24) [531]. According to a Cochrane network meta-analysis, uncertainty exists on the effect of PAE on erectile function and ejaculatory function as compared to TURP [523].
Concerns still exist about non-target embolisation, reported in earlier studies [532]; however, more recent studies report less incidents [522,533]. A SR of 22 studies reporting radiation exposure during PAE, with a twenty-fold range of exposures, estimated that the median risk for a 66-year-old patient of a cancer related death was 0.117%, equivalent to a reduced life expectancy of 5.4 days. Radiation exposure therefore should be part of the counselling for patients considered for PAE. These data suggest there is potential for significant radiation reduction in some centres using appropriate protocols [534].
Practical considerations: A multidisciplinary team approach of urologists and radiologists is mandatory and patient selection should be done by urologists and interventional radiologists. The investigation of patients with LUTS to indicate suitability for invasive techniques should be performed by urologists only. This technically demanding procedure should only be done by an interventional radiologist with specific mentored training and expertise in PAE [535]. There are data suggesting that larger prostates have a higher chance of a superior outcome with PAE in post hoc analysis of RCTs, but larger trials are required to clarify the most suitable patients for PAE [515,536].
Further data with medium- and long-term follow-up are still required and comparison with other minimally invasive techniques would be valuable. However, current evidence of safety and efficacy of PAE appears adequate to support the use of this procedure for men with moderate-to-severe LUTS provided proper arrangements for consent and audit are in place; therefore, a recommendation has been given, but PAE remains under investigation.
Summary of evidence | LE |
Prostatic artery embolisation is less effective than TURP at improving symptoms and urodynamic parameters such as flow rate. | 1a |
Procedural time is longer for PAE compared to TURP, but blood loss, catheterisation and hospitalisation time are in favour of PAE. | 1b |
Recommendations | Strength rating |
Offer prostatic artery embolisation (PAE)* to men with moderate-to-severe LUTS who wish to consider minimally invasive treatment options and accept less optimal outcomes compared with transurethral resection of the prostate. | Weak |
Perform PAE only in units where the work up and follow-up is performed by urologists working collaboratively with trained interventional radiologists for the identification of PAE suitable patients. | Strong |
* PAE remains under investigation
5.3.4.3. Alternative ablative techniques under investigation
5.3.4.3.1. Convective water vapour energy (WAVE) ablation: The Rezum system
Mechanism of action: The Rezum system uses radiofrequency power to create thermal energy in the form of water vapour, which in turn deposits the stored thermal energy when the steam phase shifts to the liquid phase upon cell contact. The steam disperses through the tissue interstices and releases stored thermal energy onto prostatic tissue effecting cell necrosis. The procedure can be performed in an office-based setting. Usually, one to three injections are needed for each lateral lobe and one to two injections may be delivered into the median lobe (depending on the prostate size).
Efficacy: In a multicentre RCT, 197 men were enrolled and randomised in a 2:1 ratio to treatment with water vapour energy ablation or sham treatment [537]. At three months relief of symptoms, (measured by a change in IPSS and Qmax) were significantly improved and maintained after WAVE therapy compared to the sham arm, although only the active treatment arm was followed up to twelve months. No relevant impact was observed on PVR. Quality of life outcome was significantly improved with a meaningful treatment response of 52% at twelve months. Further validated objective outcome measures such as BPH impact index (BPHII), Overactive Bladder Questionnaire Short Form for OAB bother, and impact on QoL and ICS Male Item Short Form Survey for male incontinence demonstrated improvements of symptoms at three months follow-up with sustained efficacy throughout the study period of twelve months. The reported two-year results in the Rezum cohort arm of the same study and the recently reported five-year results confirmed durability of the clinical outcome after convective water vapour energy ablation [538]. Surgical retreatment rate was 4.4% over five year. A Cochrane review found no studies comparing convective radiofrequency water vapour thermal therapy to any other active treatment form, such as TURP [539]. Another network meta-analysis included outcome data at three to six months follow-up and concluded that improvement of IPSS was similarly high after TURP and WAVE [540]. Objective outcomes (PVR and Qmax) were improved to the greatest extent after TURP, with moderate improvement after WAVE.
Tolerability and safety: Safety profile was favourable with adverse events documented to be mild-to-moderate and resolving rapidly. Preservation of erectile and ejaculatory function after convective water vapour thermal therapy was demonstrated utilising validated outcome instruments such as IIEF and Male Sexual Health Questionnaire-Ejaculation Disorder Questionnaire [537].
Practical considerations: There are two SRs of the Rezum cohort studies. One concludes that Rezum provides improvement in BPH symptoms that exceeds established minimal clinically important difference thresholds, preserves sexual function, and is associated with low surgical retreatment rates over four years. Therefore, suggesting that it may be a valuable addition to the urological armamentarium to treat LUTS in men with BPH [541]. The other, a Cochrane review reported that the certainty of evidence ranged from moderate to very low, with study limitations and imprecision being the most common reasons for down-grading of the evidence [539]. A Cochrane network meta-analysis reported uncertainty about the effects of Rezum on retreatment compared to sham treatment at three months follow-up and the certainty of evidence is very low [523]. Randomised controlled trials against a reference technique are needed to confirm the first promising clinical results and to evaluate mid- and long-term efficacy and safety of water vapour energy treatment.
5.3.5. Non-ablative techniques
5.3.5.1. Prostatic urethral lift
Mechanism of action: Prostatic urethral lift (PUL) is a minimally invasive approach under local or general anaesthesia. Encroaching lateral lobes are compressed by small permanent suture-based implants delivered under cystoscopic guidance resulting in an opening of the prostatic urethra leaving a continuous anterior channel through the prostatic fossa.
Efficacy: Several reports have shown that PUL achieves a significant improvement in IPSS (-39% to -52%), Qmax (+32% to +59%) and QoL (-48% to -53%) [542-547]. In a meta-analysis of retrospective and prospective trials, pooled estimates showed an overall improvement following PUL, including IPSS, Qmax, and QoL [547]. A Cochrane review of the sham RCT and the RCT against TURP concluded that PUL appears less effective than TURP in improving urological symptoms (IPSS, Qmax) in both short- and long term, while QoL outcomes may be similar [548]. Prostatic urethral lift was evaluated vs. sham in a multicentre study with one [544] three [549] and five [550] years follow-up of the treated cohort. Improvements in IPSS, QoL, and Qmax were durable with improvement rates of 36%, 50%, and 44% at 60-month follow-up, respectively [550]. A network meta-analysis included outcome data at three to six months follow-up and concluded that improvement of IPSS was similarly high after TURP and PUL. Objective outcomes (PVR and Qmax) were improved to the greatest extent after TURP, with less improvement after PUL [540].
A retrospective observational study of 1,413 consecutive patients from North America and Australia split patients into those still voiding (Group A) and those in retention (Group B). The results from Group A were comparable to the results from the clinical trials and of the 165 patients in Group B 69% were catheter free after five days, 83% after one month and 89% by study end [551].
Tolerability and safety: The most common complications reported post-operatively included haematuria (16-63%), dysuria (25-58%), pelvic pain (5-17.9%), urgency (7.1-10%), transient incontinence (3.6-16%), and UTI (2.9-11%) [544,547,549,550]. Most symptoms were mild-to-moderate in severity and resolved within two to four weeks after the procedure. In an RCT comparing PUL to TURP, surgical recovery was measured using a validated instrument. They found that recovery from PUL is more rapid and more extensive in the first three to six months [552]. A SR and meta-analysis found that sexual function with regard to erectile and ejaculatory function remained stable or improved slightly during the 24-month follow-up [547,548,553].
In an RCT comparing PUL to TURP, PUL resulted in superior quality of recovery and ejaculatory function preservation. Ejaculatory function and bother scores did not change significantly in either treatment arm [552].
A SR of surgical re-interventions of eleven studies (2,016 patients), among which TURP/laser (51%), repeat PUL (32.7%) and device explant (19.6%) were most common, revealed an annual rate of surgical re-intervention of 6% per year (95% CI: 3.0-8.9) [554]. The re-treatment rate was 13.6% over five years in a multicentre study comparing PUL vs. sham [550].
Practical considerations: There are only limited data on treating patients with an obstructed/protruding middle lobe [555]. The effectiveness in large prostate glands has not been shown yet. Long-term studies are needed to evaluate the duration of the effect in comparison to other techniques.
Summary of evidence | LE |
Prostatic urethral lift improves IPSS, Qmax and QoL; these improvements are inferior to TURP at 24 months. | 1b |
Prostatic urethral lift has a low incidence of sexual side effects. | 1b |
Patients should be informed that long-term effects, including the risk of retreatment, have not been evaluated. | 4 |
Recommendation | Strength rating |
Offer Prostatic urethral lift (Urolift®) to men with LUTS interested in preserving ejaculatory function, with prostates < 70 mL and no middle lobe. | Strong |
5.3.5.2. Intra-prostatic injections
Mechanism of action: Various substances have been injected directly into the prostate in order to improve LUTS including Botulinum toxin-A (BoNT-A), fexapotide triflutate (NX-1207) and PRX302. The primary mechanism of action of BoNT-A is through the inhibition of neurotransmitter release from cholinergic neurons [556]. The mechanisms of action for the injectables NX-1207 and PRX302 are not completely understood, but experimental data suggest apoptosis-induced atrophy of the prostate with both drugs [556].
Efficacy: A SR and meta-analysis showed no differences in efficacy of BoNT-A compared with placebo and concluded that there is no evidence of clinical benefit in medical practice [557]. The positive results from Phase II-studies have not been confirmed in Phase III-trials for PRX302 [558,559]. Fexapotide triflutate (NX-1207) was evaluated in two multicentre placebo controlled double-blind randomised parallel group trials including a total of 995 patients with a mean follow-up of 3.6 years, IPSS change from baseline was significantly higher and AUR rate was significantly reduced in the treatment arm. The authors concluded that NX-1207 is an effective transrectal injectable for long-term treatment for LUTS and that treated patients have reduced need for further intervention [560].
Tolerability and Safety: A SR and meta-analysis showed low incidence rates of procedure-related adverse events [557]. Two multicentre placebo controlled double-blind randomised parallel group trials with long-term follow-up evaluating NX-1207 detected no significant safety differences between the study arms [560].
Practical considerations: Positive results for PRX 302 from Phase II-studies have not been confirmed in Phase III-trials yet. Nevertheless, an RCT evaluating transperineal intraprostatic BoNT-A injection vs. TURP concluded that IPSS significantly decreased in all patients, with a non-significant difference between the arms and that the BoNT-A injection significantly maintained erectile function compared to TURP at twelve months [561]. More high-quality evidence against reference techniques is needed.
Summary of evidence | LE |
Results from clinical trials have shown no clinical benefits for BoNT-A compared to placebo for the management of LUTS due to BPO. | 1a |
Results from clinical trials have shown clinical benefits for NX-1207 compared to placebo for the management of LUTS due to BPO. | 1b |
Recommendation | Strength rating |
Do not offer intraprostatic Botulinum toxin-A injection treatment to patients with male LUTS. | Strong |
5.3.5.3. Non-ablative techniques under investigation
5.3.5.3.1.(i)TIND
Mechanism of action: The iTIND is a nitinol device composed of three elongated struts and an anchoring leaflet. Under direct visualisation iTIND is deployed inside the prostate in expanded configuration. The intended mode of action is to compress obstructive tissue by the expanded device, thereby exerting radial force leading to ischaemic necrosis resulting in a Turner Warwick like incision. The iTIND device is left in position for five days and removed in an outpatient setting by standard urethroscopy.
Efficacy: A single-arm, prospective study of 32 patients with a three-year follow-up was conducted to evaluate feasibility and safety of the procedure [562]. The change from baseline in IPSS, QoL and Qmax was significant at every follow-up [563]. In a multicenter RCT, 175 men were randomised 2:1 between iTIND and sham procedures. Patients were assessed at baseline, 45 days, three, and twelve months postoperatively. A total of 78.6% of patients in the iTIND arm showed a reduction of ≥ 3 points in IPSS, vs. 60% of patients in the control arm at three months. At twelve months follow-up, the iTIND group reported a mean decrease of 9.25 in IPSS, of 1.9-point in QoL and a 3.52mL/s increase in Qmax compared to baseline [564]. In a prospective multicentre study, 81 patients were enrolled and treated with a second generation iTIND device. At twelve-month follow-up, mean IPSS decreased from 22.5 to 8.8 and Qmax at one month increased from 7.3 to 14.7 ml/s at twelve months [565].
Another network meta-analysis included outcome data at three to six months follow-up and concluded that IPSS improvement was lower after iTIND compared to TURP. Improvements in objective outcomes (PVR and Qmax) were also lower after iTIND [540].
Tolerability and safety: The device were reported as well tolerated by all patients. Four early complications (12.5%) were recorded, including one case of urinary retention (3.1%), one case of transient incontinence due to device displacement (3.1%), and two cases of infection (6.2%). No further complications were recorded during the 36-month follow-up period [563]. In the RCT against sham study adverse events were typically mild and transient, most were Clavien-Dindo grade 1 or 2 with 38.1% in the iTIND arm and 17.5% in the control arm [564]. No new ejaculatory or erectile dysfunction has been reported [564,565].
In a prospective multicentre study, 81 patients were enrolled and treated with a second generation iTIND device. During the twelve-month period, two patients required medical therapy, two patients required TURP, and ten patients were lost to follow-up [565].
Practical considerations: Randomised controlled trials comparing iTIND to a reference technique are ongoing.
5.4. Patient selection for LUTS/BPO treatment
The choice of treatment depends on the assessed findings of patient evaluation, ability of the treatment to change the findings, treatment preferences of the individual patient, and the expectations to be met in terms of speed of onset, efficacy, side effects, QoL, and disease progression.
Behavioural modifications, with or without medical treatments, are usually the first choice of therapy. Figure 3 provides a flow chart illustrating treatment choice according to evidence-based medicine and patient profiles. Surgical treatment is usually required when patients have experienced recurrent or refractory urinary retention, overflow incontinence, recurrent UTIs, bladder stones or diverticula, treatment-resistant macroscopic haematuria due to BPH/BPE, or dilatation of the upper urinary tract due to BPO, with or without renal insufficiency (absolute operation indications, need for surgery).
Additionally, surgery is usually needed when patients have not obtained adequate relief from LUTS or PVR using conservative or medical treatments (relative operation indications). The choice of surgical technique depends on prostate size, co-morbidities of the patient, ability to have anaesthesia, patients’ preferences, willingness to accept surgery-associated specific side-effects, availability of the surgical armamentarium, and experience of the surgeon with these surgical techniques. An algorithm for surgical approaches according to evidence-based medicine and the patient’s profile is provided in Figure 4.
Figure 3: Treatment algorithm of male LUTS using medical and/or conservative treatment options. Treatment decisions depend on results assessed during initial evaluation. Note that patients’ preferences may result in different treatment decisions.
PDE5I = phosphodiesterase type 5 inhibitors.
Figure 4: Treatment algorithm of bothersome LUTS refractory to conservative/medical treatment or in cases of absolute operation indications. The flowchart is stratified by the patient’s ability to have anaesthesia, cardiovascular risk, and prostate size.
(1) Current standard/first choice. The alternative treatments are presented in alphabetical order.
Laser vaporisation includes GreenLight, thulium, and diode laser vaporisation.
Laser enucleation includes holmium and thulium laser enucleation.
HoLEP = holmium laser enucleation; TUIP = transurethral incision of the prostate; TURP = transurethral resection of the prostate; PU = prostatic urethral.
5.5. Management of Nocturia in men with lower urinary tract symptoms
The following section reports a SR of therapy for the management of nocturia in men with LUTS. It also emphasises the need to consider the wide range of possible causes of nocturia [566].
Nocturia has been defined as the complaint of waking at night to void [3]. The ICS Standardisation Steering Committee has introduced the concept of main sleep period, defined as “the period from the time of falling asleep to the time of intending to rise for the next “day” [567].
Nocturia reflects the relationship between the amount of urine produced while asleep, and the ability of the bladder to store the urine received. Nocturia can occur as part of lower urinary tract dysfunction (LUTD), such as OAB and chronic pelvic pain syndrome. Nocturia can also occur in association with other forms of LUTD, such as BOO, but here it is debated whether the link is one of causation or simply the co-existence of two common conditions. Crucially, nocturia may have behavioural, sleep disturbance (primary or secondary) or systemic causes unrelated to LUTD (Table 2). Differing causes often co-exist and each has to be considered in all cases. Only where LUTD is contributory should nocturia be termed a LUTS.
Table 2: Categories of nocturia
CATEGORY | Disproportionate urine production (at all times, or during sleep) | Low volume of each void (at all times, or overnight) |
Behavioural | Inappropriate fluid intake | “Bladder awareness” due to secondary sleep disturbance |
Systemic | Water, salt and metabolite output | |
Sleep disorder | Variable water and salt output | “Bladder awareness” due to primary sleep disturbance |
LUTD | Impaired storage function and increased filling sensation |
5.5.1. Diagnostic assessment
Evaluation is outlined in Figure 5;
- Evaluate for LUTD according to the relevant guidelines. The severity and bother of individual LUTS should be identified with a symptom score, supplemented by directed questioning if needed. A validated bladder diary is mandatory.
- Review whether behavioural factors affecting fluid balance and sleep are contributing.
- Review of medical history and medications, including directed evaluation for key conditions, such as renal failure, diabetes mellitus, cardiac failure, and obstructive sleep apnoea. If systemic factors or sleep disorders are potentially important, consider involving appropriate medical expertise (see Figure 6). This is appropriate where a known condition is sub optimally managed, or symptoms and signs suggest an undiagnosed condition.
Figure 5. Evaluation of Nocturia in non-neurogenic Male LUTS.

Assessment must establish whether the patient has polyuria, LUTS, a sleep disorder or a combination. Therapy may be driven by the bother it causes, but non-bothersome nocturia may warrant assessment with a frequency volume chart (indicated by the dotted line) depending on history and clinical examination since potential presence of a serious underlying medical condition must be considered.
FVC = frequency volume chart; DRE = digital rectal examination; NP = nocturnal polyuria; MoA = mechanism of action; PVR = post-void residual; PSA = prostate-specific antigen; US = ultrasound.
5.5.2. Medical conditions and sleep disorders Shared Care Pathway
Causative categories for nocturia comprise [568]:
- bladder storage problems;
- 24-hour polyuria (> 40 mL/kg urine output over a 24-hour period);
- nocturnal polyuria (NP; defined as excessive production of urine during the individual’s main sleep period, i.e. nocturnal output exceeding 20% of 24-hour urine output in the young, or 33% of urine output in people > 65 [3]);
- sleep disorders;
- mixed aetiology.
Potentially relevant systemic conditions are those which impair physiological fluid balance, including influences on the levels of free water, salt, other solutes, and plasma oncotic pressure; endocrine regulation e.g., by antidiuretic hormone; natriuretic peptides; cardiovascular and autonomic control; renal function; neurological regulation, e.g., circadian regulation of the pineal gland, and renal innervation. As nocturia is commonly referred to the specialty without full insight into cause, the urologist must review the likely mechanisms underlying a presentation with nocturia and instigate review by relevant specialties accordingly. Thus, the managing urologist needs to evaluate nocturia patients in a context where additional medical expertise is available (Table 3). They should not proceed along any LUTD management pathway unless a causative link with LUTD is justifiably suspected, and systemic or sleep abnormalities have been considered.
In patients with non-bothersome nocturia, the medical evaluation (history and physical examination) should consider the possibility of early stages of systemic disease, and whether there is possibility of earlier diagnosis or therapy adjustment.
Some important potentially treatable non-urological causes of nocturia include obstructive sleep apnoea, congestive cardiac failure, poorly controlled diabetes mellitus and medications (e.g., diuretics, or lithium).
Table 3: Shared care pathway for nocturia, highlighting the need to manage potentially complex patients using relevant expertise for the causative factors
UROLOGICAL CONTRIBUTION | SHARED CARE | MEDICAL CONTRIBUTION |
Diagnosis of LUTD
| Diagnosis of conditions causing NP
| |
Conservative management Behavioural therapy
Interventional therapy
| Conservative management
| Management
* Potential causes of polyuria NEPHROLOGICAL DISEASE
CARDIOVASCULAR DISEASE
ENDOCRINE DISEASE
NEUROLOGICAL DISEASE
RESPIRATORY DISEASE
BIOCHEMICAL
|
ISC = intermittent self catheterisation
5.5.3. Treatment for Nocturia
5.5.3.1. Antidiuretic therapy
The antidiuretic hormone arginine vasopressin (AVP) plays a key role in body water homeostasis and control of urine production by binding to V2 receptors in the renal collecting ducts. Arginine vasopressin increases water re-absorption and urinary osmolality, so decreasing water excretion and total urine volume. Arginine vasopressin also has V1 receptor mediated vasoconstrictive/hypertensive effects and a very short serum half-life, which makes the hormone unsuitable for treating nocturia/nocturnal polyuria.
Desmopressin is a synthetic analogue of AVP with high V2 receptor affinity and no relevant V1 receptor affinity. It has been investigated for treating nocturia [569], with specific doses, titrated dosing, differing formulations, and options for route of administration. Most studies have short follow-up. Global interpretation of existing studies is difficult due to the limitations, imprecision, heterogeneity and inconsistencies of the studies.
A SR of randomised or quasi-randomised trials in men with nocturia found that desmopressin may decrease the number of nocturnal voids by -0.46 compared to placebo over short-term follow-up (up to three months); over intermediate-term follow-up (three to twelve months) there was a change of -0.85 in nocturnal voids in a substantial number of participants without increase in major adverse events [570].
Another SR of comparative trials of men with nocturia as the primary presentation and LUTS including nocturia or nocturnal polyuria found that antidiuretic therapy using dose titration was more effective than placebo in relation to nocturnal voiding frequency and duration of undisturbed sleep [566]. Adverse events include headache, hyponatremia, insomnia, dry mouth, hypertension, abdominal pain, peripheral edema, and nausea. Three studies evaluating titrated-dose desmopressin in which men were included, reported seven serious adverse events in 530 patients (1.3%), with one death. There were seventeen cases of hyponatraemia (3.2%) and seven of hypertension (1.3%). Headache was reported in 53 (10%) and nausea in fifteen (2.8%) [566]. Hyponatremia is the most important concern, especially in patients > 65 years of age, with potential life-threatening consequences. Baseline values of sodium over 130 mmol/L have been used as inclusion criteria in some research protocols. Assessment of sodium levels must be undertaken at baseline, after initiation of treatment or dose titration and during treatment. Desmopressin is not recommended in high-risk groups [566].
Desmopressin oral disintegrating tablets (ODT) have been studied separately in the sex-specific pivotal trials CS41 and CS40 in patients with nocturia [571,572]. Almost 87% of included patients had nocturnal polyuria and approximately 48% of the patients were > 65 years. The co-primary endpoints in both trials were change in number of nocturia episodes per night from baseline and at least a 33% decrease in the mean number of nocturnal voids from baseline during three months of treatment. The mean change in nocturia episodes from baseline was greater with desmopressin ODT compared to placebo (difference: women = -0.3 [95% CI: -0.5 to -0.1]; men = -0.4 [95% CI: -0.6 to -0.2]). The 33% responder rate was also greater with desmopressin ODT compared to placebo (women: 78% vs. 62%; men: 67% vs. 50%).
Analysis of three published placebo-controlled trials of desmopressin ODT for nocturia showed that clinically significant hyponatraemia was more frequent in patients aged ≥ 65 years than in those aged < 65 years in all dosage groups, including those receiving the minimum effective dose for desmopressin (11% of men aged ≥ 65 years vs. 0% of men aged < 65 years receiving 50 mcg; 4% of women ≥ 65 aged years vs. 2% of women aged < 65 years receiving 25 mcg). Severe hyponatraemia, defined as ≤ 125 mmol/L serum sodium, was rare, affecting 22 of 1,431 (2%) patients overall [573]. In a cases series including men aged of more than 60 treated with 50 mcg ODT, only 12/80 men had hyponatremia (non-severe) after one week. Hyponatraemia persistence was noted in 4/12 cases after reduction to 25 mcg [574].
Low-dose desmopressin ODT has been approved in Europe, Canada and Australia for the treatment of nocturia with ≥ 2 episodes in gender-specific low doses 50 mcg for men and 25 mcg for women; however, it initially failed to receive FDA approval, with the FDA citing uncertain benefit relative to risks as the reason. Following resubmission to the FDA in June 2018 desmopressin acetate sublingual tablet, 50 mcg for men and 25 mcg for women, was approved for the treatment of nocturia due to nocturnal polyuria in adults who awaken at least two times per night to void with a boxed warning for hyponatremia.
Desmopressin acetate nasal spray is a new low-dose formulation of desmopressin and differs from other types of desmopressin formulation due to its bioavailability and route of administration. Desmopressin acetate nasal spray has been investigated in two RCTs including men and women with nocturia (over two episodes per night) and a mean age of 66 years. The average benefit of treatment relative to placebo was statistically significant but low, -0.3 and -0.2 for the 1.5 mcg and 0.75 mcg doses of desmopressin acetate, respectively. The number of patients with a reduction of more than 50% of nocturia episodes was 48.5% and 37.9%, respectively compared with 30% in the placebo group [575]. The reported adverse event rate of the studies was rather low, and the risk of hyponatremia was 1.2% and 0.9% for desmopressin acetate 1.5 mcg and 0.75 mcg, respectively. Desmopressin acetate nasal spray was approved by the FDA in 2017 for the treatment of nocturia due to nocturnal polyuria, but it is not available in Europe.
Practical considerations: A complete medical assessment should be made, to exclude potentially non-urological underlying causes, e.g., sleep apnoea, before prescribing desmopressin in men with nocturia due to nocturnal polyuria. The optimal dose differs between patients, in men < 65 years desmopressin treatment should be initiated at a low dose (0.1 mg/day) and may be gradually increased up to a dosage of 0.4 mg/day every week until maximum efficacy is reached. Desmopressin is taken once daily before sleeping. Patients should avoid drinking fluids at least one hour before and for eight hours after dosing. Low dose desmopressin may be prescribed in patients > 65 years. In men ≥ 65 years or older, low dose desmopressin should not be used if the serum sodium concentration is below normal: all patients should be monitored for hyponatraemia. Urologists should be cautious when prescribing low-dose desmopressin in patients under-represented in trials (e.g., patients > 75 years) who may have an increased risk of hyponatraemia.
5.5.3.2. Medications to treat LUTD
Where LUTD is diagnosed and considered causative of nocturia, relevant medications for storage (and voiding) LUTS may be considered. Applicable medications include; selective α1-adrenergic antagonists [576], antimuscarinics [577-579], 5-ARIs [580] and PDE5Is [581]. However, effect size of these medications is generally small, or not significantly different from placebo when used to treat nocturia [566]. Data on OAB medications (antimuscarinics, beta-3 agonist) generally had a female-predominant population. No studies specifically addressing the impact of OAB medications on nocturia in men were identified [566]. Benefits with combination therapies were not consistently observed.
5.5.3.3. Other medications
Agents to promote sleep [582], diuretics [583], non-steroidal anti-inflammatory agents (NSAIDs) [584] and phytotherapy [585] were reported as being associated with response or QoL improvement [566]. Effect size of these medications in nocturia is generally small, or not significantly different from placebo. Larger responses have been reported for some medications, but larger scale confirmatory RCTs are lacking. One RCT has compared melatonin+tamsulosin compared to placebo+tamsulosin and found no difference on IPSS change [586]. Agents to promote sleep do not appear to reduce nocturnal voiding frequency but may help patients return to sleep.
Summary of evidence | LE |
No clinical trial of pathophysiology-directed primary therapy has been undertaken. | 4 |
No robust clinical trial of behavioural therapy as primary intervention has been undertaken. | 4 |
Antidiuretic therapy reduces nocturnal voiding frequency in men with baseline severity of two or more voids per night. | 1b |
There is an increased risk of hyponatremia in patients 65 years of age or older under antidiuretic therapy. | 1b |
Antidiuretic therapy increases duration of undisturbed sleep. | 1b |
Alpha 1-blocker use is associated with improvements in undisturbed sleep duration and nocturnal voiding frequency, which are generally of only marginal clinical significance. | 2 |
Antimuscarinic medications can reduce night-time urinary urgency severity, but the reduction in overall nocturia frequency is small or non-significant. | 2 |
Antimuscarinic medications are associated with higher incidence of dry mouth compared with placebo. | 2 |
5α-reductase inhibitors reduce nocturia severity in men with baseline nocturia severity of two or more voids per night. | 2 |
A trial of timed diuretic therapy may be offered to men with nocturia due to nocturnal polyuria. Screening for hyponatraemia should be undertaken at baseline and during treatment. | 1b |
Recommendations | Strength rating |
Treat underlying causes of nocturia, including behavioural, systemic condition(s), sleep disorders, lower urinary tract dysfunction, or a combination of factors. | Weak |
Discuss behavioural changes with the patient to reduce nocturnal urine volume and episodes of nocturia and improve sleep quality. | Weak |
Offer desmopressin to decrease nocturia due to nocturnal polyuria in men < 65 years of age. | Weak |
Offer low dose desmopressin for men > 65 years of age with nocturia at least twice per night due to nocturnal polyuria. | Weak |
Screen for hyponatraemia at baseline, day three and day seven, one month after initiating therapy and periodically during treatment. Measure serum sodium more frequently in patients > 65 years of age and in patients at increased risk of hyponatraemia. | Strong |
Discuss with the patient the potential clinical benefit relative to the associated risks from the use of desmopressin, especially in men > 65 years of age. | Strong |
Offer α1-adrenergic antagonists for treating nocturia in men who have nocturia associated with LUTS. | Weak |
Offer antimuscarinic drugs for treating nocturia in men who have nocturia associated with overactive bladder. | Weak |
Offer 5α-reductase inhibitors for treating nocturia in men who have nocturia associated with LUTS and an enlarged prostate (> 40 mL). | Weak |
Do not offer phosphodiesterase type 5 inhibitors for the treatment of nocturia. | Weak |
5.6. Management of male urinary incontinence
The aim of the following section is to provide evidence-based recommendations for the management of male UI.
5.6.1. Epidemiology and Pathophysiology
Urinary incontinence is defined as an unintentional loss of urine and is reported to have a prevalence of 11% in men aged 60 to 64 years old to 31% in men ≥ 85 years and to affect up to 32% of men with LUTS [587-589]. Urinary incontinence can be further classified into three types: SUI, UUI and mixed urinary incontinence (MUI). Overflow UI, post-micturition dribble, nocturnal enuresis, and total incontinence are specific forms of UI that are outside the current scope of this guideline. An overview of the epidemiology and pathophysiology of male UI is given in table 4.
Table 4: Epidemiology and pathophysiology overview of male UI .
Type | Definition | Causes and associated factors | Pathophysiology | Clinical presentation |
Stress UI: prevalence | Urine loss during movement, on effort or in general during increased abdominal pressure. | Benign Prostatic Obstruction surgery Neurogenic condition Pelvic surgery Radical prostatectomy Urethral surgery | Sphincter deficiency | Symptoms: UI during physical activity, exercises, e.g. during coughing, sneezing,no leakage during sleep, no nocturnal enuresis Voiding diary/Pad test: with activity Cough stress test: leakage can coincide with coughing |
Urgency UI: prevalence 40-80% | Urine loss concomitant or immediately following an urgency episode. | Ageing process Anorectal dysfunction/GI disorders Behavioural factors (fluid intake and caffeine consumption) BPO Idiopathic Intrinsic bladder diseases (cystitis, fibrosis, interstitial cystitis) Metabolic syndrome [594] Neurogenic conditions UTIs | Detrusor overactivity (neurogenic or not) Urothelial stimulation Increased afferent signalling Others (pelvic organ cross talk, bladder wall ischemia etc.) | Symptoms: usually associated with, increased frequency and nocturia Voiding diary: urgency, frequency and nocturia, incontinence |
Mixed UI: prevalence 10-30% | Any combination of SUI and UUI. | Causes of both SIU and UUI | Combination of SUI and UUI | Symptoms: UI on effort and with a sense of urgency Voiding diary: variable Cough stress test: may show leakage with coughing |
BPO = benign prostatic obstruction; GI = gastrointestinal; SUI = stress urinary incontinence; UI = urinaryincontinence; UTI = urinary tract infection; UUI = urgency urinary incontinence
5.6.2. Diagnostic Evaluation
Medical history and physical examination of males with UI is the same as for male LUTS (Figure 2) and should allow UI to be categorised into SUI, UUI or MUI and to identify other types of UI (overflow UI, nocturnal enuresis), or those who need rapid referral to an appropriate specialist (e.g. pelvic diseases, neurological conditions).
Specific validated questionnaires, such as the ICIQ-UI-SF, can help to quantify UI severity; however, a detailed description of the different urinary symptoms questionnaires and PROMs is beyond the scope of this guideline. For more information on available questionnaires see the 7th International Consultation on Incontinence (ICI) review on patient reported outcomes assessment [595].
Voiding diaries are a standardised method of measuring symptom severity, including frequency and extent of UI episodes, voided volume and 24-hour or nocturnal total urine volume [43].
Pad tests can be used to quantify severity of UI and to monitor patient’s response to treatment although the usefulness of these tests in differentiating between the different types of incontinence or predicting outcome of treatment is uncertain. Despite this, early post-operative testing with pad tests may predict future continence in men after radical prostatectomy [596,597].
Urodynamic testing
Urodynamic studies allows for an objective characterisation of the type of UI and the identification of additional storage and/or voiding dysfunctions [598]
UDS in patients with UI following BPO surgery
Sphincter weakness is the most common finding in incontinent men after BPO surgery. However, data coming mostly from case series and reviews, show that besides sphincter incompetence, other LUTD, assessed via UDS, play an incident role in post BPO surgery incontinence.
Urodynamics has been performed in a retrospective study on 125 patients with incontinence after surgery for BPO. Sphincter insufficiency was the most common finding. However, also decreased detrusor compliance and DO have emerged as a cause of incontinence on urodynamic examination. Interestingly, both impaired detrusor contraction and DO alone were responsible for UI in 4 to 14% of patients [599].
UDS in patients with UI following radical prostatectomy
Also in this case, UI, is mainly due to sphincter deficiency. However, a SR on urodynamic findings in UI patients following radical prostatectomy, showed that while intrinsic urethral sphincter deficiency was reported as the sole cause of UI following radical prostatectomy in 8-71% of cases, it was variably associated with detrusor dysfunction in 0–88% of cases. In details, sphincter weakness was associated with DO in 0–100% of patients, with reduced bladder compliance in 18-58%, and with both DO and reduced bladder compliance in 4-64%. Interestingly, incontinent patients who did not complain of sphincter impairment showed detrusor dysfunction as follows: DO in 0-4%, reduced bladder compliance in 1-12%, DO plus impairment of bladder compliance in 1-7% [600].
UDS in patients with storage symptoms
In a retrospective evaluation of 668 urodynamic studies involving men with symptoms of urgency with or without urgency UI, DO was documented in 258 patients (38.6%) and 293 patients (43.9%) had evidence of BOO during PFS. The symptom UI correlated with the presence of DO [601].
The aforementioned evidence emphasises how urodynamic examination serves to clarify the origin of incontinence and the presence of any other associated LUTS. Unfortunately, the level of the evidence for the impact of UDS in the evaluation/management/outcome prediction of male patients with UI remains low [602] and does not allow us to produce any recommendations.
Therefore, UDS should be considered in selected patients with UI or persistent/de novo LUTS/UI after surgery, mainly when invasive treatments are considered [603].
Post-void residual volume measurement can be applied with caution to men with non-neurogenic UI, as the prevalence, severity, and clinical application of PVR in men with UI is uncertain. However, a post-void residual measurement helps to distinguish overflow incontinence from other UI types [604].
Urethrocystoscopy can be performed in selected patients to exclude urethral or bladder neck strictures. Some tests have been proposed to evaluate any sphincter function e.g., repositioning tests but with poor reliability. The examination of the bladder helps to exclude tumours, stones, diverticula, that may exacerbate UI [605].
Imaging (US, MRI, CT scan) can improve the understanding of the anatomical and functional abnormalities that may cause UI and thus help its management [606].
Urinalysis: Reagent strip (‘dipstick’) urinalysis may indicate UTI, proteinuria, haematuria, or glycosuria, requiring further tests as recommended according to other EAU Guidelines, e.g., Guidelines on urinary tract cancers and urological infections [48-51].
Summary of evidence | LE |
Validated specific symptom score questionnaires and voiding diaries assist in the screening for and categorisation of UI. | 3 |
Pad test can be used to quantify the presence and severity of UI, as well as a patient’s response to treatment. | 3 |
There is limited evidence that urodynamics and PVR affect treatment choice in men with uncomplicated UI. | 3 |
Recommendation | Strength rating |
Take a complete medical history including symptoms and co-morbidities, medications, and a focused physical examination in the evaluation of men with urinary incontinence (UI). | Strong |
Use a validated symptom score questionnaire, bladder diary and pad-test to assess UI. | Strong |
Measure post-void residual in the assessment of UI. | Strong |
Perform urodynamics for UI when considering invasive treatment. | Weak |
5.6.3. Conservative treatment
5.6.3.1. Simple clinical interventions
5.6.3.1.1. Lifestyle interventions
Examples of lifestyle factors that may be associated with UI include obesity, smoking, level of physical activity and diet. Modification of these factors may improve UI, but most of the evidence for these interventions come from studies with predominately female study populations. However, as many of these interventions are now generalised public health measures their recommendation is in line with general medical practice [607-609]. Current evidence does not allow to adequately personalise lifestyle interventions according to the type of UI.
Modification of fluid intake, particularly restriction, is a strategy commonly used by people with UI to relieve symptoms. Advice on fluid intake given by healthcare professionals should be based on 24-hour fluid intake and urine output measurements. From a general health point of view, it should be advised that fluid intake should be sufficient to avoid thirst and that low or high 24-hour urine output should be investigated [607,610,611]. A cross-sectional population survey found no statistical association between caffeine intake and UI [612]. Conversely, an RCT showed that reduction of caffeine intake, associated with behavioural therapy, resulted in reduced urgency but not UI compared to behavioural therapy alone [613].
5.6.3.1.2. Treatment of co-morbidities
Urinary incontinence, especially in the elderly, has been associated with multiple co-morbid conditions [614]. It is possible that improvement of associated disease may reduce the severity of urinary symptoms. However, this is often difficult to assess as patients frequently suffer from more than one condition. Interventions may be combined and individualised, making it impossible to decide which alteration in an underlying disease has affected a patient’s UI.
In patients with existing UI, particularly the elderly, it may be difficult or impossible to distinguish between the effects of medication, co-morbidities or ageing on UI. Although changing drug regimens for underlying diseases may be considered as a possible early intervention, there is limited evidence of benefit [615]. There is also a risk that stopping or altering medication may result in greater harm than benefit.
5.6.3.1.3. Constipation
One RCT, with a majority female population, found that a multimodal intervention in elderly patients, involving assisted toileting, fluid intake, etc., reduced the occurrence of UI and constipation, while behavioural therapy appeared to improve both [616]. However, there is no evidence to show whether treating constipation improves UI, although both constipation and UI appear to be improved by certain behavioural interventions.
5.6.3.1.4. Containment
Containment includes the use of absorbent pads, urinary catheters, external collection devices and penile clamps. A SR of six RCTs comparing different types of pads found that pads filled with super absorbent material were better than standard pads [617]. For men with light UI, a randomised crossover trial found that a leaf-shaped type of pad was preferred to rectangular pads [618].
A Cochrane review compared different types of long-term indwelling catheters and found no evidence that one catheter material or type of catheter was superior to another [619]. A SR of non-randomised studies found no differences in UTI outcome or Upper Urinary Tract (UUT) changes between use of suprapubic or urethral catheter drainage; however, patients with suprapubic catheters were less likely to have urethral complications [620]. For people using intermittent catheterisation, a Cochrane review found no evidence that one type of catheter or regimen of catheterisation was better than another [621].
An RCT in 56 men with post-prostatectomy incontinence (PPI) compared sheath drainage system, body-worn urinal, penile clamp, and absorbent pads. It was found that the three devices and absorbent pads have different strengths and limitations that make them more (or less) suitable for particular activities. Most men prefer to use a combination of devices and pads to meet their lifestyle needs. Hinge-type penile clamp was good for short vigorous activities as it was the most secure, least likely to leak and most discreet, although almost all men described it as uncomfortable or painful [622].
Summary of evidence | LE |
There is limited evidence that lifestyle interventions e.g., weight reduction, smoking cessation or diet modification improves UI in males. | 3 |
There is limited evidence that improving co-morbidities or changing drug regimens for underlying disease improves UI in males. | 3 |
Pads and/or penile sheaths are palliative options for management of both SUI and UUI. | 1b |
Recommendations | Strength rating |
Offer lifestyle advice that may improve urinary incontinence (UI) to patients; however, patients should be informed that the evidence for these interventions is lacking. | Weak |
Review any medication associated with the development or worsening of UI. | Weak |
Use pads and/or penile sheaths as a palliative option for the management of UI. | Weak |
5.6.3.2. Behavioural and Physical therapies
Behavioural and physical therapies encompass all treatments which require a form of self-motivated personal retraining by the patient and include techniques that are used to augment this effect. Usually in clinical practice, these will be introduced as part of a package of care including lifestyle changes, patient education, and possibly cognitive therapy as well. Further details for behavioural treatments are outlined in section 5.1.2 of these guidelines.
5.6.3.2.1. Prompted or timed voiding
With prompted voiding, carers rather than the patient, initiate the decision to void. Two SRs confirmed a positive effect on continence outcomes for prompted voiding in comparison to standard care [623,624]. Timed voiding is defined as fixed, pre-determined, time intervals between toileting, applicable for those with or without cognitive impairment. A Cochrane review of timed voiding, included two RCTs, found inconsistent improvement in continence compared with standard care in cognitively impaired adults [625].
5.6.3.2.2. Bladder training
Bladder training goals are to correct faulty habit patterns of frequent urination, improve control over bladder urgency, prolong voiding intervals, increase bladder capacity, reduce incontinent episodes, and restore patient confidence in controlling bladder function. The ideal form or intensity of a BT program for UI is unclear. It is also unclear whether BT can prevent the development of UI. The addition of BT to anticholinergic therapy did not improve UI compared to antimuscarinics alone but it did improve frequency and nocturia [626]. In seven RCTs, BT was compared to drug therapy alone, and showed only a benefit for oxybutynin in cure and improvement of UI [626].
5.6.3.2.3. Pelvic floor muscle training
A 2015 Cochrane review concluded that there was no overall benefit at twelve months post-surgery for men who received post-operative pelvic floor muscle training (PFMT) for the treatment of PPI and that the benefits of conservative treatment of PPI remain uncertain [627]. However, a subsequent SR and meta-analysis showed that PFMT either alone or in combination with biofeedback and/or electrical stimulation was effective for treating PPI, significantly reducing the time to continence recovery [628]. A further meta-analysis demonstrated that the addition of guided programs using biofeedback and/or pelvic floor muscle electric stimulation (PFES) significantly improved continence recovery rates at one- and three-month intervals post-surgery compared to PFMT alone [629].
Pelvic floor muscle training as soon as possible after surgery (I.e., between seven and ten days after the withdrawal of the urethral catheter) [630].
An RCT demonstrated that even a single-session of pre-operative PFMT with biofeedback from a dedicated pelvic floor physiotherapist, has beneficial effects on post-prostatectomy UI in the short term after surgery and is effective in improving LUTS related QoL in the long term [631,632]
Two subsequent SRs in patients who underwent robotic-assisted radical prostatectomy demonstrated that the addition of PFMT to the post-operative management plan shorten the time to continence recovery [633,634].
Two RCTs have shown that written instructions alone offer similar levels of improvement to supervised PFMT [635,636]. One RCT found that PFMT was helpful in men who had been incontinent for at least one year after prostatectomy, and who had had no previous therapy [637].
One RCT compared PFMT to no treatment in men undergoing TURP. There was no demonstrable difference in the incidence of post-operative incontinence up to twelve months [638]. On the other hand, an RCT in men who underwent HoLEP, demonstrated that PFMT when started pre-operatively promoted early recovery of continence [639].
Other RCTs demonstrated that like PFMT, increased pelvic floor muscle strength and quicker return to continence may be achieved with the Pilates method [640], the oscillating rod [641], a combination of biofeedback with electrostimulation [642] and whole-body vibration training [643]. Furthermore, quicker return to continence and improved QoL may be achieved, even with extended and continuing nursing care [644]
5.6.3.2.4. Electrical stimulation
The majority of evidence on electrical stimulation refers to women with SUI and many are generally low quality, with a variety of stimulation parameters, treatment regimens and outcome parameters [638].
An RCT of 70 PPI men receiving surface or intra-anal electrostimulation reported a significant reduction in UI in terms of grams of urine loss and a significant improvement in QoL from baseline, but no statistically significant difference between treatment arms [645].
A Cochrane review of six RCTs on electrical stimulation in men with UI concluded that there was some evidence that electrical stimulation enhanced the effect of PFMT in the short-term but not after six months. Electrical stimulation was also more effective than sham stimulation at six, but not twelve months; however, there were more adverse effects including pain and discomfort with electrical stimulation [646].
Electromagnetic stimulation has been promoted as a treatment for UI, but only weak evidence of the short- and long-term effects has been reported in SRs [647,648].
A more recent SR found insufficient evidence to suggest that electrical stimulation is beneficial for male patients with post-prostatectomy UI [649].
5.6.3.2.5. Posterior tibial nerve stimulation
Posterior tibial nerve stimulation (PTNS) has been studied as a treatment of UI, especially UUI. Electrical stimulation of the posterior tibial nerve delivers electrical stimuli to the sacral micturition centre via the S2-S4 sacral nerve plexus. Stimulation is done either percutaneously using a fine, 34-G, needle, inserted just above the medial aspect of the ankle (P-PTNS) or transcutaneously using surface electrodes (T-PTNS). Percutaneous-PTNS treatment cycles typically consist of twelve weekly treatments of 30 minutes and T-PTNS treatment cycles typically consists of self-administered, twenty-minute daily sessions, after adequate education.
A female-predominant sham controlled RCT, assessed the effectiveness of PTNS in OAB population. There were 22.8% and 20% males in the treatment and sham arms, respectively [650]. Overactive bladder symptoms improved significantly in 54.5% of patients in the PTNS arm compared to 20.9% in the sham arm. A non-inferiority RCT comparing T-PTNS compared to P-PTNS, reported significant improvements in daytime frequency, urgency and UUI episodes without significant difference between treatment arms after twelve weeks of therapy [651]. A SR on T-PTNS in idiopathic and neurogenic female-predominant (males < 10%) population, reported significant improvement in OAB symptoms in 48-93% of patients and cure of UUI episodes in 25-45% [652].
For PTNS, mild pain and discomfort at the puncture site is the most common adverse event [653]. Small haematomas, swelling, leg tingling and vasovagal reaction to needle placement have also been reported [650]. Treatment adherence is generally high at 89.7% [651]. Contra-indications include a cardiac pacemaker and skin disease at the site of stimulation.
There is some evidence that PTNS may benefit male patients with OAB, but due to too insufficient data, no recommendation on PTNS in males can be made at this time. However, considering the safety of this therapy, it can be offered to male patients as an alternative option prior to more invasive treatments.
Summary of evidence | LE |
Prompted voiding, either alone or as part of a behavioural modification programme, improves continence in elderly, care-dependent people. | 1b |
The combination of bladder training with antimuscarinic drugs does not result in greater improvement of UI but may improve frequency and nocturia. | 1b |
There is conflicting evidence on whether the addition of BT, electrostimulation or biofeedback increases the effectiveness of PFMT alone. | 1b |
Pre-operative PFMT does not confer additional benefit to men undergoing radical prostatectomy. | 1b |
Electrical stimulation may add benefit to PFMT up to six months. | 2 |
There is limited evidence for the effectiveness of PTNS in male population. | 2 |
There is no evidence that PTNS cures UUI in male population. | 2 |
Recommendations | Strength rating |
Implement prompted voiding for patients with urinary incontinence (UI) where appropriate. | Strong |
Offer bladder training as a complementary treatment for UI. | Weak |
Offer pelvic floor muscle training alone or in combination with biofeedback and/or electrostimulation to men undergoing radical prostatectomy to speed recovery from UI. | Weak |
5.6.4. Pharmacological management
5.6.4.1. Drugs for urgency urinary incontinence
Muscarinic receptor antagonists [654-657] and beta-3 agonist [308-310,658-661] are currently the first-line pharmacological treatments for UUI. The mechanism of action, efficacy, and safety and tolerability profiles of both classes of drugs are discussed in detail in sections 5.2.3 and 5.2.4, respectively.
5.6.4.2. Drugs for stress urinary incontinence
A SR of eight studies evaluating the efficacy of duloxetine in postprostatectomy SUI reported that duloxetine resulted in a mean dry rate of 58% (25–89%), mean improvement in pad number of 61% (12–100%), and mean improvement in one-hour pad weight of 68% (53–90%), at short-term follow-up (mean one to nine months) [662]. However, mean adverse event rates were high, and treatment was discontinued in 38% of cases. The most common adverse events included: fatigue, somnolence and nausea and were reported in 18% of patients [662]. The overall certainty of the evidence was low due to study heterogeneity and methodological limitations. Further RCTs with long-term follow-up are required. Duloxetine is currently prescribed in an off-label setting.
Summary of evidence | LE |
Antimuscarinic monotherapy can significantly improve urgency, UUI, and increased daytime frequency. | 1b |
Mirabegron is superior to placebo and as efficacious as antimuscarinics for improvement of UUI. | 1b |
Duloxetine led to a short-term improvement in post-prostatectomy SUI symptoms and QoL improvement; however, a significant proportion of men discontinued treatment. | 1b |
Recommendations | Strength rating |
Offer antimuscarinic drugs or mirabegron to adults with urgency urinary incontinence who failed conservative treatment. | Strong |
Offer duloxetine to men with stress urinary incontinence. | Weak |
Inform patients about the possible adverse events of duloxetine and that its use is off label for this indication in Europe. | Strong |
5.6.5. Surgical treatment for stress urinary incontinence
5.6.5.1. Bulking agents in men
Mechanism of Action: Urethral bulking agents work by adding bulk and improving the coaptation of a damaged sphincter zone. They represent a treatment option for men with either small volume leak or for those unfit for more invasive treatment options [663].
Efficacy: A Cochrane review on surgical treatment of PPI identified only one RCT that fulfilled the inclusion criteria. This trial randomised 45 men to Macroplastique injection or artificial urinary sphincter (AUS) implantation and compared their outcomes at 48 months [663]. Significant improvement was reported in both groups for men with minimal incontinence, but in men with total incontinence there was a significant difference in continence rates favouring AUS implantation (72% vs. 23%) [664]. A SR of eight studies (n=142) in men using Macroplastique, Opsys, Durasphere and Urolastic, showed short-term improvement, and reported dry rates between 0-83% [663]. A propensity score-matched analysis of 104 men with PPI, compared submucosal injection of Macroplastique to transobturator male sling (TiLOOP male) [665]. At twelve months follow-up, the reported failure free rates were 15.4% and 76.9%, the daily use of 0-1 pads was 21.2% and 67.3% and the satisfaction rate was 3.8% and 71.2%, respectively. Several small cohort studies of several different bulking agents have not shown any benefit.
A narrative review including data from 25 articles, reports a success rate with all bulking procedures of 54.3%, with 37.5% of symptoms improvement and almost 30% of dryness [666].
In a SR and meta-analysis, three studies addressed bulking agents. Two of them, involving a total of 384 participants, showed a pooled short-term cure rate of 26.1% and a single study on 68 subjects reported a 10.3% long term cure rate. Short- and long-term reoperation rates were not described [667].
Tolerability and safety: Bulking agent associated dysuria and haematuria are frequently reported to be transient and self-resolving [663]. The risk of urinary retention requiring clean intermittent self-catheterisation (CISC), or long-term catheter use is minimal [668]. However, they may provoke allergic reactions [669] and carry a potential risk for migration [670] to proximal and distal lymph nodes [671]. Overall, post procedural urinary retention rates range between 3-17%, with rare need for temporary catheterisation, while post-operatory UTIs ranged from 6-7% [666].
Practical considerations: Bulking agents have shown low cure rates but remain an option for men unfit for more invasive treatment options.
Summary of evidence | LE |
There is very limited evidence that bulking agents are effective for the treatment of PPI. | 2 |
Recommendation | Strength rating |
Do not offer bulking agents to men with post-prostatectomy incontinence. | Weak |
5.6.5.2. Male Slings
Male slings have been introduced to treat mild-to-moderate PPI. However, the definitions of mild and moderate UI are unclear. The majority of studies define cure as ‘no pad use’ or ‘one security pad per 24-hours’. Some authors used more strict criteria such as ‘urine loss of less than 2 g per 24-hour pad test’ [672].
5.6.5.2.1. Non-adjustable slings
Mechanism of Action: Non-adjustable male slings are positioned under the urethra and fixed by a retropubic or transobturator approach. The tension is adjusted during the surgery, and it cannot be re-adjusted post-operatively. Synthetic slings restore continence in males either by urethral compression and/or by repositioning the bulb of urethra [673,674].
Efficacy: A SR and meta-analysis involving 33 prospective cohorts and one RCT comparing sling to AUS, reported that both options are effective in improving UI and QoL [675]. Following sling insertion, the overall cure rate was 60% (95% CI: 0.51-0.67) and 56% (95% CI: 0.44-0.68) for sling and AUS respectively. The 24-hour pad use was -3.33 (95% CI: -4.33 to -2.34) and -3.75 (95% CI: -4.56 to -2.93) for slings and AUS, respectively. Similar findings were reported by a network meta-analysis that showed comparable efficacy between slings and AUS [676].
The MASTER Trial, a non-inferiority RCT comparing the outcomes of continence surgery in men with bothersome urodynamic SUI, using a very strict definition of UI after prostate surgery, reported that at twelve-months continence rates were 87% for male sling vs. 84.2% for AUS (95% CI: -11.6-4.6, PNI=0.003]), confirming non-inferiority [677]. The subgroup analysis suggested that male sling is inferior to AUS for men with greater incontinence at baseline (pad weight > 250g); however, the difference did not reach statistical significance.
For the re-positioning sling (AdVance™ and AdVanceXP©), a mean subjective cure rate of 49% (8.6 - 73.7%) after mean follow-up of three years has been reported for 136 patients [678]. A prospective multicentre cohort study, with 60-month follow-up, in men with AdVanceXP demonstrated a constant continence outcome over time with a 57.6% cure rate, 25.4% improvement rate and 16.9% failure rate. These findings were verified in an additional study which reported cure rates of 66.7% and 71.7%, improvement rates of 26.5% and 24.4% and failures rates of 6.9% and 13.3% at 24- and 48-months, respectively [679]. A retrospective comparative study showed that both options are safe and effective in the treatment of male SUI [680].
With the transobturator compressive I-Stop TOMS male sling, 38% of men were dry at twelve months, but this reduced to 23% and 15% after four and five years, respectively [681].
Tolerability and safety: A SR and meta-analysis of 1,170 men with SUI and male sling, reported that the predictors of failure are prior radiation, severity of incontinence and previous surgeries [682]. Pelvic radiotherapy has also been reported in other studies as a negative prognostic factor [683]. A comparison among radiated vs. non-radiated men who had AdVanceXP reported a greater degree of post-operative improvement in the non-radiated group (49.6% vs. 22.2%) as well as greater satisfaction rates (95% vs. 64%) [684]. The most common complication with male slings is pain and local superficial wound infection [685]. Chronic pain has been observed in 1.3% of men who had non-adjustable slings [685]. Post-operative transient voiding dysfunction occurred in 4.3-10.3%, mostly as de novo urgency or urinary retention, while erosions and chronic pain were uncommon (0-0.4%), as was explantation [103,678,679,686,687].
Practical considerations: Fixed male slings are considered safe and improve continence, but their efficacy is limited in men with severe incontinence or previous radiotherapy.
5.6.5.2.2. Adjustable slings in males
Mechanism of Action: Adjustable slings in males are those for which the tension of the sling can be adjusted post-operatively. Three main systems have been used in men: the Remeex® system [688], the Argus® system [689] and the ATOMS® system [690].
Efficacy: There is one small RCT for adjustable slings in males [691]. Most studies consist of prospective or retrospective case series, with variable follow-up and different definitions of success [688,690-694]. A SR reported objective cure rates varying between 17-92% after adjustable sling implantation [685].
For the Remeex® system, only two studies, with conflicting findings, have been published. One study followed nineteen patients for nearly seven years and reported 70% success, with no explants, infections, or erosions [688]. The second study followed fourteen patients for 25 months. Only 36% of patients were satisfied and multiple re-adjustments were needed. Mechanical failure was reported in 21% [692].
Data on the Argus® system has been reported for 404 men, but only few series have reported on more than 40 patients, with the longest follow-up being 35-months. Success rates varied between 17-93%, with a mean of 73.0% reporting subjective cure [693,694]. A head-to-head comparison between the two Argus systems reported similar efficacy outcomes at 44 months, but Argus T was associated with a higher inguinal pain and explantation rate [695]. A small study of 22 men with PPI randomised to AdVance or Argus T reported superior 24-hour pad test results and of patient satisfaction levels for Argus T at eighteen-months follow-up [691].
A SR of the ATOMS system reported the pooled evidence from 1,393 patients with a 67% dryness, 90% improvement after adjustment and 16.4% complication rate [690]. The expulsion rate was 5.75%. Another SR and meta-analysis with 3,059 patients reported that ATOMS was superior to ProACT in mean dryness rate (68% vs. 55%), overall improvement (91% vs. 80%), satisfaction rate (87% vs. 56%), mean number of filing adjustments (2.4 vs. 3.5) and post-operative pad use per day (1.1 vs. 2.1) [696].
Tolerability and Safety: The most frequent complications in adjustable male slings are pain, erosions, and infections [685]. Pain at the implant site was usually only temporary, but chronic pain has been reported in 1.5% of men [693,694]. The number of implants requiring re-adjustment is reported between 8-38.6% [694,697,698]. Explantation rates range from 10-15.8% and erosion rate is estimated around 10% [682]. The most common reasons for explantation are device infection (4.1-8%), erosions (4-12%), and urethral perforations (2.7-16%). A SR reported a device explantation rate of 5% vs. 25% and a major complication rate of 4.2% vs. 10.4% for ATOMS and ProACT, respectively [696].
Practical considerations: There is no evidence that adjustability offers additional benefit as RCTs are lacking; therefore, no recommendation can be made at this time. Explantation rate seems superior to fixed male sling based on external comparisons.
5.6.5.2.3. Autologous slings
The strategy of intra-operative placement of an autologous vas deferens sling below the vesico-urethral anastomosis during robotic-assisted radical prostatectomy (RARP) has been explored with the intention to improve early return of continence. Two RCTs [699,700] showed an advantage of sling vs. no sling at one-month follow-up, and another study [701] showed an advantage of a 6-branch vs. a 2-branch sling at one month follow-up. However, a larger RCT (n=195), showed that continence rate and near-continence rate were similar between groups at six months with 66% vs. 65% and 86% vs. 88%, respectively [702].
Summary of evidence | LE |
There is limited short-, medium- and long-term evidence that fixed transobturator male slings cure or improve PPI in patients with mild-to-moderate incontinence. | 1b |
Men with severe incontinence, previous radiotherapy or transurethral surgery may have less benefit from fixed transobturator male slings. | 2 |
There is limited evidence that adjustable male slings can cure or improve SUI in men. | 3 |
There is no evidence that adjustability offers additional benefit over other types of slings. | 3 |
Explantation rate with adjustable male slings seems superior to fixed male sling based on external comparisons. | 4 |
There is no evidence that intra-operative placement of an autologous sling during RARP improves return of continence at six months. | 1b |
Recommendations | Strength rating |
Offer non-adjustable transobturator slings to men with mild-to-moderate* post-prostatectomy incontinence. | Weak |
Inform men that severe incontinence, prior pelvic radiotherapy or transurethral surgery may worsen the outcome of non-adjustable male sling surgery. | Weak |
* The terms “mild” and “moderate” PPI remain undefined.
5.6.5.3. Compression devices in males
5.6.5.3.1. Artificial urinary sphincter
Mechanism of action: The AUS is the standard treatment for moderate-to-severe male SUI. The AMS 800 three component system with inflatable cuff, control pump and pressure regulating balloon is the device with the longest follow-up and the greatest level of evidence [703]. The ZSI 375 is a two-component device, inflatable cuff, and control pump, allowing an easier implantation process [704]. Other AUS devices have been launched e.g., the Victo and Br-SL-AS 904 systems but robust evidence regarding their efficacy and safety is pending [705].
Efficacy A meta-analysis of 33 cohort studies and one RCT, reported significant improvement after AUS implantation in overall cure rates (56%) and reductions in pad used per 24-hours (-3.75) [675]. Several observational studies reported on functional outcomes after AMS 800. Social continence rates (0-1 pads used daily) ranged from 55-76.8% [706-708]. A 77.2% continence rate and 89.5% subjective satisfaction rate have been reported after a median follow-up of > fifteen years in 57 men who had undergone AUS placement [709]. A prospective cohort study of 40 patients with a mean follow-up of 53 months, showed that from all urodynamic parameters only low bladder compliance had a negative impact on outcome [710].
However, another retrospective study showed that no urodynamic factors adversely altered the outcome of AUS implantation [711].
Some multicentre studies have confirmed older statements that surgeon’s experience and higher surgical volume is associated with better outcomes and a lower revision rate after AUS implantation [712,713].
The data regarding ZSI 375 is limited. A retrospective, non-randomised trial across several centres in Europe, reported an 84.4% success rate (19.3% dry rate and 65.1% improved 0-1 pads per day) after 43 months [704]. A 72% success rate was reported at seven years follow-up for 45 patients who underwent placement of the ZSI 375 device in France [714].
A retrospective study on 168 patients receiving AUS (AMS 800 AUS system) placements carried out by a single surgeon from 2008 to 2016 at a high-volume academic institution evaluated the causes of AUS failure at a median follow-up from initial placement of 2.7 year. Overall, 63 patients (37.5%) experienced AUS failure requiring device explant/revision. Pressure-regulating balloon malfunction, cuff malfunction, pump malfunction, urethral atrophy, urethral erosion, and infection occurred in 36.5%, 7.9%, 6.3%, 22.2%, 19.0% and 12.7% of all AUS failures, respectively. History of previous pelvic radiotherapy, urethral stricture, urethral sling placement and coronary artery disease were independent predictors of all-cause AUS failure [715].
A retrospective review of all cases of AUS implantation performed between 2005 and 2020 in sixteen different French centres including patients with primary implantation whose indication was moderate to severe SUI after radical prostatectomy (n= 417) or BPO surgery (n=50) found similar social continence rates (zero or one pad per day) at three months between the groups (79% vs. 72%) [716].
Tolerability and safety: Artificial urinary sphincter complications include device infection/erosion (8.5%), mechanical failure (6.2%) and urethral atrophy (7.9%) [717]. In multivariate analysis, radiation therapy was independently associated with risk of urethral atrophy, as were older age and a longer time interval between prostate cancer treatment and AUS surgery [708]. Urethral erosion is associated with previous irradiation and penoscrotal approach [718]. The reported revision rates at three years for any reason were 10-29.1% [706,718-720]. The risk of urethral erosion after ZSI 375 AUS is 8.2-13.3% and risk of mechanical failure is 2.2-2.5% [704].
A retrospective database comparison found significantly higher complication rates in patients have been reported to be significantly higher in patients undergoing AUS implantation due to UI following BPO surgery compared to patients with post-prostatectomy UI (8% vs. 18%, p=0.044). The same was found for the Clavien-Dindo type 2 complication rate (20.6% vs. 44.4%, p=0.026) [716].
Practical Considerations: Artificial urinary sphincter is efficacious and improves the QoL of men with PPI. To minimise complications, it is advised to refer patients to specialised centres experienced in AUS implementation. Men considering insertion of an AUS should be fully informed that the success of the intervention relies on their ability to operate the pump. Treating physicians should keep in mind that operating the AUS may become difficult in men who develop cognitive impairment or lose manual dexterity. Artificial urinary sphincter has a limited lifespan and ‘maintenance’ re-operations are common in the long-term. These re-interventions should not be classified as complications [703].
5.6.5.3.2. Non-circumferential compression device (ProACT®)
Mechanism of action: The ProACT® system consists of two devices. Each device includes the balloon, the bi-lumen tubing, and the volume-adjustment port. The devices are introduced by a trocar via two small perineal incisions and are placed under fluoroscopic guidance on each side of the bladder neck, close to the vesico-urethral anastomotic site. The balloons can be filled, and their volume can be adjusted post-operatively using a hypodermic needle injected through the intra-scrotal port.
Efficacy: A SR and meta-analysis of nineteen studies including 1,264 patients reported a 60.2% dry rate, significant reduction in number of pads used per day (-3.1) and greatly improved QoL scores for ProACT® [721]; however, the level of heterogeneity among the included studies was high. A comparison between ATOMS and ProACT®, showed that the former is associated with higher improvement and satisfaction rates and fewer complications [696]. A quasi-randomised trial comparing ProACT® with bone-anchored male slings found that both resulted in similar improvements in SUI (68% vs. 65%, respectively) [722]. A questionnaire study showed that 50% of patients were still significantly bothered by persistent incontinence following ProACT® [723]. A subgroup analysis of radiotherapy patients reported worst outcomes as compared to patients not receiving radiotherapy (46% vs. 68% success rate) as well as a higher percentage of urethral erosion for ProACT® [724].
Tolerability and safety: The most common intra-operative complication during ProACT® implantation is perforation of the bladder and/or urethra. A meta-analysis estimated a perforation rate of 5.3% [721]. The estimated overall revision rate is 22.2%, and the main causes are erosion (3.8%), device leaking (4.1%) and migration (6.5%) [721]. Other prospective series have shown that adverse events were frequent, leading to an explantation rate of 11-58% [722,723,725-727].
Practical Considerations: ProACT® has a satisfactory rate of success and seems to be a reasonable alternative for the treatment of male UI; however, it is associated with high complication rates.
Summary of evidence | LE |
Primary AUS implantation is effective for cure of SUI in men. | 1b |
Prior pelvic radiotherapy is likely to have a negative impact on the outcomes of AUS implantation. | 3 |
The non-circumferential compression device (ProACT®) is effective for treatment of PPI SUI; however, it is associated with a high failure and complication rate leading to frequent explantation and particularly after pelvic radiation therapy. | 2b |
The rate of explantation of the AUS due to infection or erosion remains high (up to 24% in some series). | 3 |
Explantation rate with adjustable male slings seems superior to fixed male sling based on external comparisons | 4 |
Recommendations | Strength rating |
Offer artificial urinary sphincter (AUS) to men with moderate-to-severe stress urinary incontinence. | Strong |
Implantation of AUS or ProACT© for men should only be offered in expert centres. | Weak |
Warn men receiving AUS or ProACT© that, although cure can be achieved there is a high risk of complications, mechanical failure, and the need for explantation. | Strong |
Do not offer non-circumferential compression device (ProACT©) to men who have had pelvic radiotherapy. | Weak |
5.6.6. Surgical treatment for urgency urinary incontinence
5.6.6.1. Bladder wall injection of botulinum Toxin-A
Mechanism of action: The primary mechanism of action of BoNT-A is through the inhibition of neurotransmitter release from cholinergic neurons [556]. OnabotulinumtoxinA (onabotA; BOTOX®) 100 U is licenced in Europe to treat OAB with persistent or refractory non-neurogenic UUI in adults [728,729].
Efficacy: An RCT of OAB-wet patients whose symptoms were not adequately managed with anticholinergics and who receive either bladder wall injections of onabotA (100 U) or saline reported a 50% reduction in UUI episodes/day whilst the number of micturitions/day reduced by more than two in patients receiving onabotA [730]. A total of 22.9% of the patients in the onabotA arm were fully dry, vs. 6.5% in the saline arm.
A SR and meta-analysis comparing the efficacy of onabotA, mirabegron and anticholinergics in adults with idiopathic OAB reported that patients who received onabotA (100U) achieved greater reduction in UUI episodes, surgery, micturition frequency and the highest odds of achieving dryness as well as >50% reduction from baseline UUI episodes per day [731].
A randomised, placebo-controlled pilot study, assessing the effect of onabotA for the treatment of refractory OAB symptoms after prostatectomy reported significantly improved QoL and ICIQ scores and improvements in daily frequency in patients receiving onabotA compared to placebo [732]. A retrospective trial assessed onabotA efficacy in 65 non-obstructed men with refractory OAB and reported significant improvement in UDI-6 score (-4.2) and IIQ-7 (-6.0) scores, compared to baseline [733].
In a retrospective, single-centre cohort study of onabotA treatment for OAB in 120 patients lead to lower CISC rates in male patients after prior de-obstructive surgery than in surgery-naïve patients (28.6% CISC in the group without prior surgery, 7.5% in the TURP subgroup, and 4.2% in the radical prostatectomy subgroup) [734].
A phase IIIb trial randomised solifenacin-naive patients (10% males) with refractory OAB to onabotA, solifenacin or placebo, and showed that patients receiving onabotA had significantly greater changes in UUI episodes (-3.19) compared to solifenacin (-2.6) and placebo (-1.33) [735].
A network meta-analysis (male population range 9.8-40.2%) which compared onabotA to mirabegron demonstrated that onabotA was associated with improved outcomes in frequency episodes per day (-0.43,[-1.22-0.37]) and in UUI episodes per day (-0.46, [-1.46-0.53]) [736].
Tolerability and safety: Urinary retention and UTIs are the two most common adverse events after onabotA injection. Other reported adverse events include haematuria, dysuria and post-treatment pain [737]. Compared to mirabegron, onabotA is associated with higher risk for UTI and treatment emergent adverse events [736]. A retrospective analysis compared the use of CISC after onabotA injection, among men who had previous prostatectomy vs. those without prior surgery [734]. A 7.5% catheterisation rate after TURP, 4.2% rate after radical prostatectomy and 28.6% rate in men without prior prostate surgery was reported.
Practical Considerations: BoNT-A injections is a recommended treatment option for men with refractory UUI. Despite the lack of a universally accepted injection protocol, gender specific studies and absence of studies in BPO patients, BoNT-A seems superior to medical therapy. It is associated with, higher UTIs and urinary retention risk coupled with the need for repeated injections. A dedicated series in male population, focused on treatment persistence, has shown a high discontinuation rate (68.8%) [738]. Patients treated for OAB with onabotA treatment that have not undergone prior de-obstruction are more likely to develop retention and subsequent CISC.
Summary of evidence | LE |
A single treatment session of onabotA (100 U) injected in the bladder wall is more effective than placebo at curing and improving UUI/OAB symptoms and QoL. | 1b |
There is no evidence that repeated injections of onabotA have reduced efficacy, but discontinuation rates are high. | 3 |
There is an increased risk of urinary retention and UTI with onabotA injections. | 2 |
Recommendations | Strength rating |
Offer bladder wall injections of onabotulinumtoxinA (100 U) to patients with overactive bladder/urgency urinary incontinence refractory to medical therapy. | Weak |
Warn patients of the limited duration of response, risk of urinary tract infection and the possible prolonged need for clean intermittent self-catheterisation (ensure that they are willing and able to do so). | Strong |
5.6.6.2. Sacral nerve stimulation (neuromodulation)
Mechanism of action: Sacral neuromodulation (SNM) delivers low amplitude electrical impulses to the sacral nerve roots via an electrode implanted adjacent to the third sacral nerve root and connected to an attached pulse generator implanted in the buttock. It works by modulating neural activity thus stabilising bladder electrical activity through an unknown mechanism. It is a two-stage process: in the first stage, a tined lead electrode is placed percutaneously near the S3 (or if not found, near the S4) root and linked to an external stimulator to assess the response. If symptoms reduced more than 50%, patients are candidates for the second stage which is the full implant.
Efficacy: Several trials assess the clinical effectiveness of SNM. All RCTs suffer from the limitation that patients and assessors cannot be blinded to the treatment allocation since all recruited subjects had to respond to a test phase before randomisation. In addition, the percentage of male population in these trials is around 10%. A meta-analysis compared the effectiveness of SNM to onabotA and reported no significant difference in successfully treated cases at six-month follow-up (RR 0.93; 95% CI: 0.63-1.39) [739].
Tolerability and safety: Main complications after SNM are pain at the implant site (13-42%), lead migration (4.0-21%), leg or back pain (3.0-18%) and wound infection (5.7-6.7%). Surgical revision is required in 29-33% of patients due to device malfunction, battery or device replacement or lead migration [740].
Practical Considerations: SNM represents an alternative to onabotA in patients with refractory OAB, as it has been shown good success rates and an acceptable safety profile.
Summary of evidence | LE |
Sacral nerve neuromodulation is effective after failed conservative treatment for OAB/UUI, but no sham controls have been used. | 2a |
Recommendation | Strength rating |
Offer sacral neuromodulation to patients who have urgency urinary incontinence refractory to medical therapy and are willing to undergo surgical treatment. | Weak |
5.6.6.3. Cystoplasty/urinary diversion
Mechanism of action: Augmentation cystoplasty involves the interposition of a detubularised segment of bowel into the bivalved bladder wall, aiming to increase bladder capacity and reduce OAB related symptoms. Urinary diversion remains a reconstructive option for patients with intractable UUI after multiple pelvic procedures, radiotherapy or pelvic pathology leading to irreversible sphincteric incompetence or fistula formation.
Efficacy: There are no RCTs comparing bladder augmentation to other treatments for patients with refractory OAB/UUI. In a large study with three years follow-up augmentation cystoplasty resulted in a post-operative continence rate of 93% in idiopathic detrusor overactivity patients, 78% in neurogenic overactivity and up to 90% when an AUS was implanted, respectively [741]. The largest case series of bladder augmentation in an idiopathic population included only women [742]. At an average follow up of 75.4 months only 53% were continent and satisfied with the surgery, whereas 25% had occasional leaks and 18% continued to have disabling UUI. A small prospective mixed gender trial reported high patient satisfaction rates with augmentation cystoplasty vs. onabotA therapy [743]. A small study comparing ileal with colonic conduits concluded that there were no differences in the relative risks of UUT infection and uretero-intestinal stenosis [744]. However, there are no studies that have specifically examined these techniques in the treatment of intractable OAB/UUI [744]. Therefore, careful consideration on which operation is undertaken will depend on thorough pre-operative counselling, access to stoma/continence nurses as well as patient factors to allow for fully informed patient choice.
Tolerability and safety: Cystoplasty and urinary diversion are major urological operations. The early post-operative complications include infection, bowel obstruction, bleeding, and cardiorespiratory complications. Long-term complications include metabolic disturbances (hyperchloraemic metabolic acidosis if ileum is used), change in bowel habits, increased mucus production, stone formation, bladder perforation and rarely bladder cancer [745]. Following augmentation cystoplasty or diversion, the majority of patients will depend on self-catheterisation for bladder emptying. Patients with urinary conduit will depend on lifelong urine bags.
Practical Considerations: Augmentation cystoplasty and urinary diversion represent realistic treatment options for men with refractory OAB. However, both options involve a major operation, with a non-negligible long-term complication rate and a lifelong reliance on catheterisation or urine bags.
Figure 6. Evaluation and Management of Urinary Incontinence in non-neurogenic Male LUTS

DRE = digital-rectal examination; UI = urinary incontinence; UTI = urinary tract infection; PFMT = pelvic floor muscle training; PTNS = posterior tibial nerve stimulation; BPO = benign prostatic obstruction.
Summary of evidence | LE |
There is limited evidence of the effectiveness of augmentation cystoplasty and urinary diversion in treatment of idiopathic OAB. | 3 |
The need to perform CISC following augmentation cystoplasty is high. | 3 |
Augmentation cystoplasty and urinary diversion are associated with high risks of short- and long-term complications. | 3 |
There is no evidence comparing the efficacy or adverse effects of augmentation cystoplasty to urinary diversion. | 3 |
Recommendations | Strength rating |
Offer augmentation cystoplasty to patients with overactive bladder (OAB)/urgency urinary incontinence (UUI) who have failed all other treatment options and are able and willing to perform self-catheterisation. | Weak |
Inform patients undergoing augmentation cystoplasty of the high risk of complications; the risk of having to perform clean intermittent self-catheterisation and the need for life-long surveillance. | Strong |
Only offer urinary diversion to patients who have failed less invasive therapies for the treatment of OAB/UUI, who will accept a stoma. | Weak |
5.7. Management of underactive bladder
5.7.1. Epidemiology and Pathophysiology
Various definitions of underactive bladder (UAB) and detrusor underactivity (DU) can be identified in the current literature. DU appears as the most consistent concept, is based on urodynamics, and is defined by the International Continence Society as “a contraction of reduced strength and/or duration, resulting in prolonged bladder emptying and/or failure to achieve complete bladder emptying within a normal time span” [17]. Underactive bladder is a terminology that should be reserved for describing symptoms and clinical features related to DU. A tentative definition has been proposed as “a symptom complex suggestive of detrusor underactivity and usually characterized by prolonged urination time with or without a sensation of incomplete bladder emptying, usually with hesitancy, reduced sensation on filling, and a slow stream” [746].
The prevalence of DU in the general population is unknown, as men with DU are either asymptomatic or have non-specific LUTS. In clinical studies of men with non-neurogenic LUTS referred for video-urodynamic studies, the prevalence of DU has been reported to be 10% [747,748] ranging up to 48% in the elderly (≥ 70 years) [749]. Detrusor underactivity is a chronic condition, but its natural history in untreated men has shown a plateau-like course with few symptomatic and urodynamic changes over time [750].
Healthy voluntary bladder muscle contraction requires a functional detrusor muscle, intact efferent and afferent innervation, and integrated central neural control mechanisms. Dysfunction of any of these essential components can lead to DU, which may be the consequence of various pathological processes, suggesting a multifactorial pathophysiology.
Neurogenic. Neurogenic DU may be the consequence of peripheral or central nervous system disease. This aetiology is covered in the EAU Guidelines on Neuro-Urology [751].
Myogenic. Several conditions can affect the myocytes or their extracellular matrix, resulting in attenuated detrusor contraction. Bladder outflow obstruction and diabetic cystopathy are common causes of myogenic DU. However, many aspects of the pathophysiology of myogenic DU that relate to BOO and diabetic cystopathy are mainly based on animal studies and the clinical picture in any individual patient is probably multifactorial in nature [752,753]. Some SRs have addressed the role of chronic BOO on bladder dysfunction in humans. Aside from the impact on smooth muscle cells, multiple other consequences were identified including modifications on the extracellular matrix, and damage to the urothelium, suburothelium and bladder innervation. To date, BOO-related DU pathophysiology remains poorly understood [754].
Iatrogenic. Patients may experience DU following pelvic surgery (e.g., radical prostatectomy or extended rectal surgery) and/or radiation therapy [752]. Pharmacological treatments (e.g., drugs with anticholinergic effects or opioids) may also be involved in the impairment of detrusor contractility [752].
Idiopathic. Given the higher prevalence of DU in the elderly, it has been hypothesised that ageing would be a major contributor. However, available data do not provide strong evidence to support the assertion that detrusor contractile function declines with common ageing [752].
5.7.2. Diagnostic Evaluation
5.7.2.1. Medical history and physical examination
A review of medical history, including co-morbidities and current medications, can identify potential causes of UAB. The history should also include a thorough evaluation of LUTS, which should be classified into storage, voiding and post-micturition symptoms. There is no pivotal symptom to identify patients with UAB. The clinical presentation ranges from asymptomatic cases to symptomatic chronic urinary retention. Since UAB is a disorder of the voiding phase, voiding symptoms are to be the predominant ones, but they may be associated with storage symptoms, particularly in case of incomplete bladder emptying or other concomitant bladder dysfunctions [755].
Clinical diagnosis is even more difficult when patients have other conditions that may affect the presentation of LUTS, such as known or suspected BOO/BPO. In this setting, there is no validated tool to ascertain the respective roles of DU and BOO on voiding symptoms.
The Bristol group was the first to attempt to identify systematically which of the LUTS are most closely related to UAB [756]. Men with UAB reported a statistically significantly higher occurrence of decreased and/or interrupted urinary stream, hesitancy, feeling of incomplete bladder emptying, palpable bladder, feeling of incomplete bowel emptying, absent and/or decreased sensation, and always straining to void compared with men with normal pressure-flow studies. Several authors have proposed predictive models based on the patient’s LUTS to distinguish individuals with an UAB from patients with normal pressure-flow studies or BOO [757,758]. However, there is no conclusive evidence that one prognostic model is more accurate than another, and there is no published external validation of these models.
5.7.2.2. Questionnaires
There is no specific validated questionnaire for the diagnosis of UAB. Physicians can refer to validated questionnaires for male LUTS, but their clinical benefit to monitor symptom changes and treatment in patients with UAB is uncertain [759].
5.7.2.3. Uroflowmetry
Some authors have proposed to distinguish UAB from BOO based on uroflowmetry parameters, not only on Qmax, but on flow patterns and combinations of scores [760,761]. The diagnostic accuracy of the developed models remains to be established and external validation is lacking.
5.7.2.4. Ultrasound scan and post-void residual measurement
Ultrasound findings have been evaluated as non-invasive predictors of DU. In a single-centre prospective study including 143 adult males with LUTS, detrusor wall thickness ≤ 1.23 mm and bladder capacity > 445 mL was associated with urodynamically proven DU, with sensitivity and specificity of 42% and 100%, respectively [762].
Detrusor underactivity is often associated with prolonged bladder emptying time and/or post-void residual urine. However, while high PVR value have been associated with presence of DU, no consensus cut-off has been identified to diagnose DU and it is unlikely that one will ever exist [763].
5.7.2.5. Urodynamics
Underactive bladder is a clinical diagnosis based on sign and symptoms and DU is a term that should be reserved for a urodynamic diagnosis [764]. Invasive urodynamics is the only widely accepted method for diagnosing DU [755]. However, current data do not allow for a consensus definition of the urodynamic criteria to be used for the diagnosis of DU. Three algorithms, which are all based on computer-urodynamic investigation and quantification of detrusor pressure during voiding, have been suggested to quantify detrusor power [763]:
- Griffiths’ Watt factor: quantification of detrusor power with a formula consisting of detrusor pressure during voiding, contraction speed, and bladder volume at each point of micturition, expressed as W/m2. Detrusor power varies during voiding, single calculations are usually offered on urodynamic evaluation sheets, for example, maximum detrusor power (Wmax) or detrusor power at maximum flow (WQmax). However, it remains controversial which of the calculations and what threshold value should be used. Expert opinion suggested using a Wmax threshold value of 7.0 W/m2 [763].
- Schafer’s detrusor-adjusted mean PURR factor (DAMPF): detrusor power can grossly be quantified as very weak, weak, normal, or strong if linearised passive urethral resistance (linPURR) is drawn into the Schafer nomogram. The length of linPURR determines detrusor strength.
- Bladder contractility index (BCI): quantification of detrusor power/contractility can be derived from Schafer’s linPURR lines and calculated by the formula: BCI=pdetQmax + 5Qmax. BCI>150 describes strong contractility, 100-150 normal contractility, and <100 weak contractility. Currently the BCI is the most widely used in the literature and clinical trials.
None of these models are validated and their concordance for the diagnosis of DU is uncertain [765,766], preventing a consensus to be reached on the optimal method for diagnosing DU. Furthermore, detrusor contraction strength is only one aspect of voiding efficiency, and future models will need to encompass several aspects of assessing detrusor contraction (e.g., strength, durability) as well as how the bladder empties.
5.7.3. Conservative management
In general, the treatment of UAB should focus on symptom relief, avoiding complications (such as infections) and improving or at least maintaining QoL. It involves a pragmatic approach ensuring timely bladder drainage by trying to improve bladder contraction and/or decrease urethral resistance [763].
5.7.3.1. Behavioural interventions
There are no randomised studies or large high-quality studies available investigating the effect of behavioural interventions in male patients with UAB. The main goal is to reduce bothersome symptoms and prevent complications of incomplete bladder emptying (such as recurrent UTI) while avoiding invasive treatments. Asymptomatic patients at risk of UAB should be informed of this, (like diabetes mellitus or after pelvic surgery/radiotherapy) as diagnosis is delayed due to loss in bladder sensation and enlarged bladder capacity. In patients with sensory impairment, timed or scheduled voiding schemes can be recommended. In patients with bothersome frequency, double or triple voiding as well as Valsalva or the Credé maneuver can reduce PVR and may improve their symptoms however no clinical trial has proven efficacy or harm of these measures in the non-neurogenic male population.
A descriptive cohort investigated male patients with DU started on conservative treatment (not further defined) and the need for clean intermittent catheterisation (CIC) after five years. They concluded that male patients with non-neurological DU can remain stable without the need to initiate CIC. No urodynamic risk factors for CIC were detected [767].
5.7.3.2. Pelvic floor muscle relaxation training with biofeedback
Successful voiding is initiated by relaxation of the pelvic floor and urinary sphincter. A failure of at least one of these mechanisms can result in voiding dysfunction as well as inhibition of detrusor contraction, which is called the guarding reflex [768]. Therefore, physiotherapy with pelvic floor muscle relaxation is usually a first line therapy for voiding dysfunction but no RCT in male adults investigates its effect on UAB. Evidence is derived mostly from paediatric studies. One RCT in children compared the effect of standard urotherapy (diet, adapted fluid intake and timed voiding + toilet training) with animated biofeedback therapy versus urotherapy alone in children with proven DU. Improvement was seen in PVR, recurrent UTI and urodynamic parameters, like flow curve and maximum flow rate, in both treatment groups, but improvement was significantly better at all stages in children receiving biofeedback [769].
5.7.3.3. Clean intermittent self-catheterisation (see section 5.6.3.1.4)
In patients with persistently elevated PVR, clean intermittent catheterisation (CIC) is the preferred method for complete and timely bladder drainage. No data exist on the maximum accepted PVR but after 300 mls the risk of UTIs increases [770]. Clean intermittent self-catheterisation is preferred over indwelling catheters, as it might reduce the risk of complications like UTI, bacterial colonisation, bladder stones and overflow incontinence. However, this technique demands a certain level of manual dexterity and cognition if performed by individuals themselves or it can be performed by a caregiver or second person, for example a partner. More details can be found in section 5.6.3.1.4.
5.7.3.4. Indwelling catheters
Indwelling catheters should be avoided in the long-term unless other treatment options are not indicated, and the patient is unwilling or unable to perform CIC and there is no one else that can perform it for them. In this case, suprapubic catheters are preferred over urethral catheters due to the risk of traumatic hypospadias [620]. For further details see section 5.6.3.1.4.
5.7.3.5. Intravesical electrical stimulation
Intravesical electrotherapy (IVES) is an electrical stimulation technique that stimulates the A-delta mechanoreceptor afferents thereby reinforcing bladder contractions. Therapy consists of daily sessions of stimulation with ten to fifteen sessions considered as a trial period. Afferent circuits should be intact together with a healthy detrusor muscle. A recently published RCT in a mixed-gender population with neurogenic predominant UAB, reported improvement at four weeks after IVES compared to sham in PVR (-97ml vs. -10.5ml, p < 0.01), in bladder voiding efficiency (+13.3 vs. 0.0, p<0.01) and in Qmax (+1.3 vs. +0.2, p < 0.04) [771]. One small retrospective study with a mixed population (eleven women - five men) showed some improvement in voiding after IVES in two-third of the study population [772]. Other evidence is mainly derived from small studies in children [755]
5.7.3.6. Extracorporeal Shock Wave Therapy
Extracorporeal Shock Wave therapy (ESWT) improves neovascularisation and tissue regeneration and theoretically could improve detrusor contractility. A small placebo controlled-RCT reported significant improvements in PVR and UAB-Q scores at 4th week but not at 12th week of follow up [773,774].
Summary of evidence | LE |
Behavioural interventions can be attempted in men with UAB and high PVR. Avoid increasing intrabdominal pressure, with Valsalva or Credé, in those with poorly compliant bladders. | 3 |
Pelvic floor muscle relaxation techniques can help with voiding dysfunction. | 4 |
Clean intermittent catheterisation is first line therapy in men with UAB and high PVR over 300ml. | 3 |
Indwelling catheters (urethral or suprapubic) are associated with a range of complications as well as an enhanced risk of UTI. | 3 |
If indwelling catheters are the treatment choice, then the suprapubic route is favoured over urethral due to risk of traumatic hypospadias. | 3 |
Recommendations | Strength rating |
Initiate clean intermittent self-catheterisation if there is risk of upper tract damage or PVR is > 300ml. | Weak |
Offer indwelling transurethral catheterisation or suprapubic cystostomy only when other modalities for urinary drainage have failed or are unsuitable. | Weak |
5.7.4. Pharmacological management
5.7.4.1. Parasympathomimetics
For the mechanism of action of parasympathomimetics, see section 5.2.3.
A SR and meta-analysis were performed in both male and female patients with UAB evaluating twelve RCTs on the use of both subgroups (muscarinic agonists and acetylcholinesterase inhibitors) of parasympathomimetics [775,776]. The meta-analysis showed a small benefit in some patients with (post-procedure) urinary retention with no increase in adverse events, but without improvement of PVR. However, the results of this SR are confounded by the low number of small studies, weak data, high heterogeneity and a very short-term follow up. Therefore, based upon the available literature, no strong evidence-based conclusions can be drawn on the role of parasympathomimetics as an effective pharmaceutical treatment for UAB.
5.7.4.2. Alpha-adrenergic blockers
One alternative to improve bladder emptying and micturition is by reducing outflow resistance in patients with UAB. Although there is a lack of high quality RCTs, some evidence exists that lowering outflow resistance improves voiding functions and bothersome symptoms in men with UAB. A single-blind prospective RCT investigated 119 patients with UAB treating them with a cholinergic drug, an alpha-adrenergic blocker or both. They showed both a significant improvement in symptoms as well as PVR and flow rate in patients treated with combination therapy compared to monotherapy [777]. A study evaluated the effects of tadalafil (a PDE5 inhibitor) and silodosin on voiding function in male patients with non-neurogenic DU. After propensity score matching, they showed improvement of both QoL and UDS parameters and voiding parameters in both subgroups [757]. Overall, the clinical rigor required to provide evidence‐based support for the use of this class of medications in treating UAB is still lacking.
5.7.4.3. Prostaglandins
Prostaglandins are involved in the modulation of bladder function. There are five subtypes, of which prostaglandins E2 and F2a appear to be predominant in stimulating detrusor contractions. A Cochrane review analysing three RCTs using intravesical instillation of PGE2 and PGF2a, suggests a reduction of postoperative retention after catheter removal [778]. However due to methodological limitations of the included trials, the use in clinical practice remains uncertain. One placebo-controlled trial investigated the combination of intravesical PGE2 with bethanechol chloride in nineteen patients with UAB [779]. Although they showed a reduction in PVR compared to placebo, clinical relevance is questioned. Overall, the efficacy of the prostaglandin agents in treating UAB is not established.
5.7.4.4. Other drugs
As previously stated, treatment with PDE5 inhibitors (such as tadalafil) showed improvement of both QoL and UDS parameters and voiding parameters in male patients with UAB [757]. For more information on PDE5s, please see section 5.2.5.
Summary of evidence | LE |
Evidence on the effect of parasympathomimetics on clinical or urodynamic parameters of UAB is lacking. Possible serious adverse effects should be considered before administration. | 4 |
There is limited evidence about effectiveness of alpha-adrenergic blockers in men with UAB. | 4 |
The efficacy of the prostaglandin agents in treating UAB is not established. | 4 |
Recommendations | Strength rating |
Do not routinely recommend parasympathomimetics for treatment of men with underactive bladder. | Strong |
Offer alpha-adrenergic blockers before more-invasive techniques. | Weak |
5.7.5. Surgical treatment for underactive bladder
Surgical options for male patients with non-neurogenic UAB/DU include benign prostatic surgery and sacral neuromodulation [165,780-786].
5.7.5.1. Surgery for benign prostatic obstruction
A SR evaluated the outcomes of surgery for benign prostatic obstruction in men with pre-operative DU or acontractile detrusor [165]. Mean total IPSS variation following surgery was reported to range from -3 to -19.5 points. A >3 points improvement in terms of total IPSS score was evident in fourteen studies included into the SR [165]. Mean IPSS QoL score variation ranged from -0.9 to -3 points [165]. Mean maximum urinary flow (Qmax) improvement ranged from +1.4 to +11.7 mL/s. Mean PVR improvement ranged from -16.5 to -736 mL [165].
Direct comparisons between patients with DU versus without DU provided conflicting results [165]. A study found that post-operative outcomes one month after photoselective laser vaporisation prostatectomy (PVP) were worse in patients with DU compared to patients without DU [40]. In men with pre-operative DU, mean total IPSS score improved from 12.0 to 15.2, mean Qmax improved from 4.8 ml/sec to 8.2 ml/sec, and mean PVR improved from 918.3 mL to 325.9 mL. In patients without pre-operative DU mean total IPSS improved from 17.5 to 9.7, mean Qmax improved from 6.9 ml/sec to 17.6 ml/sec, and mean PVR improved from 225.0 mL to 99.2 mL [783]. A statistically significant difference (p ≤ 0.05) was observed in terms of mean IPSS, mean Qmax, and mean PVR when comparing patients with and without pre-operative DU at one month follow-up [783].
Similarly, another study found that patients with DU had smaller decrease in terms of median total IPSS (-6.5 vs. -11) and a smaller increase in the Qmax (+3.5 mL/s vs. +8.2 mL/s) after PVP than did those without DU [782]. In details, in men with DU median total IPSS score improved from 17.5 to 9.5, median Qmax improved from 9.7 ml/sec to 13.8 ml/sec and median PVR improved from 28 mL to 11.5 mL. In patients without pre-operative DU median IPSS improved from 20.5 to 8, median Qmax improved from 10 ml/sec to 17.9 ml/sec, and median PVR improved from 27.5 mL to 9 mL [782]. Statistical analysis found a significant differences between the two groups at follow-up evaluations only in terms of Qmax (p: 0.023).
Other authors failed to find differences in terms of symptom improvement and success rates between patients with and without pre-operative DU [165]. Mean Bladder Contractility Index (BCI) improvement was reported to range from 4 to 44.6 [165].
A retrospective study found that 81.7% of patients with DU or acontractile detrusor undergoing TURP or TUIP achieved a satisfactory treatment outcome defined as improved QoL and voiding efficiency of >50% [784]. Among these patients, mean BCI significantly increased from 16.4 to 61.0 and 69.4% of them had recovery of detrusor function within 3 months [784].
A prospective case series found that 78% of patients with DU or acontractile detrusor and concurrent BPO undergoing holmium laser enucleation of the prostate exhibited significant return of bladder contractility, determined by the presence of a sustained, volitional detrusor contraction at six months follow-up [785]. Of note, 94.7% of patients were voiding spontaneously with acceptable PVR volume, whereas 5.3% required CIC post-operatively [785].
Factors influencing the surgical outcomes have been investigated: older age, lack of obstruction, concomitant detrusor overactivity, lower detrusor contractility and use of transurethral resection of the prostate or photovaporisation instead of holmium laser enucleation of the prostate (HoLEP) were associated with worse outcomes [165].
A retrospectively investigated the effect of DU on the efficacy of TURP by comparing the subjective and objective parameters preoperatively and three months post-operatively between severe (BCI < 82), mild (82 ≤ BCI < 100), and absent DU (BCI ≥ 100) in two obstruction groups (20 ≤ Bladder Outlet Obstruction Index (BOOI) < 40 and BOOI ≥ 40) [786]. Successful improvement after the operation were defined according to the criteria developed by Homma et al. [786]. In patients with pre-operative BOOI ≥ 40 the successful improvement rates for the IPSS, IPSS-Storage, IPSS-Voiding, QoL and free Qmax were 60.6%, 54.5%, 54.5%, 63.6% and 66.6% in patients with severe DU. The same figures in patients with BOOI ≥ 40 and mild DU were: 87.7%, 63.2%, 94.7%, 75.4%, and 75.4%, respectively. Finally, in patients with BOOI ≥ 40 and absent DU the successful improvement rates were 94.1%, 82.8%, 95.6%, 90.6%, and 71.4%, respectively.
In the 20 ≤ BOOI < 40 group, the successful improvement rates for the IPSS, IPSS-Storage, IPSS-Voiding, QoL and free Qmax in the severe DU patients were only 38.2%, 38.2%, 44.1%, 41.2% and 38.2%, respectively. The same figures in patients with mild DU were: 83.3%, 66.7%, 83.3%, 75.0%, and 41.7%, respectively. Finally, in patients with absent DU the successful improvement rates were 90.9%, 90.9%, 90.9%, 90.9%, and 81.8%, respectively.
Therefore, patients with varying degrees of benign prostate obstruction can benefit from TURP, but for patients with severe DU in the 20 ≤ BOOI < 40 group, TURP should be carefully considered only after adequate counselling [786].
Unfortunately, the few long-term data available seem to reveal poor durability of benefits [165].
5.7.5.2. Sacral neuromodulation
Sacral neuromodulation (SNM) has been reported to improve idiopathic urinary retention in women in long-term studies [787]. However, only scarce evidence exists in men with DU or acontractile detrusor. A multicentric, retrospective case series reported the outcomes of SNS in adults with a urodynamic‐based diagnosis of DU and symptom duration of more than six months who failed to respond to first and second‐line treatment options [781]. Patients with cognitive disabilities, BOO and those who had any contraindication for SNS were excluded. Overall, 35 males were included. Of these, 51.4% responded to the first stage and were candidates for the full implant. Overall, 72% of male patients had favourable responses after the full implantation. Voided volume, PVR, and the median Qmax improved in both sexes [781]. In men who underwent full implantation voided volume improved from 75.0 mL to 300.0 mL, PVR improved from 350.0 mL to 90.0 mL, and mean Qmax improved from 7.0 to mL/sec to 16.0 mL/sec. Evidence from another retrospective study suggests that residual detrusor contractility is more likely to respond to a trial of SNM compared to detrusor acontractility [788].
Summary of evidence | LE |
In patients with DU or acontractile detrusor and concomitant benign prostatic obstruction, de-obstruction procedures are associated with improvements in bladder contractility index, mean total International Prostate Symptom Score, mean maximum urinary flow, and mean postvoid residual volume. | 3 |
Older age, lack of bladder outflow obstruction, concomitant detrusor overactivity, lower bladder contractility and use of transurethral resection of the prostate or photo vaporisation instead of laser enucleation of the prostate are associated with worse post-operative outcomes after de-obstruction procedures. | 3 |
Sacral neuromodulation provides statistically significant improvement in terms of voided volume, post-void residual, and median maximum flow rate in men with refractory DU and no BPO. | 3 |
Recommendations | Strength rating |
Counsel patients with evidence of detrusor underactivity (DU) or acontractile detrusor and concomitant benign prostatic enlargement about the potential subjective and objective benefits of benign prostatic surgery. | Weak |
Offer men with DU and no benign prostatic obstruction, test phase sacral neuromodulation. | Weak |
5.7.6. Follow-up
The natural history and clinical evolution at long-term follow-up of men with UAB is not well documented. A small retrospective cohort evaluated recovery of detrusor contraction one year after (medical or surgical) treatment through video-urodynamic studies [789]. In this small cohort, bladder contractility recovery was seen in 43.9% of patients and an optimal bladder compliance cut-off value of < 80ml/cmH2O was predictive of better recovery. The interval between follow-up visits depends on patient characteristics, treatments given and the frequency of urinary complications. Two studies looked at the natural evolution of detrusor contractility with or without TURP for BOO [108,750]. Although retrospective, they showed that detrusor contractility does not get worse with persisting BOO nor that it improves after performing a TURP. The underactive detrusor seems to remain under-active but does not deteriorate with time.