Uroweb
Guidelines
Education & Events
Join our events Join our events
On-demand education Learn at your own pace
Scholarships Enrich your capabilities
Exchange Programmes Urology beyond Europe
Education Educational Platforms Talent Incubator Programme Accreditation
Science & Publications
Publications Our publications
Research & Science Passionate about research?
About
Who we are Our mission and history
Our Board and Offices How we work
Join the EAU Find out about membership
Vacancies Contact
Guidelines

Penile Cancer

Want to read the guideline in your own time? Download the PDF

Download full guideline

Looking for a quick overview? Check the pocket guidelines.

Download pocket guidelines
Full text guidelineSummary of ChangesPublications & AppendicesPanelRelated content
No results found
  1. Introduction
  2. Methods
  3. Epidemiology Aetiology And Pathology
  4. Staging And Classification Systems
  5. Diagnostic Evaluation And Staging
  6. Disease Management
  7. Follow Up
  8. References
  9. Conflict Of Interest
  10. Citation Information
  11. Copyright And Terms Of Use
5. Diagnostic Evaluation And Staging

5. DIAGNOSTIC EVALUATION AND STAGING

5.1. Primary lesion

5.1.1. Physical examination

Primary penile carcinoma are usually clinically evident lesions often presenting as raised or ulcerous lesions which can be locally destructive [88]. It is critically important to note that the appearance of penile tumours can be heterogeneous and can sometimes be hidden under the foreskin in case of phimosis. Physical examination should include inspection and palpation of the entire penis (to identify potential skip lesions). The dimensions, anatomic location, and extent of local invasion should be noted, and assessment of stretched penile length is recommended.

5.1.2. Imaging of the primary tumour

Physical examination is a reliable method for estimating penile tumour size and clinical T stage [89]. For distinguishing T1 from T2 disease, magnetic resonance imaging (MRI) does not outperform physical examination. However, when there is uncertainty if the tumour invades the cavernosal bodies (cT3), and if organ-sparing treatment options (e.g., glansectomy) are considered, MRI can be helpful [90,91]. A SR showed a sensitivity and specificity of MRI in predicting corporal invasion of 80% (95% CI: 70–87%) and 96% (95% CI: 85–99%), respectively [92,93]. Magnetic resonance imaging can also provide useful information regarding resectability in case of large (T4) tumours with invasion in adjacent structures. Magnetic resonance imaging with and without artificial erection showed similar accuracy in local staging [93]. If MRI is not available, penile ultrasound (US) can be considered [94].

5.1.3. Penile biopsy: indications

A biopsy of the penile tumour should be obtained when there is doubt about the exact nature of the lesion. However, even in clinically obvious cases, histological information from a biopsy can facilitate treatment decisions (such as indications for surgical staging). Histological confirmation is also necessary to guide management when treatment is planned with topical agents, radiotherapy or laser surgery [88]. For technical and histopathological considerations for penile biopsy see Section 3.4.6.

5.2. Lymph node staging

Penile cancer metastasizes in a stepwise manner through the lymphatic system, initially to the inguinal nodes, the pelvic nodes and finally to distant nodes [95]. Fewer than 5% of patients will present with distant metastases and these are generally accompanied by regional LN involvement. As a result, the most important prognostic factor for survival of penile cancer is the presence and extent of nodal metastases, with a 5-year CSS of approximately 95%, 80%, 65% and 35% for N0, N1, N2 or N3 disease, respectively [96,97].

In patients with clinically node-negative groins (no suspicious palpable nodes, cN0), a non-randomised controlled trial (RCT) observed that early LN surgery led to a 3-year survival rate of 84% compared to 35% in those receiving delayed LN surgery, with an ENE incidence of 20% compared to 95% in the early vs. delayed surgery groups, respectively [98]. Therefore, detecting lymphatic spread as early as possible is a crucial element in penile cancer management. Since penile cancer disseminates to the inguinal LNs first, initial LN staging is focused on identifying (micro)metastatic disease in the inguinal LNs as early as possible, and imaging for distant metastases is only indicated in clinically node-positive patients.

5.2.1. Physical examination

Careful palpation of both groins for enlarged/pathologic inguinal LNs must be part of the initial physical examination of patients suspected of having penile cancer. However, reliable physical exmination can be challenging in case of obesity and in patients with previous inguinal surgery. Also, enlarged LNs secondary to infection of the primary tumour (rather than metastasis) can occur. The use of antibiotics with the aim to resolve enlarged nodes may delay further staging and treatment and is not recommended [99]. Based on physical examination, patients can be divided into those without suspicious nodes at physical examination (clinically node-negative, cN0), and those with suspicious palpable nodes (clinically node-positive, cN+). In case of suspected pathologic LNs at palpation; the number, location, size and whether the node is fixed or mobile, should be noted.

5.2.2. Clinically node-negative patients (cN0)

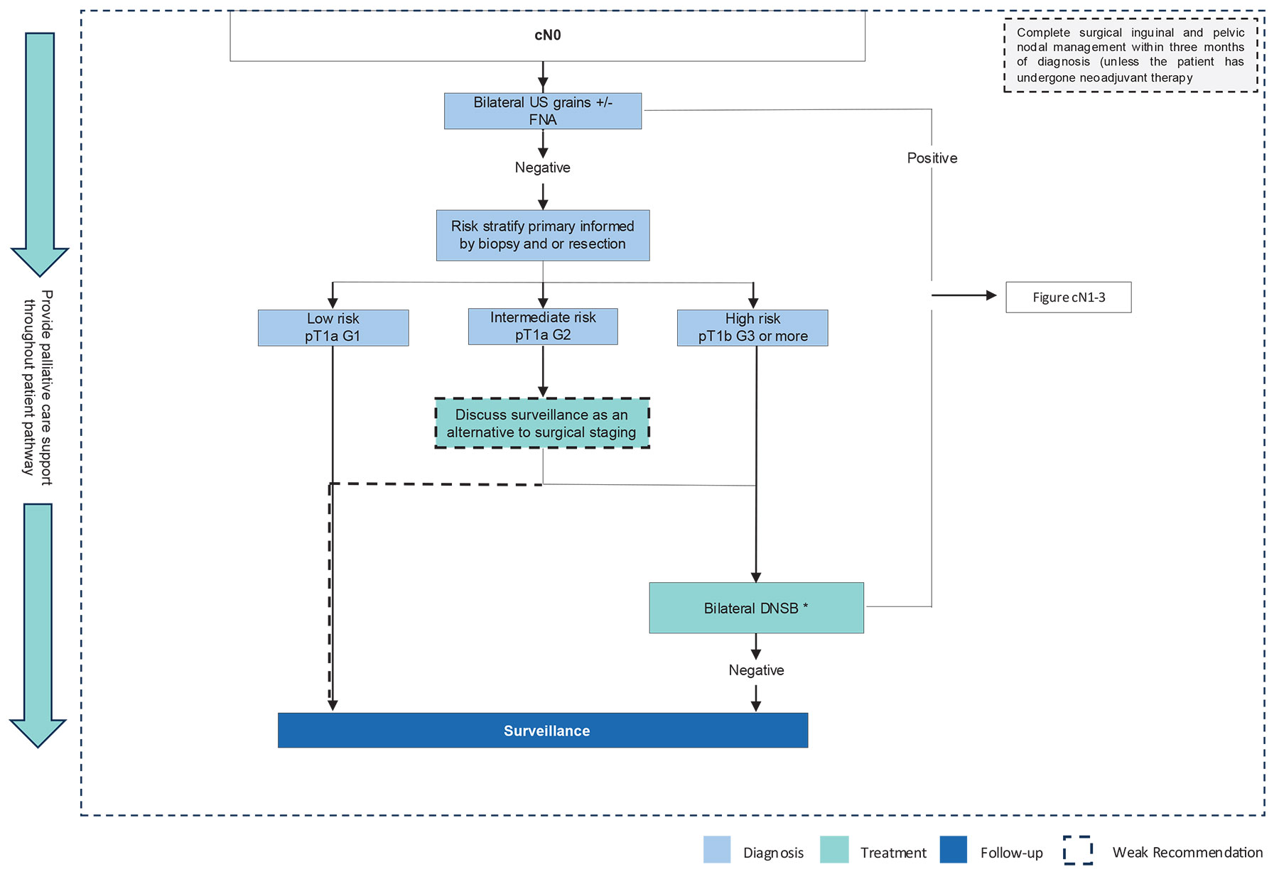
If no suspicious nodes are present at palpation (cN0), approximately 20-25% of patients may still harbour occult metastases, so additional staging is warranted [100].

5.2.2.1. Non-surgical staging options

Unfortunately, there are no validated nomograms or tumour markers that can reliably predict LN involvement. Conventional imaging modalities such as US, computed tomography (CT) or MRI cannot detect micro-metastases, and 18F-fluoro-2-deoxy-D-glucose positron emission tomography (18FDG-PET) does not detect LN metastases < 10 mm [101-103]. Therefore, these imaging modalities are of limited value and are not recommended for routine use in clinically node-negative patients in which the aim is to identify small, sub-clinical, LN metastasis [104,105]. However, these imaging modalities can be of value to detect enlarged/abnormal nodes in patients when physical examination is challenging (e.g., due to obesity).

In centres that offer dynamic sentinel node biopsy (DSNB) as a surgical staging option (see Section 5.2.2.3.), inguinal US is obtained prior to DSNB. If sonographically suspicious nodes are detected, fine needle aspiration cytology (FNAC) can easily be performed in the same session to confirm the diagnosis of inguinal LN metastasis [106]. Studies incorporating US + FNAC as an initial investigation in clinically node-negative patients prior to surgical staging, reported a sensitivity and specificity of 39% and 100%, respectively. Hence, a negative US is unreliable to exclude LN metastasis in clinically node-negative patients and US should be combined with surgical staging when indicated. However, if US + FNAC is positive, it can reduce the need for DSNB by 10–13%, allowing for additional staging and therapeutic LN dissection at an earlier stage [107,108]. Therefore, it is recommended to perform US + FNAC in clinically node-negative patients, before surgical staging with DSNB.

5.2.2.2. Indications for surgical staging

Since delayed treatment of occult LN metastasis results in a lower CSS rate and current non-invasive staging options (nomograms, imaging) are not reliable enough to detect micrometastatic disease, invasive/surgical staging remains indispensable to identify micro-metastasis before nodal metastases become palpable/visible [98]. However, surgical staging is over-treatment in the majority of patients since only 20–25% of all clinically node-negative patients harbour occult metastasis.

To select patients that are especially at risk of nodal metastases, risk categories have been established based on T stage, grade of differentiation, and the presence of lymphovascular/perineural invasion in the primary tumour. Well-differentiated (G1), pTa, pTis and pT1 tumours without lymphovascular/perineural invasion (pT1a) are considered low-risk tumours. In patients with low-risk tumours, the risk of metastases is too low to justify surgical staging. Moderately differentiated (G2) pT1a tumours are considered intermediate-risk and are associated with a 6–8% probability of (micro-)metastatic LN disease, whereas in pT1b G2 tumours, the risk is 22–30%. Therefore, all tumours that are stage T1b, or higher, are considered high-risk tumours [72,109].

Based on these predictors, surgical staging is recommended in all high-risk tumours (T1 with presence of lympho-vascular invasion, peri-neural invasion or poorly differentiated, and T2–T4 with any grade). In intermediate-risk tumours (pT1a G2), the risk of LN metastasis should be balanced against the morbidity of surgical staging on a case-by-case basis.

5.2.2.3. Surgical staging options

By definition, radical inguinal lymph node dissection (ILND) is the most accurate surgical staging method. However, ILND is also associated with the highest complication rates (see Section 6.2 - LN management). To lower morbidity while maintaining sufficient sensitivity, modified ILND templates were developed (consisting of a shorter skin incision; no dissection lateral to the femoral artery or caudal to the fossa ovalis, and preservation of the saphenous vein) [110]. However, modified ILND is still associated with considerable complication rates of 35–49% and false-negative rates of 15–20% [111,112]. More recently, video-endoscopic/robot-assisted radical LND was introduced (see Section 6.2 - LN management). Initial reports indicate a reduction mainly in wound-related complications compared to open ILND [113]. However, a significant reduction of lymphatic complications is not to be expected since the main predictor of lymphatic complications was shown to be the number of removed LNs [114-116], and the LN yield of the video-endoscopic approach is comparable to open ILND [117].

To avoid resecting unnecessary LNs and thereby minimising the morbidity of surgical staging, DSNB was developed [118]. A sentinel node (SN) is defined as the first LN on a direct drainage pathway from the primary tumour. Based on this concept, it is assumed that if the SN is negative, this indicates the absence of lymphatic tumour spread in the corresponding inguinal basin. In case histopathology identifies SN (micro)metastasis, ipsilateral completion ILND is indicated (see Section 6.2.2) [119]. Dynamic SN biopsy is typically performed using a combination of a radioactive tracer and patent blue dye in order to achieve optimal visualization of the lymphatic drainage system prior and during surgery. Recent innovations include the incorporation of single-photon emission computed tomography/CT (SPECT/CT) and hybrid radioactive and fluorescent tracers [120]. Throughout the years, the procedure has matured into a reliable staging technique with high diagnostic accuracy and low complication rates, especially when performed in experienced centres (sensitivity 92–96%, false-negative rates 4–8%, complication rate 6–14%) [108,114,121]. A recent meta-analysis reported a higher pooled false-negative rate of 12% and showed that the false-negative rate was lower in high-volume centres [122]. This might indicate a potential learning curve and supports the call for centralisation of penile cancer care.

If DSNB is not available, and referral to a centre with experience with DSNB is not feasible, or if the patient does not want to run the risk of a false-negative procedure, ILND (modified/superficial/video-endoscopic) can be considered after informing the patient of the inherent risk of higher morbidity associated with these procedures.

5.2.3. Clinically node-positive patients (cN+)

In patients with palpable nodes, nodal metastases are present in approximately 45–80% of cases [123]. Lymph node metastasis should preferably be histopathologically confirmed by image-guided biopsy (e.g., US or CT). While in cN0 patients further abdominal and thoracic imaging is not recommended (See Section 5.2.2.1), it is of value in cN+ patients to clinically stage the pelvis and exclude distant metastases. Computed tomography of the chest/abdomen is broadly available, however CT has a sensitivity of only 20–38% for the detection of pelvic LNs. Magnetic resonance imaging constitutes another diagnostic staging modality; in particular in those patients with a contra-indication to iodine-based contrast agents who cannot be staged by CT. A meta-analysis comparing CT and MRI showed comparable results with a pooled sensitivity of 42% for CT and 39% for MRI and pooled specificity was 82% for both [124]. Imaging with 18FDG-PET/CT is likely to be more accurate than CT alone in the pre-operative staging of pelvic LNs, as shown in other malignancies [125]. In penile cancer, 18FDG-PET/CT showed a sensitivity and specificity of 91% and specificity of 100%, respectively, for the detection of pelvic metastases in patients with an US + FNAC-confirmed positive inguinal LN [126]. In patients initially staged as cN0 and who are subsequently upstaged to pN+ at surgical staging, additional imaging of the chest/abdomen should also be considered. Treatment of node-positive disease is further discussed in
Section 6.2.

5.3. Summary of evidence and guidelines for the diagnosis and staging of penile cancer

Summary of evidence

LE

For distinguishing T1 from T2 disease, MRI does not outperform clinical staging.

2b

For predicting corporal invasion (T3 disease), MRI showed a pooled sensitivity and of 80% (95% CI: 70–87%) and 96% (95% CI: 85–99%), respectively.

2b

Magnetic resonance imaging with and without artificial erection showed similar accuracy in local staging.

2b

Computed Tomography, PET/CT and MRI imaging cannot detect micro-metastases and are therefore of limited value in clinically node-negative patients in which the aim is to identify small sub-clinical LN metastasis.

2a

Inguinal US + FNAC of sonographically abnormal nodes can reduce the need of DSNB when tumour positive, allowing for earlier therapeutic treatment of node-positive disease.

2a

For surgical staging of cN0 patients, DSNB has shown a high diagnostic accuracy.

2a

Sentinel node biopsy has been shown to lower complication rates compared to modified-, superficial-, or video-endoscopic inguinal LND.

2b

Imaging with 18FDG-PET/CT in clinically node-positive patients showed higher sensitivity/specificity than CT alone in the pre-operative staging of the pelvic LNs and distant metastasis.

2b

Recommendations

Strength rating

Primary tumour

Perform a detailed physical examination of the penis and external genitalia, recording morphology, size and location of the penile lesion, including extent and invasion of penile (adjacent) structures.

Strong

Perform magnetic resonance imaging (MRI) of the penis/primary tumour (artificial erection not mandatory) when there is uncertainty regarding corporal invasion and/or the feasibility of (organ-sparing) surgery. If MRI is not available, offer ultrasound (US) as alternative option.

Weak

Obtain a pre-treatment biopsy of the primary lesion when malignancy is not clinically obvious, or when non-surgical treatment of the primary lesion is planned (e.g., topical agents, laser, radiotherapy).

Strong

Inguinal lymph nodes (LN)

Perform a physical examination of both groins. Record the number, laterality and characteristics of any palpable/suspicious inguinal nodes.

Strong

Clinically node-negative (cN0)

If there are no palpable/suspicious nodes (cN0) at physical examination, offer surgical LN staging to all patients at high risk of having micro-metastatic disease (T1b or higher).

Strong

In case of T1a G2 disease, also discuss surveillance as an alternative to surgical staging with patients willing to comply with strict follow-up.

Weak

When surgical staging is indicated, offer dynamic sentinel node biopsy (DSNB). If DSNB is not available and referral is not feasible, or if preferred by the patient after being well informed, offer inguinal lymph node dissection (ILND) (open or video-endoscopic).

Strong

If DSNB is planned, perform inguinal US first, with fine needle aspiration cytology (FNAC) of sonographically abnormal LNs.

Strong

Clinically node-positive (cN+)

If there is a palpable/suspicious node at physical examination (cN+), obtain (image-guided) biopsy to confirm nodal metastasis before initiating treatment.

Strong

In cN+ patients, stage the pelvis and exclude distant metastases with 18F-fluoro-2-deoxy-D-glucose positron emission tomography (18FDG-PET) computed tomography (CT) or CT of the chest and abdomen before initiating treatment.

Strong

About EAU
  • Who we are
  • How we work
  • Become a member
Services
  • MyEAU
  • Congress registrations
  • Abstract submission
Media
  • EAU News
  • EAU Newsletter
  • EAU Press Releases
Contact
  • EAU Central Office
    PO Box 30016
    NL-6803 AA ARNHEM
    The Netherlands

  • Contact us
About EAU
Who we areHow we workBecome a member
Services
MyEAUCongress registrationsAbstract submission
Media
EAU NewsEAU NewsletterEAU Press Releases
Contact

EAU Central Office
PO Box 30016
NL-6803 AA ARNHEM
The Netherlands

Contact us
Uroweb
Privacy PolicyDisclaimer